
2023年9月,金湾区共有39所中小学开展招生工作,其中4所为新增公办学校,分别为珠海市金湾区第一中学、珠海市金湾区领航小学、珠海市第一中学附属金湾学校和珠海市金湾区幸福四季学校(暂名,民办转公办)。其中公办学校38所,民办学校1所,即金湾区景山实验学校(九年一贯制学校)。
二、新生报名情况
公办小学一年级适龄儿童报名共7939人,比2022年增加1661人,增长26.46%;其中金湾户籍适龄儿童报名5256人,比2022年增加1566人,增长42.44%。
公办初中一年级报名适龄学生报名共4887人,比2022年增加229人,增长4.92%;其中金湾户籍适龄学生报名2676人,比2022年增加236人,增长9.67%。
三、户籍生资料审核
区教育局针对多区域户籍新生大幅增加情况,努力挖潜扩班,增加公办学位,让更多户籍学生能相对就近入学。经公安户籍系统、不动产登记中心房产登记系统反馈和区教育局资料审核,2023年秋季招生公办小学一年级符合录取条件的户籍新生约5223人,公办初中一年级符合录取条件的户籍新生约2650人。
四、局部区域学位紧张
红旗镇中心区域、航空新城区域、三灶镇东咀区域、平沙镇中心区域等,户籍生人数处于相对饱和甚至超员状态,部分新生难以录取到报读学校,需分流到有接收能力的其他相对较近公办学校。
经初步审核,学区内符合条件的户籍生超出招生计划数的学校有金湾区第一小学和航空新城小学。金湾区第一小学预计需分流户籍生110余人;航空新城小学预计需分流户籍生210余人,其中,将有超过140名房户一致户籍生分流至其他相对就近学校入读。
根据各校报名情况和就近学校分流人数研判,预计录取金湾户籍学生、政策性照顾学生和跨区报读学生后,学位接近饱和的学校有:虹晖小学、平沙实验小学、华丰小学、海澄小学、北水小学、三灶镇中心小学和幸福四季学校(初中部)。
以上分析仅根据报名信息进行整理,最终资格审核和学校录取结果以“金湾教育”微信公众号和招生系统发布为准。
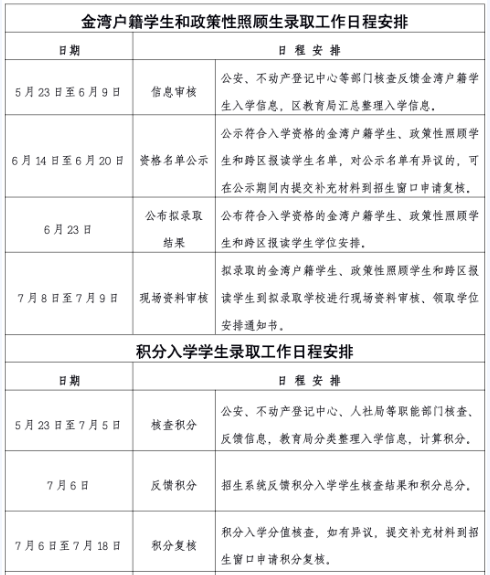
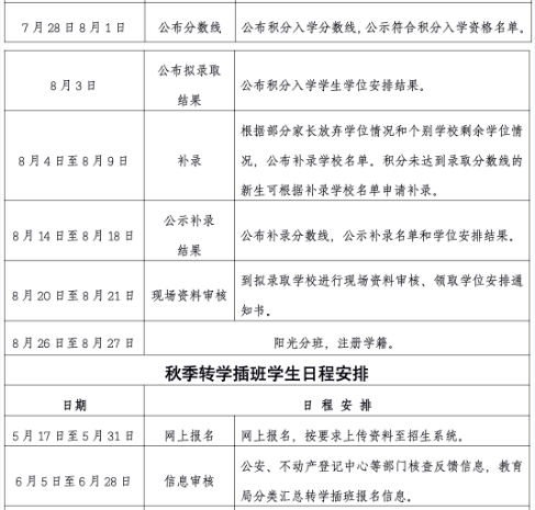
五、近期招生主要工作安排



六、防诈骗提醒
金湾区公办中小学招生工作严格按《2023年秋季金湾区义务教育阶段学校招生工作实施细则》执行,区教育行政部门、各招生学校均自觉接受纪检部门和社会监督,坚决杜绝不正之风。在义务教育阶段招生工作中,金湾区教育局及所属学校不会要求学生及家长缴纳任何费用。任何单位或个人向学生或家长索取费用的行为均属违纪、违法行为。
特别提醒家长:不要轻信他人对招生录取、学位安排等方面作出的,谨防不法分子打着帮忙入学的旗号,收取好处费、中介费等,造成家长不必要的经济损失。如遇到此种情况,请立即向金湾区教育局或区纪检监察部门反映。
区教育局招生投诉电话:0756-7260109。
区教育局招生咨询电话:0756-7263083。
正在阅读:
家长速览!2023年秋季广东珠海市金湾区中小学招生情况分析发布06-15
认识实习总结【12篇】04-28
2019湖南省临湘市引进急需紧缺人才公告02-14
春之韵作文400字10-02
天津塘沽2019年考研报名流程(已公布)07-27
2017广东源城区医疗卫生事业单位招聘公告【54人】03-23
端午节的优秀现代诗歌三首03-30
2018年内蒙古通辽市开鲁县招聘幼儿园专任教师公告【60人】07-15
大自然的声音作文600字11-06