
1.招生对象
2.招生原则
2.坚持公共服务全覆盖原则,统筹安排残疾儿童和符合条件的外来务工人员子女入学,保障所有适龄儿童、少年平等接受义务教育。
3.全面实行公办民办学校同步招生。公办民办学校同步登记报名、同步招生录取、同步注册学籍。
4.坚持公开、公平、公正的原则,规范招生程序,严格招生纪律,实行阳光招生。
3.学校施教区的确定和学生所属施教区的认定
(二)确定入学新生所属施教区必须具备以下条件:(1)学生与其父母(或其法定监护人)的户籍保持一致。(2)户籍住址、不动产权证(或房产证)坐落地和实际居住地保持一致。(3)申请入学学生的父母(或其法定监护人)须于今年7月25日前办理好房屋产权及户籍手续,并实际居住(因前期疫情原因导致房屋延期交付的,房屋产权及户籍手续办理的截止时间可放宽至8月20日)。
(三)实行学段管理制度。学段内(2019年起,小学6年、初中3年),学校对施教区内同一住房只提供一个学位(同一家庭多胞胎和符合政策的二孩可以入学)。
(四)有下列情况的,凭相关材料,可按照划定的施教区入学:
1.父母在城区确无自有住房(家长向接受报名的学校提出无房核查申请,由学校组织统一核查),长期实际与祖父母或外祖父母共同生活,且父母婚后、孩子出生后三人的户口一直都与老人在同一户籍,且从未迁移过的,祖父母或外祖父母的不动产权证(或房产证)坐落地与户籍地址一致,此房产可作为确定施教区的依据;
2.革命烈士、现役军人(含武警)、消防救援人员、公安英模和因公牺牲伤残警察、公派出国人员、劳动模范、高层次人才及对医药高新区(高港区)经济社会发展做出重要贡献人员,其子女当年入学,由有关部门提供相关证明材料,经审核批准后统筹安排。
3.对当年(从2022年9月1日起计算)支持城市建设、按期拆迁的家庭子女,因拆迁安置暂未搬进新居的,可安排在被拆迁地或安置地施教区内学校就读。
4.招生报名办法
2.为方便广大群众,提高教育服务效能,所有义务教育学校将都必须实施网上招生报名,通过阳光招生系统,实行招生报名户籍、房产等信息网上比对验核,推行“不见面审批”服务。网上报名端口、报名方法及流程将于7月中旬发布。不具备网上报名条件的家庭可以按时到所在施教区学校现场报名。
5.报名登记及领取入学通知书时间
民办学校网上报名时间为7月15—18日,7月19—21日审核、摇号,并公布录取名单,已被录取的不再参加公办学校招生报名,未被录取的学生参加公办学校招生报名。每名学生只能报名1所民办学校。
公办学校网上报名时间为7月15—21日(不具备网上报名条件的家庭和特殊儿童少年等,可同步到学校现场验核报名)。
7月22—25日,前期未报名(含外来务工随迁子女),以及报名民办学校未被录取的学生到所属施教区学校现场验核报名。
2.领取入学通知书时间:适龄儿童及其父母(或其法定监护人)按各学校通知要求于指定时间领取入学通知书。
3.在规定时间内未能在学校登记报名的新生,后期携带相关资料到区教育局1807室(联系电话:86911150)补办入学登记手续,由区教育局统筹安排。
6.报名资料提供
1.小学
小学适龄儿童办理入学登记须提供以下材料(现场报名须出具原件及复印件):
(1)户口簿;
(2)不动产权证(或房产证);
以上材料在网上报名时拍照上传。预防接种证明不作为入学报名前置条件,可在开学后向学校提供。
2.初中
小学毕业生升初中入学登记须提供以下材料(现场报名须出具原件及复印件):
(1)户口簿;
(2)不动产权证(或房产证);
(3)小学素质报告书(或学籍证明)。
以上(1)(2)项材料在网上报名时拍照上传,(3)项材料在领取入学通知书时提交验核。
3.特殊教育
视障听障儿童少年到泰州市特殊教育学校接受教育。肢体残疾、智力障碍等其他类别的特殊儿童少年,在其父母(或其法定监护人)陪同下,到所属施教区内学校现场报名登记。轻度智力障碍、肢体残疾、经康复训练能适应普通班入学的儿童少年,可以到相应施教区学校随班就读;残疾程度较重、无法进入学校学习的儿童少年,由区教育局安排学校提供定期送教上门服务。对于疑似有特殊教育需要但未进行医疗评估诊断的儿童少年,由家长申请,经康复教育专家委员会诊断与评估后确定适合的教育安置方式。
报名除出具小学或初中相关报名手续外,还须出具以下材料的原件与复印件:
(1)残疾证(或相关医疗单位出具的诊断证明);
(2)各类医疗或康复中心出具的评估报告(加盖机构公章与负责人签名)。
(二)外来务工人员子女入学
外来务工人员子女,符合入学条件,凭相关材料按规定时间现场报名要求办理报名手续。租住在主城区的外来务工人员随迁子女到招生办公点(设在野徐小学、扬子江小学和扬子江初中内)登记(家长可选择就近的报名点登记),由教育局统筹安排入学。租住在主城区以外的外来务工人员随迁子女,到应所属镇街义务教育学校登记入学。
报名除出具小学或初中相关报名手续外,还须出具以下材料的原件与复印件:
(1)父母(或其法定监护人)在医药高新区(高港区)相对稳定工作的证明(截止2023年7月25日务工或经商至少满6个月):经商证明以父母一方或其他法定监护人的工商营业执照为准,务工证明以父母一方或其他法定监护人最近6个月的社会保险缴费记录为准;
(2)居住证;
(3)户口簿;
(4)初中一年级(七年级)需提供全国学籍卡打印件。
7.民办学校招生
8.工作要求
2.强化招生监督问责。各学校要坚决落实义务教育招生工作纪律要求和省、市有关义务教育学校招生入学各项规定,进一步完善招生监督工作机制,强化义务教育阶段学校招生工作有关政策的严肃性,健全违规招生查处和责任追究机制,及时纠正和严肃查处各种违规违纪招生行为。要依法公开招生入学工作信息,向社会公布义务教育学校招生入学工作方案、报名入学办法、学校招生入学工作咨询、监督举报电话、信访接待部门地址等信息。义务教育阶段学校招生工作,纳入学校工作年度目标考核。
5.加强政策宣传引导。各学校要在招生入学关键环节和关键时点,就关键政策、群众关心的疑难点做好宣传释疑工作,回应人民群众关切,取得社会的理解和支持。要明确具体联系人和联系电话,畅通举报和申诉受理渠道,主动接受社会监督。要引导广大家长树立科学教育观念,克服唯分数、唯升学的功利化倾向,理性安排子女入学。各校要成立招生工作小组,制定招生入学工作突发事件处置方案,完善“一校一策”应急预案,健全应急机制,及时发现并妥善处置苗头性、倾向性问题,确保招生入学工作平稳有序。
附件:
附件1.泰州医药高新区(高港区)2023年义务教育阶段学校招生咨询电话

注:招生咨询电话服务时段为工作日上午9:00—11:30,下午14:30—17:30。
附件2.泰州医药高新区(高港区)2023年年义务教育阶段各学校施教区范围
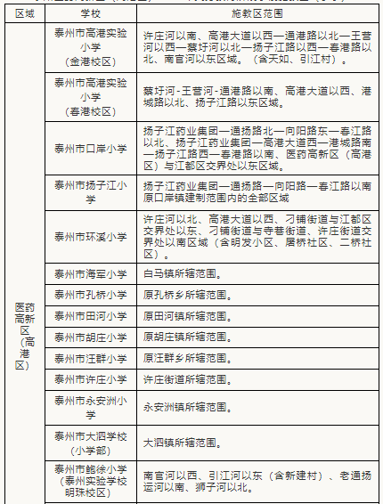
(一)(小学)
备注:泰州医药高新区(高港区)2023年义务教育阶段学校施教区(小学)


说明:
1.因北沿江高铁的建设,寺巷中心小学整体分流到周山河小学。
2.寺巷街道龙凤家园小区符合入学条件的适龄儿童起始年级可自愿选择泰州市凤凰小学教育集团周山河小学、泰州市鲍徐小学(泰州实验学校明珠校区)入学。
3.寺巷街道新港社区和野徐镇唐庄村未动迁的适龄儿童起始年级可自愿选择泰州市野徐小学(有校车)、泰州医药城实验小学入学。
4.寺巷街道屠桥社区、二桥社区的适龄儿童起始年级可自愿选择泰州市凤凰小学教育集团周山河小学(有校车)、泰州市环溪小学入学。
5.凤凰街道陈庄社区、殷蒋社区、朱穆社区的适龄儿童起始年级可自愿选择泰州市塘湾小学、泰州市野徐小学入学。
6.口岸街道鹏欣瑞都、海裕山庄、宏达花苑、南韵家园符合入学条件的适龄儿童起始年级可自愿选择泰州市高港实验小学(春港校区)、泰州市口岸小学入学。
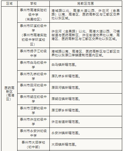
(二)初中
备注:
泰州医药高新区(高港区)2023年义务教育阶段学校施教区(初中)


说明:
1.因北沿江高铁的建设,泰州实验中学初中部整体分流到周山河初中。
2.寺巷街道屠桥社区、二桥社区的适龄儿童起始年级可自愿选择省泰中附中教育集团周山河初中(有校车)、泰州市高港实验初中环溪校区(无校车)入学。
正在阅读:
7月15日起网上报名!2023年江苏泰州医药高新区(高港区)幼升小招生入学方案公布07-06
高中生写人作文800字【三篇】03-25
三年级作文素材集锦整理10-18
[2018成人高考报名系统平台入口]2018山西晋城成人高考报名入口04-03
初中环保作文:环保!环保?07-31
老师节日快乐作文600字07-10
留学新加坡私立大学费用是多少?07-29
学生会第一次例会主持稿范文:学生会例会主持词范文三篇03-03