
沙浦路幼儿园于2011年创办的公办园,2016年被评为宝山区规范一级园。幼儿园本着“让我们一起快乐生活、共育成长”为办园理念,实施“让每一个孩子快乐生活”的课程理念,坚持以陶行知生活教育理论引领与指导幼儿园“生活教育”特色课程实践,致力于优质园所打造。幼儿园先后荣获了“宝山区行知行劳动教育基地”、“上海市安全文明校”、“宝山区十三五学校师训工作优秀单位”、“宝山区家教示范校”、“上海市无烟单位”、“宝山区文明单位”等荣誉,幼儿园实施德智体美劳全面发展的教育,为幼儿的美好未来做好准备。
幼儿园地址:沙浦路377号
二、招生计划
本园将认真落实《上海市教育委员会关于做好2023年本市学前教育阶段适龄幼儿入园工作的通知》,根据《2023年宝山区适龄幼儿入园工作实施方案》的精神实施招生工作,坚持“就近入学与统筹安排相结合”等原则,实施“家长网上统一信息登记与报名、幼儿园网上验证、区域联合招生、分批发放录取通知”的办法,规范开展招生工作。
招生人数:25(人数)*4(班额),共计100名幼儿。
三、招生对象
2019年9月1日至2020年8月31日期间出生的,身体健康(无慢性传染病)、智力正常,能正常参加集体活动,并符合下列条件之一的幼儿(按条件依次录取):
1.招生区域内户籍地与居住地一致的本区户籍的幼儿;
2.招生区域内父母或幼儿本人持有房屋产权证明,且持有《本市户籍人户分离人员居住地登记回执》的本市户籍幼儿;
3.本区集体户、公共户及持有上海市公租房、廉租房相关证明或有效动迁证明的本市户籍人员子女;
4.父母持有本区申领的《上海市居住证》和招生区域房屋产权证明或公租房证明,且父母一方持有上海市人才服务中心申请积分分值在120分以上人员的子女;
(5)父母持有港澳居民来往内地通行证或港澳居民居住证,台湾居民来往大陆通行证或台湾居民居住证和招生区域房屋产权证明的子女。
(6)父母持有本区申领的《上海市居住证》和招生区域房屋产权证明的子女。
四、收费标准
1.行政事业收费项目:全日制公办园保育教育费;175元/生/月
2.代办服务性收行费项目
(一)保育类
餐费:7元/生/餐(按月收取)
点心费:5元/天(含2次点心1次牛奶,按月收取)
生活用品:35元/生/学期
(二)教育类
课程配套标准材料费:100元/生/学期(按实际使用结算)
课外活动费:100元/生/学期(按实际使用结算)
五、报名方式
1.云上参观(4月25日)
关注沙浦路幼儿园微信公众号,通过云端开放活动了解幼儿园。
2.信息登记(4月20-27日)
4月20日起,适龄幼儿的父母或其他法定监护人登录“上海一网通办”网站首页,网址:https://zwdt.sh.gov.cn,通过访问首页“2023年适龄幼儿入园”特色专栏。(见下图)

点击进入“上海市适龄幼儿入园信息登记系统”(简称“市登记系统”),根据《家长操作指引》,进行信息登记。
3.网上报名(5月8-24日)
已完成信息登记的家长,在规定时间内,登录“上海一网通办”网站首页,网址:https://zwdt.sh.gov.cn
进入“2023年适龄幼儿入园”特色专栏(或登录“随申办”移动端首页“2023年适龄幼儿入园”)。
点击各区县报名版块,选择“宝山区”,进行网上报名,并直接调取电子证照或上传证件照片进行验证。(报名时可选择公办或民办幼儿园仅1所,若监护人选择公办幼儿园,仅能选择户籍地或居住地对口的幼儿园)。
4.补登记、补报名
需补登记、补报名的家长,先通过预约电话、确认时间后,带好相关证件到指定点去补登记信息并验证报名。补登记报名时,相应的证件材料由指定点工作人员进行现场审核。
顾村镇信息登记点:民办顾教小学(地址:菊泉街528号电话:36621906)信息补登记时间:5月13日、5月20日、5月21日、5月27日、5月31日
5.网上验证(5月17-31日)
幼儿园对幼儿网上信息开展验证工作。
6.录取通知(7月15日前)
依据宝山区教育局分批发放录取通知的要求,7月15日前,对在规定时间内报名登记的符合条件的幼儿依次录取,分批发放录取通知书。
六、招生地段
◆铂庭小区
(沙浦路518弄1-165号)
◆绿洲花园
(宝绿路99弄1-123号)
(沙浦路128弄1-68号)
◆新天地荻泾花园二居
(沙浦路311弄97号-313号)
◆羌家村
七、其他事项
1.3-6岁智力、听力、自闭症等有障碍的幼儿到荷露幼儿园报名。
地址:顾村镇顾北东路500弄19号联系电话:66048925
2.报名居住地对口幼儿园的,并不意味着被幼儿园录取,实际录取情况以正式入园通知书为准。本辖区内幼儿报名登记人数超过幼儿园入园计划数时,由镇教委统筹、协调,全面安排好适龄儿童相对就近入园。
3.中大班插班幼儿报名办法:
扫描二维码下载报名表,填写后于5月24日前发送至邮箱splyey_2022@163.com,幼儿园根据情况录取。
八、咨询电话
1.幼儿园咨询电话:36509208
2上级主管统筹部门电话:
(1)顾村镇教委招生咨询电话:36621906
(2)宝山区教育局招生咨询电话:66592882
3.咨询时间:周一到周五8:00-16:00(节假日除外)
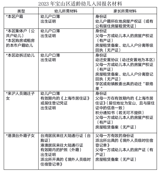
附报名材料:
正在阅读:
上海市宝山区沙浦路幼儿园2023年招生简章公布(4月20日-27日信息登记)04-20
2016年第四季度重庆大足区事业单位考核招聘公告(教师岗3人)06-21
广东江门2022年4月自考成绩查询时间及入口(5月23日开通)05-24
中国安全健康教育网|中国安全教育网入口:https://www.safetree.com.cn/02-29
电脑蓝屏提示:没有生成DMP文件。Win10系统蓝屏怎么获取DMP文件(图文)06-03
2023年广东国家公务员准考证打印时间及国考准考证打印入口:1月3日-8日12-17
春联暖人心作文1000字08-06
公务员入党申请书1000字5篇12-17
坚持努力的励志名人名言摘抄5篇10-26