
1.招生对象和条件
凡年满3周岁(2019年9月1日—2020年8月31日出生),身体健康(无慢性传染病)、身心发育指标达到同龄儿童基本水平、能独立参加集体活动的适龄幼儿,且符合下列条件之一:
1.幼儿为本街道户籍,户口簿户主为幼儿本人或其直系亲属(即父母、祖父母、外祖父母,以下略),且持有与户口簿地址相应的住宅类房产证或农村自有宅基地证,产权人为幼儿本人或其直系亲属,相关证件须在2023年4月30日之前办理完成。
2.幼儿为本区其他街镇户籍,且直系亲属或幼儿本人持有本街道内住宅类房产证或农村自有宅基地证,相关证件须在2023年4月30日之前办理完成。
3、幼儿为本区集体或社区公共户籍,且其家庭居住在本街道,相关证件须在2023年4月30日之前办理完成。
4.幼儿为本市户籍,并持有本街道廉租房证明,廉租房承租人为幼儿本人或其父母,相关证件须在2023年4月30日之前办理完成。
5、幼儿为本市外区户籍,且持有本街道内住宅类房产证,产权人仅为幼儿本人或其父母,相关证件须在2023年4月30日前办理完成。
6.幼儿为非本市户籍或外籍,须持有本街道有效期内《上海市居住证》或《居住登记凭证》,父母一方持有本街道有效期内《上海市居住证》或《居住登记凭证》、港澳居民来往内地通行证或港澳居民居住证、台湾居民来往大陆通行证或台湾居民居住证、护照、或本区户籍证明等,相关证件须在2023年4月30日之前办理完成。同时须按照随迁子女积分规定要求,根据父母一方在本区合法稳定就业、合法稳定居住等情况,完成各指标项目积分的网上填报。街道教委通过幼儿监护人网上自主评分与管理部门线上验证相结合的方式,采集相关数据,根据区域实际资源情况,按积分依证、依次统筹入园。未达相应街镇入园积分分数线的适龄幼儿,可自愿选择就读民办幼儿园。
(二)托班新生
招收满24个月(2020年9月1日—2021年8月31日出生),身体健康(无慢性传染病)、身心发育指标达到同龄儿童基本水平、能独立参加集体活动,且有意愿就读托班的适龄幼儿。入园条件排序参照小班新生。
(三)插班转园幼儿
上一年度确因身体状况等特殊原因未入园或确需在本街道申请中大班插班转园的适龄幼儿,身体健康(无慢性传染病),身心发育指标达到同龄儿童基本水平,能独立参加集体活动。入园条件排序参照小班新生,本街道公办幼儿园之间不予转园。
(四)特殊幼儿
本区户籍特殊幼儿凭三甲医院出具的儿童发展评估报告,确能坚持独立参加集体活动,可安排至普通幼儿园随班就读。监护人有义务配合幼儿园要求,提供真实的儿童发展评估报告。中、重度残障幼儿可持相关证明材料至嘉定区成佳学校报名,具体要求按学校规定执行,咨询电话:59532151。
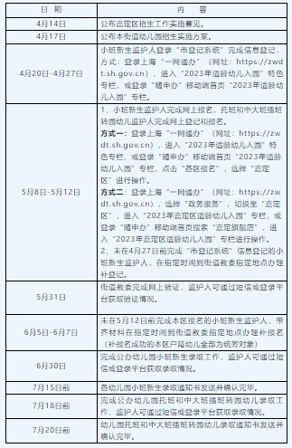
2.登记、报名、验证、录取途径和方式
1.网上登记
4月20日—4月27日,凡符合本街道招生对象和相关条件,有意愿在本街道申请就读幼儿园的小班适龄幼儿监护人,须通过“市登记系统”进行统一的信息登记,方式:登录上海“一网通办”(网址:https://zwdt.sh.gov.cn),进入“2023年适龄幼儿入园”特色专栏,或登录“随申办”移动端首页“2023年适龄幼儿入园”专栏填写信息,获取《上海市适龄幼儿入园信息登记表》和登记编号,作为幼儿进行区级入园报名和验证的凭证。同时,可点击“嘉定区”查询本区相关招生政策。
2.网上报名
5月8日—5月12日,完成信息登记的小班适龄幼儿监护人,凭登记编号,登录上海“一网通办”(网址:https://zwdt.sh.gov.cn),进入“2023年适龄幼儿入园”特色专栏,或登录“随申办”移动端首页“2023年适龄幼儿入园”专栏,点击“各区报名”,选择“嘉定区”,补充信息完成报名。每名幼儿就读意愿须在户籍地与居住地之间二选一。本区3所市(区)示范性幼儿园(嘉定区实验幼儿园、嘉定新城实验幼儿园、嘉定区中福会新城幼儿园)面向全区招生,详见各幼儿园招生简章,每名符合条件的幼儿限报1所,也可以不选。非本市户籍幼儿监护人(含港澳台及外籍幼儿)还须同步完成《嘉定区来沪人员随迁子女申请就读幼儿园积分表》(注意:在积分表中“稳定居住情况”一栏打分时,如家庭持有的房产证产权人是幼儿的祖辈直系亲属,可参照租房上限得分)。
5月12日为本区幼儿园入园报名截止日,之后不可更改信息,监护人可通过短信及平台获取招生相关信息。
确因家庭困难等原因,无法在规定时间内完成网上登记、报名的小班适龄幼儿监护人,可带齐材料,于5月8日—5月12日至指定地点办理信息补登记;6月5日—6月7日至指定地点办理补报名。补报名成功的本区户籍幼儿纳入统筹对象,由街道教委根据资源情况统筹分配;补报名成功的非本区户籍幼儿可自愿选民办幼儿园入园。补登记,补报名具体时间、地点见附件三。
补登记需提供材料:幼儿户籍证明、幼儿出生证、幼儿预防接种证明、本区房地产或房屋租赁证明、父母结婚证等原件。补报名需提供材料:幼儿户籍证明、幼儿出生证、幼儿预防接种证明、本区房地产或房屋租赁证明、父母结婚证、《2023年上海市适龄幼儿入园信息登记表》等原件;非本市户籍幼儿监护人还须根据“随迁子女积分规定”提供相应佐证材料的原件;港澳台、外籍幼儿监护人还须提供护照、港澳台通行证或居住证等材料原件。“随申办”移动端或上海“一网通办”网站中的电子证照与纸质证件具同等效力。
未完成“市登记系统”信息登记和嘉定区报名的对象,不得入园分配。
3.网上验证
5月15日,本区3所市(区)示范性幼儿园(嘉定区实验幼儿园、嘉定新城实验幼儿园、嘉定区中福会新城幼儿园)完成网上验证,监护人可通过短信或登录平台获取录取情况。
5月31日街道教委完成网上验证,监护人可通过短信或登录平台获取验证情况。
4.录取通知
5月19日,本区3所市(区)示范性幼儿园(嘉定区实验幼儿园、嘉定新城实验幼儿园、嘉定区中福会新城幼儿园)完成小班新生录取工作,监护人可通过短信或登录平台获取录取情况。
6月30日,公办幼儿园完成小班新生录取工作,监护人可通过短信或登录平台获取录取情况。
7月15日,各幼儿园小班新生录取通知书发送并确认完毕。
(二)托班新生
5月8日—5月12日,凡符合本街道招生对象和相关条件,有意愿在本街道申请就读公办幼儿园托班的适龄幼儿监护人,须完成网上登记与报名。
方式一:登录上海“一网通办”(网址:https://zwdt.sh.gov.cn),进入“2023年适龄幼儿入园”特色专栏,或登录“随申办”移动端首页“2023年适龄幼儿入园”专栏,点击“各区报名”,选择“嘉定区”进行操作。
方式二:登录上海“一网通办”(网址:https://zwdt.sh.gov.cn)选择“政务服务”,切换至“嘉定区”,进入“2023年嘉定区适龄幼儿入园”专栏,或“随申办”移动端首页搜索“嘉定旗舰店”,进入“2023年嘉定区适龄幼儿入园”专栏,选择“托班新生”报名窗口,完成信息登记与报名,每名幼儿就读意愿须在户籍地与居住地之间二选一。报名信息经街道教委验证后,视本街道公办幼儿园实际资源情况及幼儿条件依次排序录取,直至额满为止。未完成网上登记和报名的对象,公办幼儿园不得录取。选民办幼儿园托班的无需网上登记与报名,可自愿选民办幼儿园申请就读。
7月18日前,本街道完成托班幼儿录取工作,监护人可通过短信或登录平台获取录取情况。
7月20日前,托班录取通知书发送并确认完毕。
(三)插班转园幼儿
5月8日—5月12日,凡符合本街道招生对象和相关条件,上一年度确因身体状况等特殊原因未入园或确需在本街道申请中大班插班转园的适龄幼儿监护人,须完成网上登记与报名。
方式一:登录上海“一网通办”(网址:https://zwdt.sh.gov.cn),进入“2023年适龄幼儿入园”特色专栏,或登录“随申办”移动端首页“2023年适龄幼儿入园”专栏,点击“各区报名”,选择“嘉定区”进行操作。
方式二:登录“一网通办”(网址:https://zwdt.sh.gov.cn)选择“政务服务”,切换至“嘉定区”,进入“2023年嘉定区适龄幼儿入园”专栏,或“随申办”移动端首页搜索“嘉定旗舰店”,进入“2023年嘉定区适龄幼儿入园”专栏,选择“插班转园”报名窗口,完成信息登记与报名,经街道教委验证后,在公办幼儿园有学额的前提下,按幼儿条件依次排序录取,直至额满为止。监护人也可自愿选择有学额的民办幼儿园申请就读。未完成网上登记和报名的对象,不得入园分配。
7月18日前,本街道完成中大班插班转园幼儿录取工作,监护人可通过短信或登录平台获取录取情况。
7月20日前,中大班插班转园录取通知书发送并确认完毕。
以上网上登记和报名过程中,幼儿监护人必须对所提供信息的真实性负责,如所填信息与实际不符,或在后续街道教委、幼儿园复核验证时发现不符,将视录取结果无效,并对录取结果做相应调整。
3.录取顺序和统筹细则
新成路街道幼儿园招生工作,实行先网上登记信息、报名、验证,再划分学区的办法录取新生。参加市(区)示范性幼儿园摇号未中的幼儿,不影响后续安排入园,具体录取顺序和统筹细则见附件一。
(二)托班新生
根据街道辖区公办幼儿园实际资源情况,2023学年本街道百合花幼儿园、小蜜蜂幼儿园和新成幼儿园小班部各开设一个托班。受班额数限制,托班优先接收本街道“人户一致”适龄幼儿,其他适龄幼儿按照附件一的录取顺序和统筹细则依次安排,直至额满为止。
(三)插班转园生
受班额数的限制,插班转园优先接收本街道“人户一致”适龄幼儿,其他适龄幼儿按照附件一的录取顺序和统筹细则依次安排,直至额满为止。
4.联系方式
网址:https://zwdt.sh.gov.cn
2.嘉定区教育局
网址:http://www.jiading.gov.cn/jiaoyu/
咨询电话:39902052(工作日上午8:30—11:00,下午13:30—16:30)
3.新成路街道教委
联系地址:嘉定区迎园路400号
联系电话:69993071;69993072
(工作日上午8:30-11:00,下午13:30-16:30)
附件:
附件一:2023年新成路街道幼儿园招生录取顺序与统筹细则
附件二:2023年新成路街道幼儿园招生入园工作日程安排
附件三:2023年新成路街道(小班新生)补登记、补报名时间和地点安排
正在阅读:
4月20日启动网上登记!2023年上海市嘉定区新成路街道幼儿园招生入园实施方案公布04-19
海南2020年中级会计职称考试报名费用:每人每科55元01-19
走过雨天作文700字08-07
2016内蒙古开鲁县卫生系统招聘公告04-16
2020安徽六安市叶集区人民医院(六安市第六人民医院)招聘社会化用人公告【38人】11-06
2018年重庆沙坪坝中考成绩查询时间及查分方式【6月25日起】06-16
写景抒情哲理散文,初三抒情哲理散文:我们班的生活花絮_2000字12-21
加拿大移民年龄要求是怎样的?09-03
2023年安徽省六安市裕安区事业单位招聘60人公告(报名时间3月27日至4月2日)03-21
一个人的朝圣读后感:一个人的朝圣读后感04-24