
一、招生计划
2023年幼儿园预计招生5个小班,预计招生人数125名幼儿。
二、招生地段 
三、招生对象
2023年招生对象为2019年9月1日至2020年8月31日出生的,本区常住人口、身心健康的适龄幼儿。
四、收费标准
根据上海市公办二级园收费标准收费。
五、报名方式
1.信息登记:
2023年4月20日—4月27日,通过“上海市适龄幼儿入园信息登记系统”(简称“市登记系统”),实名登录上海“一网通办”网站首页,网址:https://zwdt.sh.gov.cn,进入“2023年适龄幼儿入园”特色专栏;或实名登录“随申办”移动端首页“2023年适龄幼儿入园”,进行统一的入园信息登记(登记时家长可在“市登记系统”首页“家长操作指引”版块获取“操作指引”视频)。
2.2023年5月8日-5月24日,登录上海“一网通办”网站首页,进入“2023年适龄幼儿入园”特色专栏,或登录“随申办”移动端首页“2023年适龄幼儿入园”,选择“各区报名”版块,点击“宝山区”进行网上报名。报名时系统自动调取信息登记时的相关信息,“随申办”移动端或上海“一网通办”网站中的电子证照与纸质证件同等效力使用。
3.如错过信息登记和网上报名时间,需要进行补登记、补报名,采用预约制,适龄幼儿监护人先电话预约,再携带相关证件材料,前往指定服务点进行补登记、补报名,相应的证件材料由服务点工作人员进行现场审核。
办理日期:5月13日、5月20日、5月21日、5月27日、5月31日
指定点:通河新村幼儿园(地址:通河一村164号,预约电话:36517810*8008)
六、录取通知
我园将根据招生计划,于2023年7月15日前,根据本区学前教育资源分布情况,在遵循本市人户一致适龄幼儿优先原则的基础上,按照招生对象条件的先后顺序依次统筹录取,完成录取工作,分批发放录取通知书。
七、咨询电话
幼儿园咨询电话:
(021)56699857
(021)66215872
上级统筹部门电话:(021)56179779
工作时间:工作日:8:00——16:00
注意事项:
1.报名中大班插班转园的幼儿不作为此次信息登记对象,家长可致电幼儿园,幼儿园将根据实际情况进行登记。
2.报名验证园不一定是录取园。我园将以人户一致适龄幼儿优先为原则,按照统筹顺序先后依次录取,不能被录取的幼儿,将由上级主管部门进行统筹。
3.本区域户籍的智力、听力、自闭症等有障碍的适龄幼儿只做信息登记,可以先与特殊教育办学点电话预约后进行现场验证报名。(呼玛二村幼儿园,地址:呼玛二村90号,电话:56758774)。
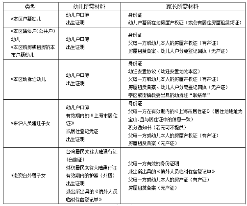
附:2023年宝山区适龄幼儿入园报名材料
正在阅读:
2023年上海宝山区虎林路幼儿园适龄幼儿入园招生简章04-21
2017年3月浙江计算机等级考试成绩查询入口【已开通】12-20
2018北京通州成人高考考试时间04-27
[2021年小学图书室工作计划]2019小学图书室工作计划10-24
学校后勤副校长年度工作总结02-17
2020上海教育硕士准考证打印时间:12月14日至23日03-22
初中环保作文:节能环保从我做起07-25
日本出入境的指南介绍08-22
2019年广东普通高中会考政治真题及答案(Word版)12-21
2018湖南卫生专业技术人员高级职称评审基本条件及专业设置06-12
少儿油画学习:如何调整静物油画光源03-05