
今年郫都区户籍适龄儿童小一入学登记工作即将开始,现将有关事项公告如下,望相互转告。
一、网报对象
户籍在郫都区且2023年8月31日前(含8月31日)年满六周岁的适龄儿童。
特别提醒:有意愿参加民办学校报名摇号的郫都区户籍儿童也要参加网上登记和入学资料审核。
二、网报时间
2023年5月8日—5月19日。
三、网报方式
方式一:电脑端
直接访问:https://ywzsrx.cdzk.org/,进入“成都市小学招生入学服务平台”模块进行信息采集。
方式二:手机端
扫描二维码进行信息采集。
第一步:识别二维码。
第二步:进入公众号,找到底部菜单栏,“综合服务”-“义教招生入学平台”-“成都市小学招生入学服务平台”,登录平台进行信息采集。
四、资料审核
(一)审核流程:
5月8日—5月19日,家长在平台填报户籍信息和房产信息后,系统将进行自动校验。5月21日17:00后家长可查询线上审核结果。
1.系统校验匹配的,显示为“已登记”,家长不需要到现场审核点。
2.系统校验不匹配的,显示为“待审核”,则请家长在5月22日—5月25日持孩子户口簿及房产证明材料到指定审核点进行现场审核。
特别提醒:特殊类别适龄儿童(如港澳台、外籍人士子女等),请家长在5月8日—5月25日持相关证明材料到区教育局910办公室进行现场审核。
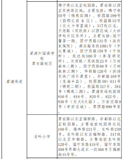
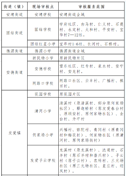
(二)现场审核点及服务范围(详见附件)
特别提醒:为方便广大市民,按就近原则划定现场审核点服务范围,审核点服务范围并非实际入学划片范围,公办小学划片范围以6月13日公布为准。
五、重要日程安排
“成都市小学招生入学服务平台”在相应时间内开通相应的功能,今年小学一年级入学工作重要日程安排如下:
5月8日—19日:
郫都区户籍适龄儿童法定监护人登录“成都市小学招生入学服务平台”进行网上信息采集,双胞胎(多胞胎)子女网上申请绑定。
5月26日—29日:
多子女家庭网上申请子女就读同一学校(校区)。
6月5日:
本市户籍适龄儿童、符合条件的随迁子女及其他符合政策的适龄儿童进行民办小学网上报名。
6月13日:
公布所属公办小学划片范围。
6月15日:
公布各公办小学户籍适龄儿童入学结果。家长可到学校查看,也可登陆系统查询。
6月16日:
组织民办小学电脑随机录取并公布结果。
6月19日—20日:
适龄儿童法定监护人网上进行公办、民办学位确认。
6月21日:
公布民办小学补录计划。
6月25日:
未完成招生计划的民办小学补录报名。
6月27日:
组织开展民办小学补录并公布结果。
7月第三周工作日:
通过“成都市随迁子女就学服务管理平台”等告知随迁子女就读学校安排情况。
8月31日前:
适龄儿童根据学校通知办理入学报到手续。
附件:现场审核点及服务范围





