
根据《教育部办公厅关于进一步做好普通中小学招生入学工作的通知》(教基厅〔2022〕1号)、《浙江省教育厅办公室关于做好2023年普通中小学招生入学工作的通知》(浙教办基〔2023〕11号)、《宁波市教育局关于做好2023年义务教育阶段学校招生入学工作的指导意见》(甬教基〔2023〕95号)精神,结合我区实际,现就2023年本区小学招生工作提出如下意见。
一、指导思想
以国家和省市有关法律法规文件为依据,以推进义务教育均衡发展、办好每一所学校为目标,依法保障适龄儿童少年接受义务教育,切实维护学生的合法权益,规范办学行为,依法实施小学招生入学工作。
二、招生原则
一是坚持义务教育免试就近入学原则;二是坚持公办民办学校一视同仁、公平发展原则;三是坚持义务教育分级办学、属地管理原则。区直属小学招生工作由区教育局统筹安排,各校具体实施;镇(乡)、石碶街道小学招生工作由各教辅室统筹安排,各校具体实施。
三、招生办法
(一)合理确定招生计划
区教育局根据核准的办学规模和小学办学条件、标准班额等,下达公办小学和九年一贯制学校小学部(以下简称小学)年度招生计划,核定民办小学提出的年度招生计划。各小学必须严格按照核定的招生计划实施招生,不得随意突破招生计划。
(二)招生对象、招生范围及招生安排
1.招生对象
年满6周岁(2016年9月1日至2017年8月31日出生)的适龄儿童。因身体状况等原因需延缓入学的,区直属小学适龄儿童须持市级医疗机构出具的证明,向服务区小学办理相应手续,报区教育局审批;镇(乡)、石碶街道小学适龄儿童须持区级及以上医疗机构出具的证明,向服务区小学办理相应手续,报各教辅室审批。区教育局、各教辅室审批通过准予延缓的适龄儿童,由各服务区小学汇总后上报区教育局,统一录入《浙江省中小学生学籍管理信息系统》。各小学不得招收未满6周岁的儿童。
2.招生范围
公办小学严格按照就近入学原则在学区范围内招生。区直属公办小学服务区见附件1,镇(乡)、石碶街道小学服务区以各教辅室公告为准。
民办小学按规定在审批地范围内招生,市属义务教育阶段学校华茂外国语学校小学部可在我区招生。符合本区公办小学招生报名条件,且在民办小学报名开始日期之前已具备报名条件的适龄儿童均可参加民办小学招生。以上民办学校不包括招收随迁子女的小学。
3.招生安排
各小学要严格按照《2023年海曙区小学招生工作时间安排表》(见附件2)做好本校的招生工作安排,确保招生工作平稳有序。合理制定招生宣传方案,宣传时不得作升学,公办小学不得以“帮扶”“集团化办学”“联合办学”等名义参与民办小学招生宣传。
(三)保障特殊群体接受义务教育
1.落实和完善以居住证为主要依据的随迁子女义务教育入学政策,招收随迁子女的公办小学招生对象为本人持有海曙区居住证或父母符合我区公办小学入读条件的适龄儿童;招收随迁子女的民办小学招生对象为父母暂住在海曙区并持有效《居住证》且父母一方在宁波大市内依法缴纳企业职工基本养老保险的适龄儿童。民办小学招生方案报相关教辅室审核同意后实施。
2.做好残疾儿童入学工作。根据《宁波市残疾儿童入学评估与安置工作实施方案》,全面开展户籍残疾儿童入学评估,落实“一人一案”入学工作要求,按照“先评估后安置”“普通学校优先”“就近就便”“应入尽入”原则,轻度残疾适龄儿童安排至普通小学随班就读;中、重度残疾儿童安排至特殊学校就读;需要专人护理、不能到学校就读的实施送教上门服务,用多种方式保障残疾儿童接受义务教育。
3.落实优抚优待对象子女入学政策。对烈士子女、符合条件的现役军人子女、公安英模和因公牺牲伤残警察子女、国家综合性消防救援队伍人员子女、高层次人才子女和其他符合条件的优待对象,积极落实国家和省、市、区有关教育优待政策,妥善安排入学。港澳同胞、台湾同胞、华侨华人子女等,按有关政策予以安排。外籍人员的子女入学,按有关规定办理。
四、区直属小学报名和录取办法
(一)招生范围
户籍、房产或暂住地在月湖街道、西门街道、江厦街道、南门街道、鼓楼街道、白云街道、望春街道、段塘街道内的适龄儿童;户籍、房产在古林镇、高桥镇并属于宁波市爱菊艺术学校和储能学校丽园校区两所学校服务区的适龄儿童。
(二)网上报名
符合入学条件并申请就读区直属小学的适龄儿童,均应由其父母或法定监护人(以下简称“监护人”)在市教育局规定的时间登录“宁波市幼儿园入园、义务教育入学报名招生系统”(以下简称“招生管理系统”,网址:http://nb.zjzwfw.gov.cn)进行入学报名。监护人在浙江政务服务网注册账号后,通过授权登录招生管理系统,完成适龄儿童基本信息填写,对照报名条件选择“海曙主城区”,进入报名通道,并按照身份类别,登记信息,选报志愿。登记信息时,拥有多套房产的家庭,只能选择填写一处房产信息,户籍在本区内的只能选择户房一致的房产,并以此作为公办小学入学的依据之一。各小学不得另行组织招生报名,不得自行通过网上预约、信息登记等形式进行预报名。
(三)志愿填报
本区适龄儿童可以在公办或民办小学中选报一类,不能兼报。符合条件的随迁子女可以在“持居住证”入学或民办小学中选报一类,不能兼报。
选报民办小学的,可以在本区内招生的民办小学中一次性最多填报2个志愿。
(四)现场审核
监护人应确保在招生管理系统上所填报信息真实、有效。如信息虚假,将直接影响适龄儿童的正常入学。报名结束后,监护人不能在招生管理系统更改志愿等信息资料。区教育局和各小学组织人员对报名信息进行现场查验,具体时间、地点另行通知。
信息核验不符合条件的,监护人应在规定的时间,到符合报名条件的所在地参加现场补报名。已通过报名地报名资格核验的适龄儿童,当年不再参加本市其他区(县、市)教育行政部门组织的义务教育阶段学校招生。
(五)公民办小学录取基本流程
第一阶段:公办民办学校同步录取
1.民办小学录取
(1)录取原则:按照志愿优先原则进行录取,第一志愿优先于第二志愿。
(2)录取方式:报名人数未超过招生计划数的,原则上全额录取;报名人数超过计划数的,均实行电脑随机派位录取,其中允许家长申请双胞胎、多胞胎绑定进行随机派位。实行电脑随机派位录取的民办小学名单,由教育行政主管部门核定并公布。电脑随机派位录取须有公证机构全程参加,操作规则另定。市属学校的电脑随机派位等工作由宁波市教育考试院统一组织。
2.公办小学录取
各小学根据适龄儿童户籍和家庭住宅房等情况,按照“户房一致”优先原则,对以下第一批次适龄儿童予以录取:
适龄儿童户籍与父(母)户籍、家庭住宅房(且户口本户主和产权所有人仅为父、母亲)三者一致,均在本小学服务区,而且同一套房子内没有其他家庭的孩子在该校就读。如果该批次适龄儿童超过本小学招生计划时,则按照适龄儿童户籍迁入时间先后顺序录取。
第二阶段:第一阶段未被录取者自动进入本阶段招生程序
1.公办小学继续按照“户房一致”优先原则,对所有进入本阶段的适龄儿童进行分类排序,并依次录取。
(1)海曙区户籍的适龄儿童,各小学根据适龄儿童户籍和家庭住宅房等情况,按照“户房一致”优先原则,按下列先后顺序录取:
①适龄儿童户籍与父(母)户籍、家庭住宅房(且户口本户主和产权所有人仅为父、母亲)三者一致,均在本小学服务区,而且同一套房子内没有其他家庭的孩子在该校就读。如果该批次适龄儿童超过本小学招生计划时,则按照适龄儿童户籍迁入时间先后顺序录取;
②适龄儿童户籍与父(母)户籍、家庭住宅房(且户口本户主和产权所有人仅为父、母亲)三者一致,但同一套房子内已有其他家庭的孩子在本小学就读;
③父母双方在海曙区、江北区、鄞州区、高新区、镇海区内一直无自有住宅房,适龄儿童及其父(母)的户籍挂在祖父母(外祖父母)处,祖父母(外祖父母)的住宅房在本小学服务区;
④适龄儿童和父(母)户籍自适龄儿童出生之日起就在祖父母(外祖父母)处,祖父母(外祖父母)的住宅房在本小学服务区。
按照以上录取顺序,当录取到某一批次适龄儿童时,如果已超过招生计划,该小学应根据公平、公正原则制定录取办法,报区教育局审核同意后执行。该批次未录取和该批次后的适龄儿童由区教育局统筹安排入学。
(2)海曙区户籍的适龄儿童具有下列情况之一的,由区教育局统筹安排入学:
①户籍所在地房产为适龄儿童父母与他人的共有房、租赁房(含国家直管公有住房),而父母双方在海曙区、江北区、鄞州区、高新区、镇海区内有自有住宅房的;
②家庭住宅房已出售或拆迁而户籍仍留在原地未迁出(空挂户口)的;
③户籍为海曙区内集体户口的;
④因投亲靠友临时挂户等造成人户分离的;
⑤入学前在区外办理延缓入学手续后户籍迁入我区要求入学的儿童;入学前在本区内办理延缓入学后户籍对口小学发生变化的儿童。
(3)在海曙区无户籍,但父(母)有住宅房(产权所有人仅为父或母亲)的适龄儿童,由区教育局视实际情况安排入学。
(4)根据上级及本区有关政策要求,落实优抚优待对象子女入学。外籍人员的子女入学,按有关规定办理。
2.随迁子女入学办法
(1)入学条件。随迁子女申请入读区直属小学如本人未取得海曙区居住证的须符合以下条件:
①父母双方在海曙区有相对固定的住所,截至2023年4月30日,在海曙区暂住半年以上并持有效《居住证》,查验日仍在按规定办理,无中断;
②父母一方在宁波市依法缴纳企业职工基本养老保险,截至2023年4月30日,已连续按月缴纳半年以上,查验日仍在参保,无中断月份,补缴或欠费无效。
(2)报名录取规定。同时具备以上条件的随迁子女,经网上预报名,初审合格者,可持该随迁子女的户口本及相关证明材料,到区教育局指定的报名点现场审核,经审核符合条件的,由区教育局根据招生计划,以父母一方年度积分为参考统筹安排入学。
(3)已在海曙区、江北区、鄞州区、高新区、镇海区内购有自住房,其子女不再适用随迁子女招生政策,除房产在海曙区的以外,其他适龄儿童将不再安排入学。
已被公办小学录取的适龄儿童,不再作为民办小学补录对象。
(六)其他说明
1.段塘街道丽园社区(环城南路以南区域)的适龄儿童可选择雅戈尔实验学校或储能学校丽园校区就读。
2.海曙外国语学校五江口校区部分班级将借址赫威斯学校办学,招收青林湾校区和五江口校区服务区内分流的适龄儿童。
3.继续试行城乡教育“共同富裕”招生计划,具体办法另行制定。
4.做好“长幼随学”服务。在坚持对口就近基本原则、兄(姐)非择校入学,且小学有空余学额的前提下,由其监护人提出申请,审核通过后,允许将二孩、三孩安排在兄(姐)同一所学校就读。
五、镇(乡)、石碶街道小学报名和录取办法
(一)招生范围
户籍、房产或暂住地在集士港镇、古林镇、高桥镇、横街镇、鄞江镇、洞桥镇、章水镇、龙观乡、石碶街道的适龄儿童,户籍、房产在古林镇、高桥镇并属于宁波市爱菊艺术学校和储能学校丽园校区两所学校服务区的适龄儿童除外。
(二)网上报名
符合入学条件并申请就读镇(乡)、石碶街道小学的适龄儿童,均应由其父母或法定监护人(以下简称“监护人”)进行入学报名。报名办法参照区直属小学,报名通道选择对应的镇(乡)、石碶街道。
(三)志愿填报
参照区直属小学。
(四)现场审核
参照区直属小学核验办法。由各教辅室组织对报名信息进行现场查验,具体时间、地点另行通知。
(五)公民办小学录取基本流程
第一阶段:公民办小学同步录取
1.民办小学录取:参照区直属小学录取办法。
2.公办小学录取:参照区直属小学录取办法,超出学额部分由各教辅室统筹安排入学。
第二阶段:第一阶段未被录取者自动进入本阶段招生程序
1.公办小学继续按照“户房一致”优先原则,对所有进入本阶段的招生对象进行分类排序,并依次录取。
(1)区域内有户籍或有房产的适龄儿童,各小学根据《浙江省义务教育条例》第十一条规定,镇(乡)、石碶街道小学须严格按下列顺序对区域内有户籍的适龄儿童分批有序进行招生:
①适龄儿童户籍在本学区且与父母户口、家庭住房三者一致的(同一套房子内无其他家庭的孩子在该校就读)。
②适龄儿童户籍自出生日起挂在祖父母(外祖父母)处,祖父母(外祖父母)的户籍和住房均在本学区内的。
③在本学区有户籍无房产但在本学区长期居住的适龄儿童。
以上①②③类适龄儿童,当报名数不超过对口小学招收学额时,安排学区小学就读;当报名数超过对口小学学额时,同批次招生按照适龄儿童户籍迁入时间先后顺序录取,超出学额部分由各教辅室统筹安排入学。
(2)拆迁过渡家庭适龄儿童入学,凭拆迁过渡安置协议,向户籍所在地教辅室报名,由教辅室统筹安排入学。
(3)根据上级及本区有关政策要求,落实优抚优待对象子女入学。外籍人员的子女入学,按有关规定办理。
(4)适龄儿童户籍与父母户籍、家庭住宅房(且户口本户主和房产所有权人均为父亲或母亲)三者一致,但同一套房子内已有其他家庭的孩子在该校就读,不再视作本学区学生,由各教辅室统筹安排入学。
(5)入学前已办理延缓入学手续,与现户籍对口小学发生变化的适龄儿童,由各教辅室统筹安排入学。
(6)在本学区有房产无户籍但在本学区居住的适龄儿童(同一套房子内无其他家庭的孩子在该校就读),当房产对口小学招收学生有空余学额时,可安排到房产对口小学就读;超过对口小学学额时,按照房产证取得时间先后顺序安排入学,超出学额部分回户籍所在地小学就读。
(7)在本学区有房产,但户籍不在本房产所在地的适龄儿童,该房产已有其他家庭的孩子在该校就读,不再视作本学区学生,须回户籍所在地就读。
2.随迁子女入学办法
入学条件和入学程序参照区直属小学,由各教辅室负责实施。集士港镇广德学校、古林镇春蕾学校、石碶立星学校、高桥镇博泽学校(含成才校区)等学校小学部招收符合公办小学入读条件的随迁子女。石碶红星学校、海曙区育文外来工子女学校、高桥镇阳明学校、海曙区少林文武学校等民办学校继续执行民办招生政策,除招收符合公办学校入读条件的随迁子女外,视空余学额数可招收父母暂住在海曙区并持有效《居住证》,且父母一方在宁波大市内依法缴纳企业职工基本养老保险的随迁子女。各小学不得招收上述条件以外的随迁子女,不得超出区教育局核定的招生计划。
六、工作要求
(一)提高思想认识
做好义务教育招生入学工作是落实国家、省、市教育政策、履行好政府教育职责的重要方面,对于优化教育资源布局、促进教育健康发展、推进社会公平及共同富裕意义重大。各小学要从讲政治、讲大局、讲纪律的高度,认真、严肃做好招生入学工作,努力办好家门口的学校,让每个学生享有公平而有质量的教育。
各教辅室、小学要严格遵守招生、录取相关规定,录取工作结束后,须第一时间向社会公示录取学生名单,确保全过程公开透明。区教育局和各教辅室组织做好对招生工作的督查或抽查。
(二)优化招生服务
1.区教育局、各教辅室按照“相对就近”原则,依据区内小学的事业规划、当年度生源的分布情况、各小学的办学规模和实际接纳能力等因素,依街道、社区、路段、幢、门牌号等,为每一所公办小学划定2023年招生服务区。
2.区教育局、各教辅室通过网络平台等途径主动向社会公开招生入学工作有关政策。公民办小学要在招生前将有关政策、办法以学校网络和通告等形式向社会公告,保证招生工作公开、透明。公告的内容包括:公民办小学招生时间、入学报名对象条件、公办小学学区范围、报名办法及现场审核需携带材料、招生入学咨询方式等。
3.招生报名期间,各小学安排为网上报名有困难的家长提供帮助。
(三)严肃招生纪律
1.各小学要认真学习有关教育法规和招生政策文件,进一步增强依法治教的意识,严格遵守招生工作的政策法规,规范办学行为。
2.各小学不得随意超过区教育局规定的招生计划数并按省市相关规定严格控制新生班额。各小学必须按规定均衡编班。招生工作完成后,按学籍管理有关规定生成学籍。
3.各小学要规范招生收费。公办小学实行免费义务教育,不得向学生收取学杂费、课本费、作业本费等相关费用,不得收取(接受)任何与入学相挂钩的捐助及设施设备的捐赠。民办小学应严格按照物价部门核准的收费标准收费。
4.民办小学要规范招生程序和办法,招生办法须报各教辅室审核并备案。
5.各小学要公布和畅通举报渠道,主动接受家长和群众的监督。秋季学期开学后,各小学须对本校新生报到情况进行全面核查,在规定时间内上报核查结果。区教育局、各教辅室对每所小学特别是民办小学的录取学生与在读新生的一致性进行核查。
6.放弃户籍所在服务区小学入学资格,就读于其他小学的,如再申请转回服务区小学,不再视作本学区学生,由区教育局、各教辅室统筹安排就读。
(四)加强政策宣传
各小学要认真做好政策宣传解读工作,及时回应人民群众关切。要积极宣传海曙教育改革发展成效和老百姓家门口的好学校,引导广大家长充分认识免试就近入学对于促进学生健康成长的价值和意义,理性帮助孩子确定成长目标,努力创造良好的社会氛围。
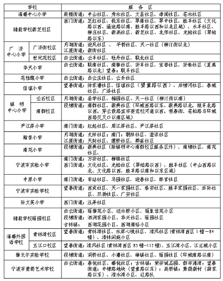
附件:
1.2023年海曙区直属小学服务区划分一览表
2.2023年海曙区小学招生工作时间安排表
3.2023年海曙区招生服务联系方式一览表
正在阅读:
家长速看!2023年浙江宁波市海曙区小学招生报名时间和录取办法公布05-16
以七一建党节为主题的作文-七一建党节的历史资料作文01-12
新版不忘初心牢记使命心得体会汇编12-22
高一学生入团申请书800字以上范文,高一学生入团申请书600字优秀版08-25
[执业药师报名资格审核需要什么材料]2017辽宁执业药师报名资格审核01-16
[《背影》读后感500字左右]《背影》读后感500字五篇11-05
三年级数学上册第二单元测试卷:3年级数学四单元测试试卷06-14
[店长竞聘演讲稿_岗位竞聘演讲稿]竞聘演讲稿:主管竞聘演讲稿4篇01-14
新婚庆典宾客红包祝福贺词07-12
2015年宁夏成人高考高起点数学(理)真题及答案(Word版)10-13
2017预备党员转正思想汇报范文大全11-29