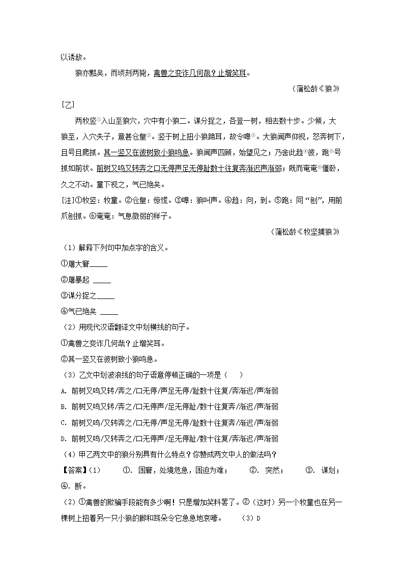
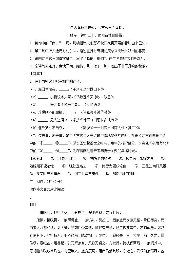
>
【文档预览】 文档大全网整理发布2022-2023学年广东深圳盐田区七年级上册期末语文试卷及答案(Word版),前五页预览如下:
本文来源:https://www.wddqw.com/6vzv.html
相关文章:
正在阅读:
2022-2023学年广东深圳盐田区七年级上册期末语文试卷及答案(Word版)09-28
2023年江苏中级会计职称报名入口:全国会计资格评价网11-01
齐白石的虾作文450字05-08
2020下半年上海普通话成绩查询及证书查询入口公布【测试结束25个工作日之后颁发证书】10-27
2017自考计算机应用基础练习题及答案(1)12-05
英语听力技巧:英语听力训练应重视课下积累和考场技巧04-23
支部书记培训心得体会范文,设计专业培训心得体会范文01-31
2018年重庆沙坪坝中考政治试卷及答案B卷(已公布)05-25
高中读后感600字:《陶校长的演讲》10-04
2012年5月份的入党申请书_12月份村民入党申请书07-29
人教版七年级历史与社会针对性训练答案_人教版七年级历史与社会练习册及答案02-24