>
【文档预览】 文档大全网整理发布2022-2023学年广东深圳盐田区七年级上册期末生物试卷及答案(Word版),前五页预览如下:
本文来源:https://www.wddqw.com/BFVv.html
相关文章:
正在阅读:
2022-2023学年广东深圳盐田区七年级上册期末生物试卷及答案(Word版)09-22
520送男朋友的甜蜜祝福语04-11
2021年山东省泰安市中考数学真题及答案(图片版),2021年山东省泰安市中考数学真题及答案(图片版)07-27
家具购销合同范本【三篇】09-07
小学四年级写信作文400字5篇05-16
英国留学移民政策和途径11-11
2011年房地产估价师开发经营与管理考试真题及答案(Word版)01-13
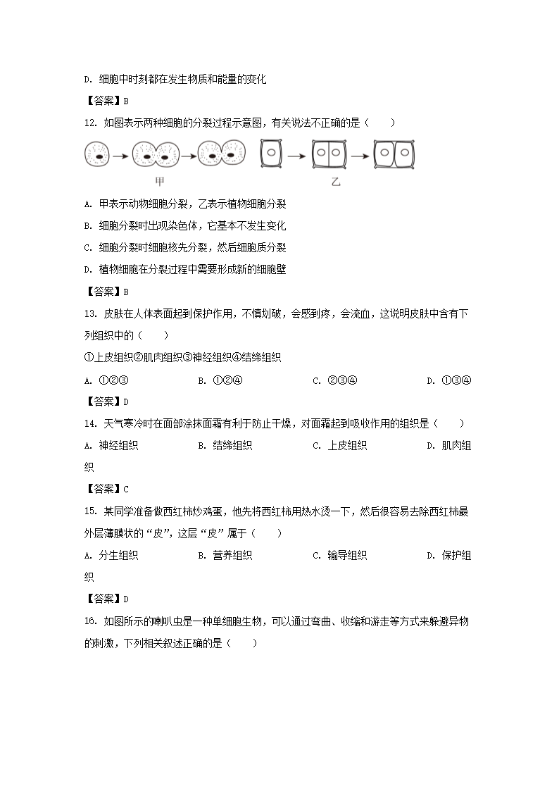
中国卫生人才网:2017年四川初级护师成绩查询入口(已开通)01-29
2020年5月海南基金从业资格考试时间推迟12-23
广东湛江2021年4月自考成绩查询入口(已开通)07-17
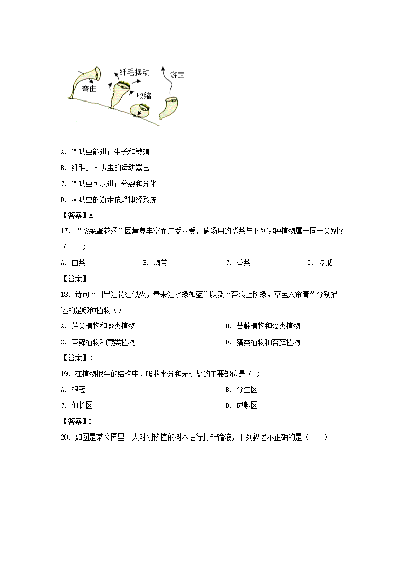
2021黑龙江佳木斯高考考点公布07-22