>
【文档预览】 文档大全网整理发布2023年北京大兴中考道德与法治真题及答案(Word版),前五页预览如下:
本文来源:https://www.wddqw.com/16gv.html
相关文章:
正在阅读:
2023年北京大兴中考道德与法治真题及答案(Word版)07-27
2022年甘肃统计师补考准考证打印入口:中国人事考试网11-15
西藏2020年初级会计职称考试时间:2020年5月9日-17日01-18
2019年12月大学英语四级翻译练习题:中国经济活动放缓02-06
日历上的科学小知识有哪些10-17
争风吃醋作文600字01-28
讨人厌的夏天作文500字11-27
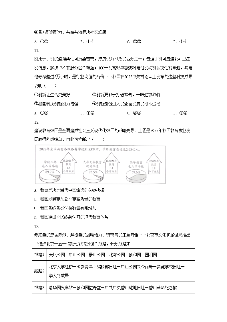
大学新概念英语第四册:Lesson4006-20
2017年海南省三级医院卫生副高职务资格评审论文著作条件06-23
2021年内蒙古兴安统计师报名时间;8月3日至12日08-07
2018上半年青海教师资格考试幼儿保教知识与能力真题及答案(Word版)08-07