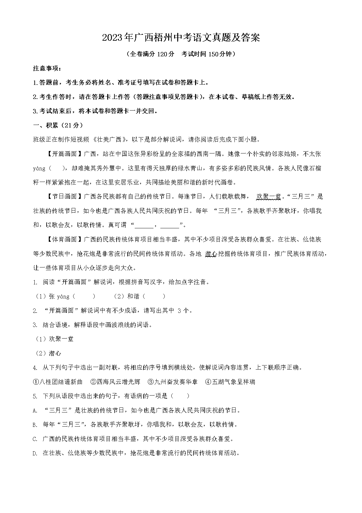
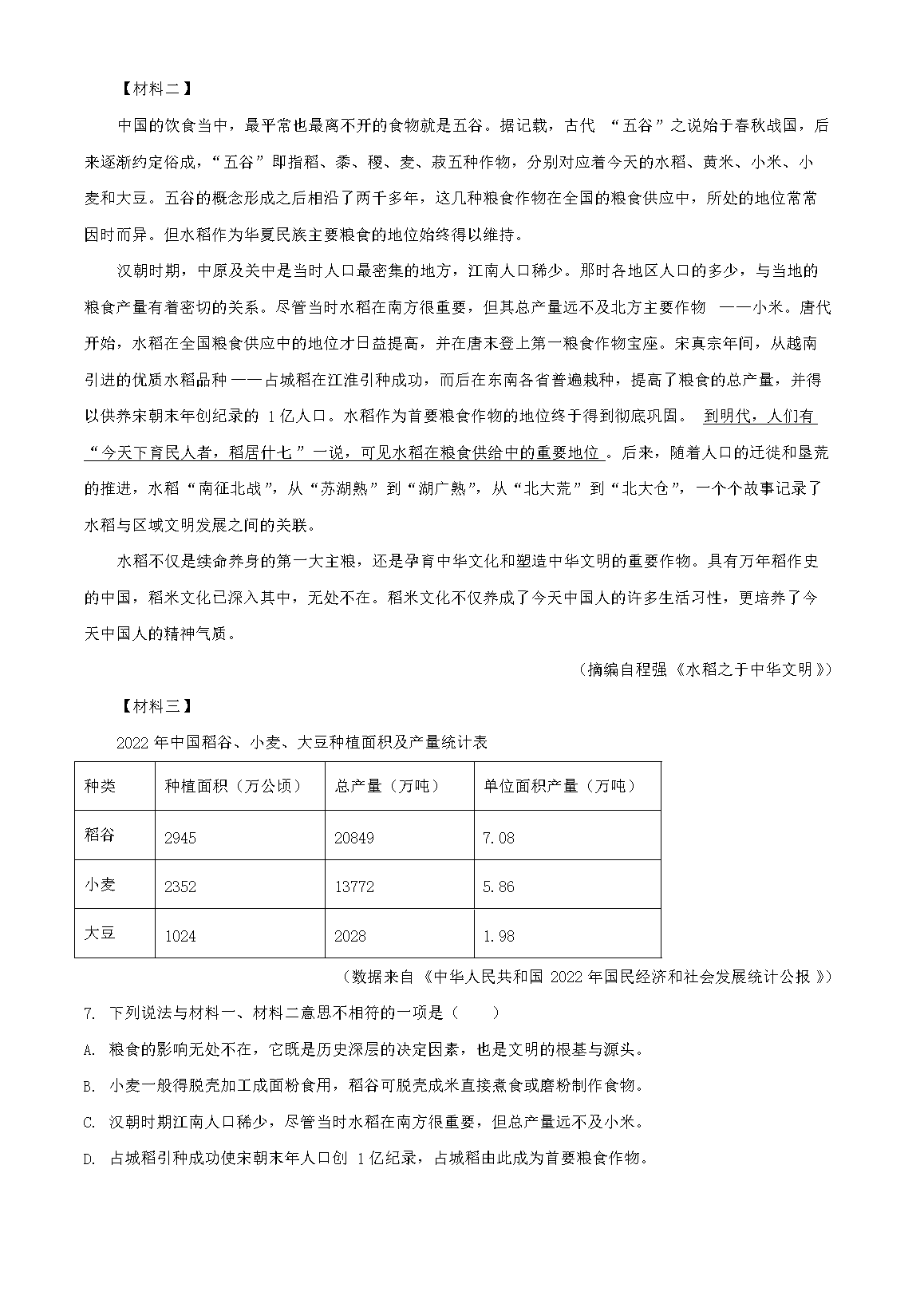
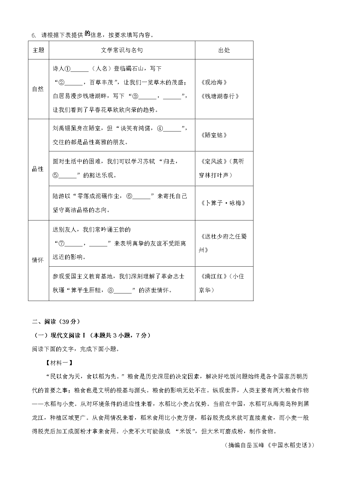
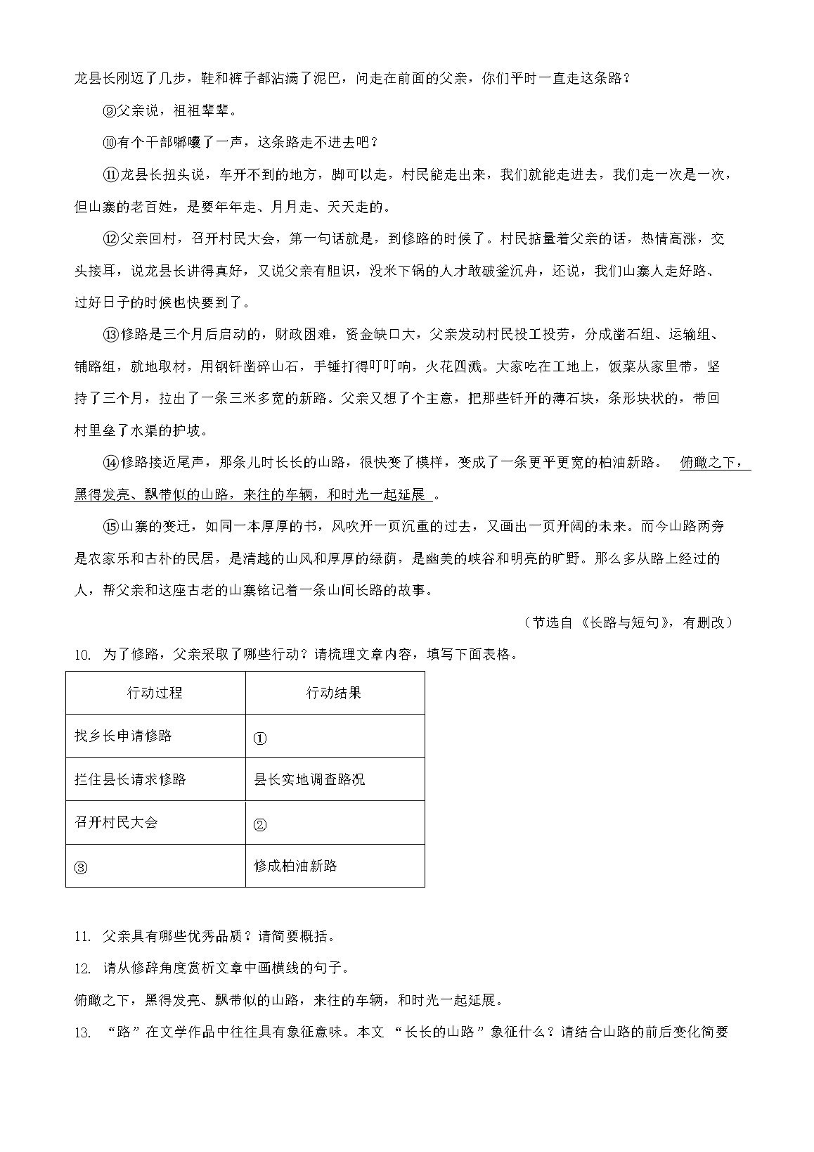
正在阅读:
2023年广西梧州中考语文真题及答案(Word版)06-29
初一元宵节日记400字左右06-26
[高中第一次月考总结与反思500字]高中第一次月考总结与反思05-21
大学生入党申请3000字范文,教师入党申请3000字范文11-21
2021广东佛山市三水区南山镇卫生院招聘合同制人员公告【10人】09-07
[二年级小学生写暑假日记怎么写]二年级小学生暑假日记八篇08-11
邮政营业员的个人总结-邮政营业员总结报告10-30
幼儿生动的睡前故事【两篇】04-07
玩得真高兴作文350字09-06
这边风景独好作文600字10-14