






正在阅读:
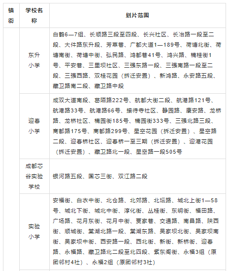
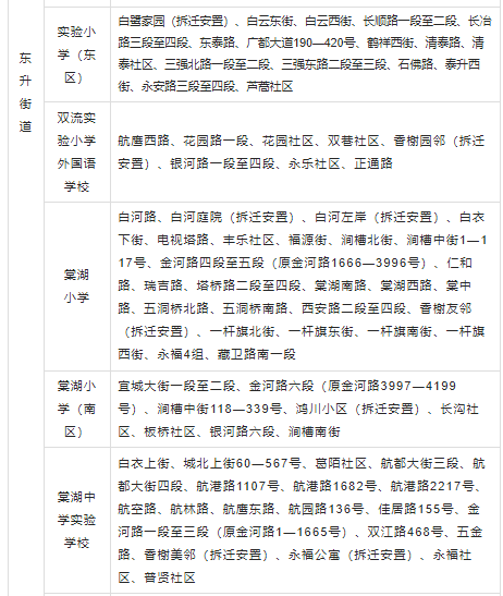
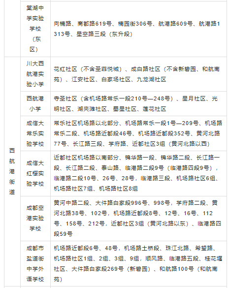
速览!四川成都市双流区2023年小学一年级新生入学划片范围公布06-17
湖南省2022年全国成人高校招生统一考试衡阳考区疫情防控须知11-01
有趣的一天作文500字五年级,五年级有趣的一天作文【三篇】11-20
2023年海南中医执业医师实践技能考试准考证打印入口[已开通]06-01
2021年吉林省三支一扶笔试温馨提示08-03
六年级写人作文:冰的雨,暖的雨(雨中情)09-24
鲁滨逊漂流记读后感600字左右六年级:鲁滨逊漂流记读后感600字范文04-01
什么是最适合你的:什么是最适合的爱03-03
小学四年级奥数公约数与最小公倍数01-15