2023年护士资格证考试什么时候报名?
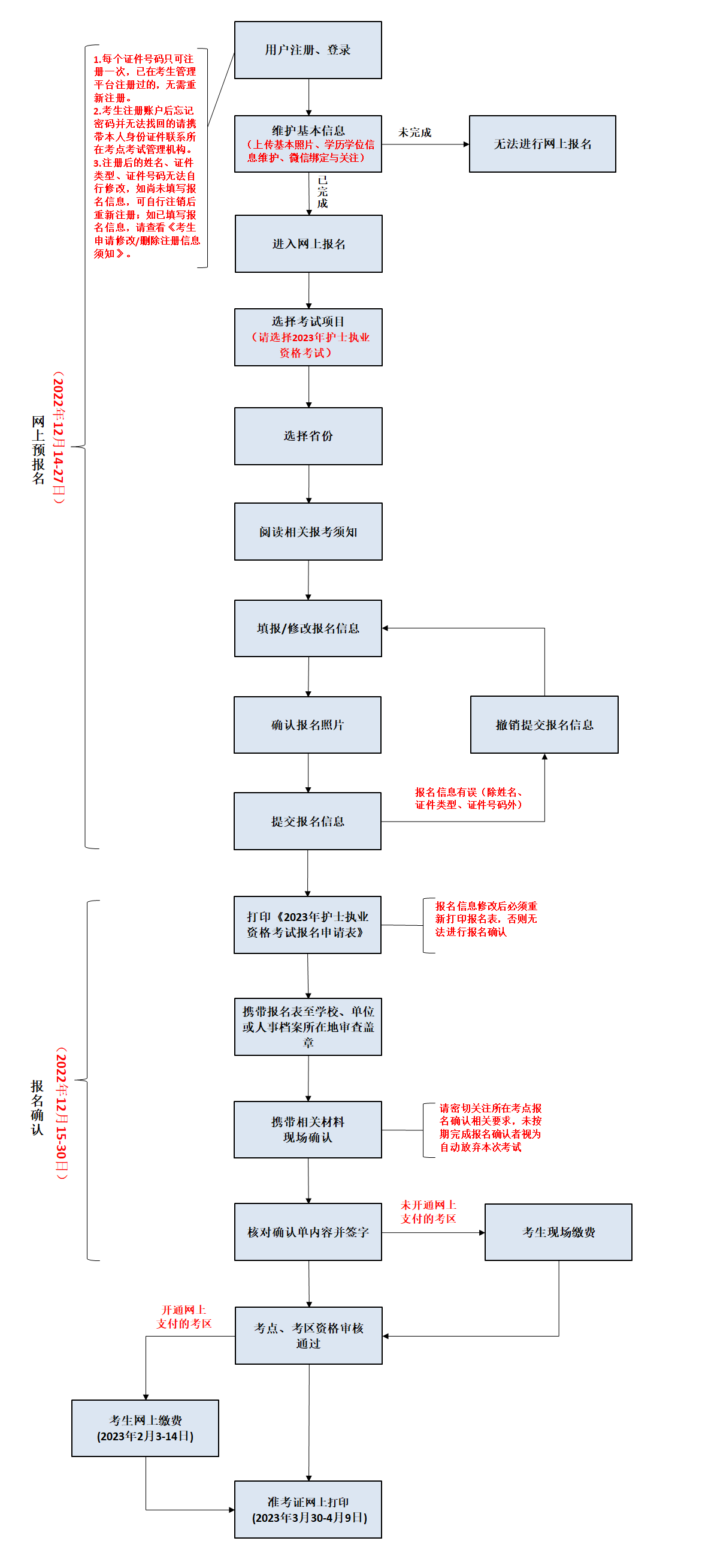
1.网上报名时间:2022年12月14-27日,报名确认时间基本集中2022年12月15-30日(各地区可根据具体情况自行安排确认时间)。
2.报名途径:国家卫生健康委人才交流服务中心官方网站(原中国卫生人才网)、小程序(百度、微信、支付宝)。
3.报名流程:用户注册、登录→基本信息维护(包括上传基本照片、学历学位信息维护、微信绑定与关注)→进入网上报名→选择考试项目→选择省份→填写/修改报考信息→确认报名照片→上传材料(仅限北京、天津、青海、新疆兵团考区)→提交信息→生成报名表。
采用现场确认方式的考区报名流程:

采用线上确认方式的考区(仅限北京、天津、青海、新疆兵团)报名流程:

原文标题:2023年护士执业资格考试考生须知
文章来源:https://www.21wecan.com/wsrcw/c100202/202212/1000838.shtml
原文标题:2023年护士执业资格考试报名流程
文章来源:https://www.21wecan.com/wsrcw/c100205/202212/1000844.shtml
正在阅读:
2023年护士资格证考试什么时候报名?2022年12月14日起网上报名12月15日起报名确认12-14
学校六一活动主持词模板05-18
2018年山西口腔执业医师考试报名时间及入口【已公布】04-02
秋到云龙公园作文500字12-25
2016年第31批四川省直属二级建造师遗失补办人员名单02-22
2017年职称英语理工类必备近义词词组502-13
2023黑龙江牡丹江“黑龙江人才周”校园引才活动企事业单位人才招聘713人09-22
秋天的梧桐叶作文400字06-21
三年级300字一篇写景的作文莲花湖山海关_三年级写景作文:家乡的莲花湖_300字05-28
初中生父亲节国旗下演讲稿【800字】11-11
中学升旗仪式主持词开头范本10-15