
1.报名时间
(一)网上报名时间:2022年12月14日至12月27日。考生可登录中国卫生人才网(www.21wecan.com)自行报名,并在线打印《2023年护士执业资格考试报名申请表》。
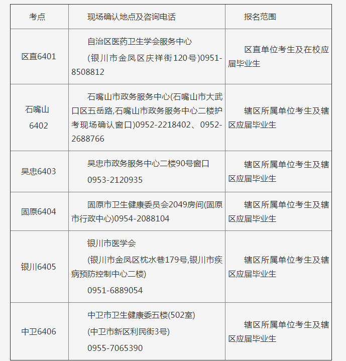
(二)现场确认时间:2022年12月24日—28日。

2.报名条件
根据《护士执业资格考试办法》,在中等职业学校、高等院校完成国务院教育主管部门和国务院卫生主管部门规定的普通全日制3年以上的护理、助产专业课程学习,包括在教学、综合医院完成8个月以上护理临床实习,并取得相应学历证书的,可以申请参加护士执业资格考试。
3.报名入口
4.信息来源
原文标题:宁夏回族自治区护士执业资格考试领导小组办公室公告
文章来源:http://wsjkw.nx.gov.cn/xwzx_279/tzgg/202212/t20221208_3880596.html
正在阅读:
2023年宁夏护士执业资格考试报名时间、条件及入口【2022年12月14日-27日网上报名】12-20
2022年安徽淮北普通高中学业水平笔试科目考试时间:6月22日-23日04-16
2022年导游证考试时间、科目及大纲【笔试11月26日】09-22
2021年吉林初级会计职称报名入口:全国会计资格评价网12-23
旅途中给我的勇气作文500字08-27
文秘专业实习周记(8周)02-05
山东威海2019年夏季普通高中学业水平考试成绩查询时间:2019年8月中旬10-05
2018年12月英语四级美文:EducationandSchooling08-26
八一建军节的来历简介,有关八一建军节的来历作文:八一由来12-24
广西防城港2017成人高考考试科目01-21
开学季学校微信活动策划方案03-05