
一、南城街道2023年公办小学学区划分规定
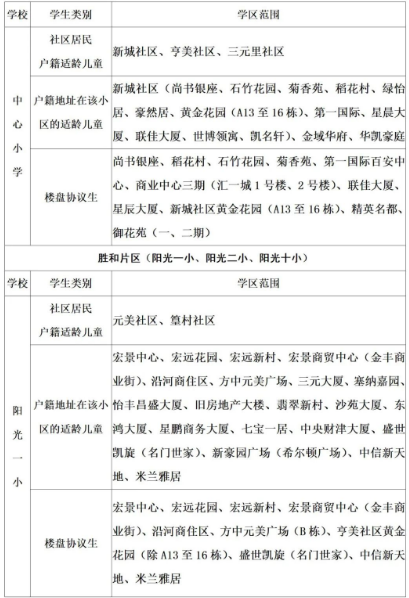
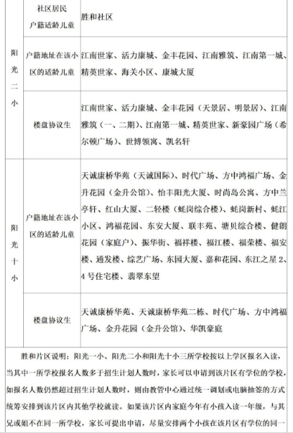
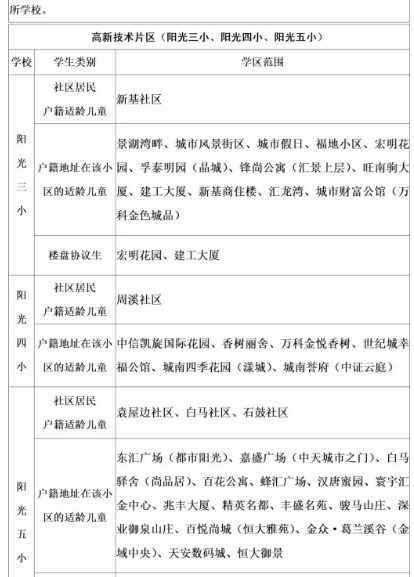
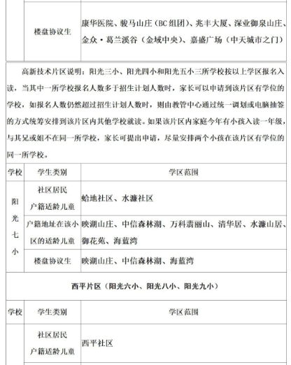
(一)小学一年级学区划分






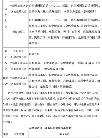
说明:
1.南城集体户适龄儿童统筹安排到有学位的公办学校。
2.关于楼盘协议生:根据《关于楼盘业主子女入读公办学校规范管理工作的通知》(南城办〔2013〕36号),楼盘协议生指的是与南城街道办事处签订有委托办学协议的楼盘的业主子女。根据规定,必须是在该楼盘核定学位数内且符合入读条件的一手楼盘业主的一户一个子女,租户或二手业主子女不解决入读公办学校。
(二)其它
1.积分入学群体将根据《东莞市义务教育阶段非户籍适龄儿童少年积分制入学积分方案》及当年南城街道非户籍儿童少年积分制入学工作方案,结合分数高低统筹安排在有学位的公办学校。
2.符合文件规定的优待政策群体由教育管理中心统筹安排在有学位的公办学校。
3.申请南城街道公办小学非起始年级插班生(小学二至六年级),须为南城户籍适龄儿童少年,根据学位和人数的实际情况,由教育管理中心统筹安排到有学位的公办学校就读。南城商务区北部学校小学部2023年不招收非起始年级插班生。
二、南城街道2023年公办初中入读办法
(一)初中一年级:南城街道公办初中一年级2023年招生办法采用统一电脑派位的方式招生,即符合入读南城公办初中条件的适龄少年参与南城公办初中招生统一电脑派位,根据派位结果安排至东莞中学南城学校、南城阳光实验中学、南城第一初级中学和南城商务区北部学校初中部这四所初中读书。南城商务区北部学校小学部六年级应届毕业生不以直升方式入读本校初中一年级。
(二)非起始年级插班生:申请南城街道公办初中非起始年级插班生(初中二、三年级),须为南城户籍适龄少年,根据学位和人数的实际情况,由教育管理中心统筹安排到有学位的公办初中就读。南城商务区北部学校初中部2023年不招收非起始年级插班生(初中二、三年级)。
三、公办小学学区划分规定和公办初中入读办法执行后,每年根据实际情况对规定和办法进行相应修改,解释权归属南城教育管理中心。
(招生咨询电话:22990206,23198910)
附件:北部学校基本情况
东莞国际商务区范围由东莞大道、环城路、三元路、宏图路围合而成,总用地面积约2.14平方公里,规划的居住和就业人口总人数为21.04万。东莞市南城商务区北部学校位于东莞国际商务区内,是一所公办学校。学校办学规模为87个班(其中小学60个班、初中27个班),可提供中小学生学位4050个。东莞市南城商务区北部学校2023年9月份只招收小学一年级、初中一年级,招生计划为小学一年级10个班450人,初中一年级9个班450人,不招收非起始年级插班生。