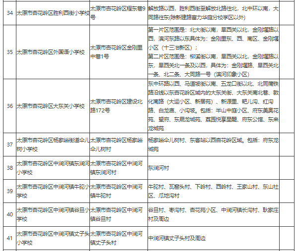
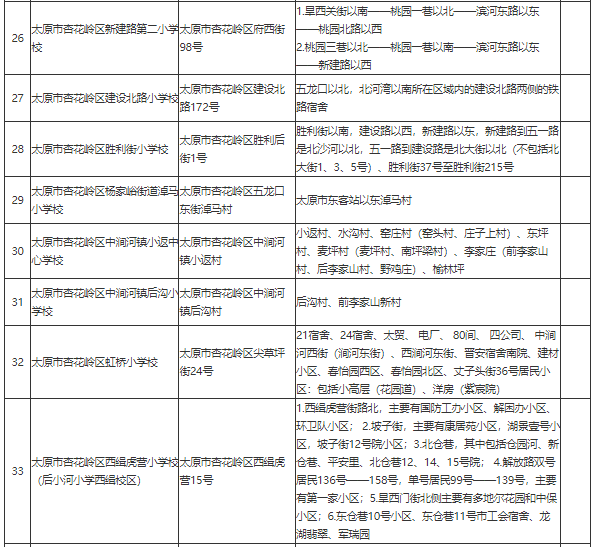
速查收!2023年山西太原市杏花岭区小学入学学区划分汇总表公布

时间:2023-07-11 02:11:01 阅读: 最新文章 文档下载
说明:文章内容仅供预览,部分内容可能不全。下载后的文档,内容与下面显示的完全一致。下载之前请确认下面内容是否您想要的,是否完整无缺。
【#少儿升学# 导语】2023年山西太原市杏花岭区小学入学学区划分汇总表公布,为了方便家长及时了解学区信息,下面©文档大全网为您详细介绍一下本次小学入学学区划分的具体事宜,欢迎大家及时关注,如有相关疑问,请关注©文档大全网为您实时做出的更新。
image.png
image.png



image.png



image.png



image.png



image.png



image.png



image.png

本文来源:https://www.wddqw.com/Gynv.html