>
【文档预览】 文档大全网整理发布2002年黑龙江七台河市中考化学真题及答案(Word版),前五页预览如下:
本文来源:https://www.wddqw.com/y3Kv.html
相关文章:
正在阅读:
2002年黑龙江七台河市中考化学真题及答案(Word版)05-31
2018江西省新余仙女湖旅游发展集团公司招聘公告【20人】05-17
十一国庆节作文1000字:10.1国庆03-13
追梦之路议论文600字_初二议论文:追梦之路01-12
2020年中级审计师考试精选习题(12.6)02-04
婴儿睡前故事0至1岁【十篇】07-07
家庭作业不再“揪心”需要学校多作为03-04
高考满分作文范文:五四我们无悔的青春02-16
店长的求职简历范文大全06-02
关于参观博物馆的日记300字三年级-关于参观博物馆的日记300字10-08
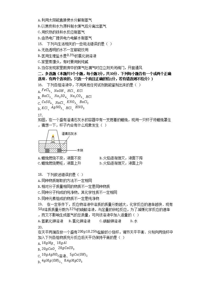
2017年国家公务员申论热点:郭曹骂战背后的“学徒制”07-16