>
【文档预览】 文档大全网整理发布2002年黑龙江七台河市中考语文真题及答案(Word版),前五页预览如下:
本文来源:https://www.wddqw.com/83Kv.html
相关文章:
正在阅读:
2002年黑龙江七台河市中考语文真题及答案(Word版)05-31
2021年上半年河北张家口学考合格性考试报名入口06-26
2016下半年公共营养师(3级)临考冲刺题(四)05-06
2023年陕西中西医执业医师实践技能考试合格分数线公布07-04
2020年辽宁丹东高考报名时间及入口:10月28日至11月1日02-20
2018年北京大学药学院药物分析学专业凌笑梅教授课题组博士后招聘05-19
团员个人对照检查材料2021,团员个人对照检查材料5篇06-22
家乡的特产作文500字08-16
2022年北京顺义区考试录用公务员面试公告02-19
吉林省人事考试网:2017上半年吉林软考时间06-10
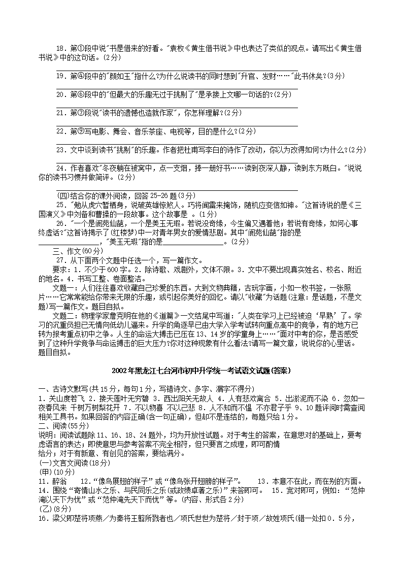
那个秋日作文900字01-19