
一、指导思想
全面贯彻《义务教育法》等法律法规要求,保障每个适龄儿童少年平等接受义务教育的权利,切实履行义务教育控辍保学法定职责。不得拒绝或变相拒绝义务教育适龄儿童少年入学;强化政府、学校、家庭和社会各方责任,严格落实控辍保学“双线七长”责任制、动态监测、辍学报告、登记劝返复学等十项制度,建立健全联控联保工作机制,依法履行义务教育控辍保学法定职责,切实保障每个适龄儿童少年接受义务教育的权利;引导家长切实履行监护职责,依法保障适龄子女按时入学,并配合学校保证子女完成九年义务教育,不得让子女失学或中途辍学;积极引导和扶持幼儿园提供普惠性服务,满足适龄幼儿接受学前教育需求。
二、组织领导
成立白河县义务教育学校和幼儿园招生入学工作领导小组,组长由局长担任,副组长由副局长及各分管领导担任,成员由各股室负责人和义务教育学校校长、幼儿园园长组成。领导小组组长、副组长负责全县义务教育和幼儿园招生入学工作统筹协调。领导小组成员负责组织联镇包校片区学校和幼儿园的招生入学工作。各义务教育学校校长、公民办幼儿园园长对本校园本片区招生入学工作负总责,具体组织实施本校园本片区的招生入学工作。
三、工作原则
(一)落实义务教育免试就近入学、“对口直升”和公开公平公正工作原则,保证应入尽入。全面落实义务教育学校免试就近入学政策,根据全县适龄儿童少年人数、学校分布、学校规模及布局、交通状况等因素,为每一所义务教育学校科学合理划分片区(附件),明确服务范围,确保义务教育免试就近入学政策全覆盖,维护公平公正招生入学秩序;全面推行义务教育学校“阳光招生”,及时公布符合条件的入学学生信息,自觉接受家长、社会监督;强化义务教育政府保障责任,加快推进城镇义务教育学校规划建设,办好群众认可的“家门口好学校”。
(二)实现阳光招生。严禁以“国学班”“读经班”“私塾”等形式替代义务教育。所有义务教育学校严禁以各类考试、竞赛、培训成绩或证书证明等作为招生依据,不得以面试、评测等名义选拔学生,强化“阳光分班,合理排座”。县城区中小学和幼儿园招生,要优先安排学区内户籍地与实际居住地一致的户籍人口子女、学区内进城落户和实际进城居住人员子女以及学区内进城务工、经商办企业人员随迁子女入学入园,再根据学位空余情况,统筹安排学区内其他人员子女入学入园。学生不得择校,学校不得择生。
四、学区范围划分
(一)各镇中小学、幼儿园学区范围
各初中、镇中心小学以及幼儿园的学区以镇政府行政区划为准。
(二)城区义务教育学校学区范围
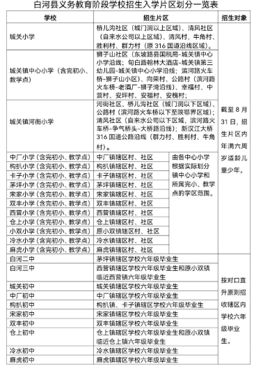
城关小学:桥儿沟社区(城门洞以上区域)、清风社区(自来水公司以上区域)、清风村,牛角村、胜利村、群力村(原316国道沿线区域)。
城关镇中心小学:狮子山社区(东坡路县国税局-小学沿线;
旬白路翰林大酒店-新城幼儿园(拟更名为城关镇第三幼儿园)-城关镇中心小学沿线;滨河路火车桥-狮子山小区)、向荣村、公路村(滨河路火车桥-老酒厂-狮子湾沿线)、幸福村、中营村、安坪村、安福村、安槐村;
城关镇河街小学:河街社区、桥儿沟社区(城门洞以下区域)、公路村(滨河路火车桥以下至陕鄂界区域);清风社区(自来水公司以下区域,滨河路火车桥-争气桥头-大桥路沿线);新汉江大桥316国道公路沿线(群力村、胜利村、牛角村)。
城关初中:城关镇全部区域。
(三)城区幼儿园服务区域
县城区的公、民办幼儿园原则上不硬性划定服务区域。
1.四所普惠性民办幼儿园的服务区域大致为:桥儿沟社区、清风社区、清风村部分区域原则上就近在广兴幼儿园入园;老汽车站附近区域、下卡子区域、滨河路及对面公路村部分区域原则上就近在蓝精灵幼儿园入园;狮子湾区域、狮子山社区部分区域原则上就近在星语幼儿园入园;县城东坡路口附近区域、南岭子区域至南台路路段两侧区域原则上就近在海森林幼儿园入园。
各民办园均可面向全县招收适龄幼儿入园。
2.四所公办幼儿园的服务区域大致为:
县幼儿园:县城中心区域。
城关镇中心幼儿园:狮子山新城区域。
城关镇河街幼儿园:河街社区、桥儿沟社区部分区域,公路村、清风村、胜利村、群力村、牛角村部分区域。
新城幼儿园(拟更名为城关镇第三幼儿园):向荣社区、旬白路翰林大酒店附近区域、阳光小区路段两侧区域原则上就近在新城幼儿园(拟更名为城关镇第三幼儿园)入园。
各镇义务教育学校和幼儿园在学区划分上如有区域条件限制的,按照相关政策要求办理。不具备保障条件的城区新流入人员子女,原则上回户籍所在地入学入园。特殊情况确需在城区居住入学的,法定监护人可持相关证件到有空余学位的校园联系入学入园事宜。
五、工作措施
1.入学年龄。根据《义务教育法》及义务教育阶段学籍管理有关规定,2023年秋季小学一年级新生入学年龄原则上为2017年8月31日(含8月31日)以前出生的适龄儿童。年龄满6周岁适龄儿童少年因身体状况等原因需要延缓入学的,其父母或其他法定监护人应当提出申请并附有关证明,由户籍所在地的乡镇人民政府批准,报县教育行政部门备案;需要休学的,由父母或者其他法定监护人提出申请,经学校审核后报县教育行政部门批准确认;各幼儿园招收幼儿原则上应为2020年8月31日前出生的年满3周岁幼儿。
2.招生政策。全县所有义务教育学校坚持免试就近入学原则。小学招生入学采取登记入学,根据学区划分方案和学校招生规模,按照“户籍登记为主、房产登记为辅、就业经营补充”的原则,明确入学登记和新生录取程序,统筹安排辖区适龄儿童少年入学。初中入学按照对口直升、免试入学的原则,为每一所初中学校招生划分对口直升的小学。回户籍地就读义务教育阶段的学生,由户籍地学校做好入学保障工作,报县局审核。未在户籍所在片区小学就读的学生,如申请升入户籍所在片区初中,由户籍所在地学校负责接收入学。各校要向当地镇政府主动汇报和衔接,确保在7月20日前将盖有政府印章的《入学通知书》发到每个适龄儿童和少年监护人手上,实行入学销号制度,保证适龄学生按时入校入班。幼儿入园按照各幼儿园招生公告要求按时办理入园手续。
3.规范行为。各义务教育学校要持续推进“大校额”“大班额”消除工作,严格落实阳光招生、均衡编班。规范集团化学校管理秩序,严禁以任何形式借读、空挂学籍跨校就读和跨校流动。严格落实起始年级班额不超过55人(含55人)以及现有大班额的学校一律禁止接收转学生的规定,持续巩固义务教育大班额化解成果,确保辖区义务教育阶段学校大班额占比逐年下降。义务教育学校要按课程标准严格执行教学要求,小学一年级要严格执行“零起点”教学,做好幼小衔接。幼儿园不得提前教学小学内容,充分做好入学适应和入学准备。
4.学籍管理。各义务教育学校和幼儿园要严格落实《安康市义务教育阶段学生学籍管理实施细则》,按照“一校一码、一生一号、一人一籍,籍随人走”的要求,进一步健全学籍管理机制,充分利用“中小学生学籍信息管理服务平台”及时掌握学生流动和辍学情况,着重加强小升初学生学籍续接及异动学生学籍审核和管理,加强学校学籍数据保密管理。坚决制止任何学校空挂学籍或违规接收借读生,确保招生计划、录取名单、学籍注册、实际在校就读“四个一致”。招生工作结束后,应于10月20日前完成学籍录入、接转、接续等工作。办理转学事宜必须规范使用《安康市中小学学生转学申请表》,严格审核程序,及时办理学籍接续。
5.信息采集。各校要通过多种方式及早向社会公布招生入学工作方案,明确招生入学流程和时间安排,优化报名登记、递交证明材料、审核相关资质等程序。要对提供的入学证明材料列出清单,并提前告知家长。全面清理取消学前教育经历、超过正常入学年龄证明、随迁子女在户籍地无人监护等无谓证明材料;预防接种证明不作为入学报名前置条件,可在开学后及时要求学生提供。严禁采集学生家长职务和收入信息。信息采集工作应在招生入学时一次性采集,不得利用各类APP、小程序随意反复采集学生相关信息,逐步实现招生资讯发布、网上报名、信息采集、材料审核“一站式服务”,切实为群众办事提供便利。
六、工作保障
1.随迁子女入学政策。深入推进“两为主、两纳入、以居住证为主要依据”的随迁子女义务教育入学政策。要认真落实《居住证暂行条例》关于在流入地居住半年以上和有合法稳定就业、住所等规定要求,继续实施以居住证为主要依据的“三证审核”(居住证明、户籍证明、务工证明)制度,各证件发放单位和随迁子女父母对其提供的有关证件及证明材料真实性、有效性负责。全面清理取消不合规的随迁子女入学证明材料及其时限要求。随迁子女回户籍所在地学校就读的,由户籍地学校依法予以安排入学。对回户籍地参加初中学业水平考试的随迁子女,户籍地和流入地学校要妥善做好考试招生服务工作。认真做好返乡创业就业人员子女、易地搬迁户子女就学保障工作。
2.适龄残疾儿童少年教育安置。各学校对适龄残疾儿童少年要按照“全覆盖、零拒绝”的要求,坚持“科学评估、一人一案、分类安置”的原则,依据县残疾人教育专家委员会评估意见,通过特殊教育学校入学、随班就读、送教上门、远程教育等方式,分别做好教育安置。对不能接受普通教育的,动员到到县阳光学校或县外特殊教育学校就读。对残疾程度严重,不能到校就读的,安排学校进行送教上门或通过远程教育的方式,确保应入尽入。幼儿园要创造条件接收基本符合入园条件的残疾幼儿入园,保障适龄残疾儿童少年接受义务教育的权利。
3.落实各类优抚对象入学政策。对烈士子女、符合条件的现役军人子女、综合性消防救援队伍人员子女、公安英烈和因公牺牲伤残公安民警子女、进藏干部职工子女、引进高层次人才子女及其他各类优抚对象,严格按照国、省、市文件规定的条件范围、优抚对象以及优抚标准和程序执行,每年由优抚对象所在单位主管部门负责审核把关,统一采集符合条件的适龄优抚对象子女信息,并出具相应身份证明、入学申请证明资料,经县教育行政部门资格审核后,进行统筹安排入学,依法依规落实教育优待政策。对异地扶贫搬迁群众子女按照搬迁房屋产权和户口信息由搬迁地就近学校落实入学保障,精准做好易地搬迁群众适龄子女入转学和入园工作。
4.巩固拓展控辍保学成果。各校要进一步健全落实控辍保学长效机制,不断完善控辍保学工作方案,以初三毕业年级学生、农村留守儿童以及脱贫户、边缘易致贫户、脱贫不稳定户、突发严重困难户、随迁子女、残疾儿童等特殊群体为重点,加强筛查预警及精准帮扶,强化台账管理,在秋季开学前后组织开展大家访活动和控辍保学专项行动,加强家校常态化联系,精准掌握学生报到入学和异动情况,对无故未返校的学生,要立即启动劝返工作,严防因灾因疫因家庭困难而新增辍学,确保除身体原因不具备学习条件外脱贫家庭义务教育阶段儿童少年不失学辍学,推进控辍保学从动态清零转向常态清零。对已办理休学、缓学手续的学生,待休学、缓学期满后要及时联系学生,按时劝导其返校复学。对父母或者其他法定监护人无正当理由未送适龄儿童少年入学接受义务教育或造成辍学,情节严重或构成犯罪的,依法追究法律责任。
七、实施步骤
第一阶段(2023年7月1日前)各中小学幼儿园制定辖区招生入学工作方案,做好新生招生入学宣传。
第二阶段(2023年7月1日至7月20日)各中小学幼儿园对外发布招生公告,明确招生程序及所需资料,义务教育阶段发放入学通知书,合理设置学位。
第三阶段(2023年7月21日至8月30日)各中小学幼儿园做好开学报名及随迁子女、残疾儿童少年、优抚对象等子女资料审核和安置工作,做好均衡编班学生信息公示等工作。
第四阶段(2023年8月31日10月20日)各中小学幼儿园做好开学注册报到工作,按照学籍管理办法,做好新生入学学籍建立和管理工作。
八、工作要求
1.加强政策宣传。各义务教育阶段学校、幼儿园要依法做好招生入学工作信息公开,及时向社会公布具体招生方案,加大政策宣传力度,积极回应社会关切,努力营造义务教育招生入学工作的良好社会环境。建立招生范围、招生计划和招生结果公示制度。要加强脱贫家庭、易地扶贫搬迁群众、进城务工家庭义务教育政策宣传,依法保障公平。坚持正确的舆论导向,努力营造良好氛围。
2.严肃工作纪律。按照省市关于加强作风建设切实解决群众反映强烈突出问题专项整治的部署和纪律要求,严格执行教育部普通中小学生招生“十项严禁”纪律要求,不断完善违纪举报和申诉受理机制,认真办理群众来信来访事项,及时纠正和严肃查处义务教育招生违规违纪行为,主动接受社会监督。对顶风违纪的学校及责任人从严查处,对监管不力、失职失责的追究相应责任,情节特别严重的按干部隶属关系移交纪检监察部门查处。
3.主动应对关切。各校、幼儿园要建立健全招生入学监督举报制度,完善招生管理办法,建立招生范围、招生计划、招生程序、招生结果等公示制度,畅通举报和申诉受理渠道,主动设立、公布招生入学工作咨询服务、监督投诉举报电话,及时处理解决招生工作突出问题,主动接受社会监督。城区各义务教育阶段学校和幼儿园严格按照方案要求统一招生方案、统一政策口径、统一报名时间;全县义务教育学校和幼儿园要明确一名领导为具体负责人,成立工作小组及时处理来电来访,严禁采取紧锁校门、拒接电话、推诿敷衍、上化矛盾等方式处置群众入学入园诉求,出现矛盾问题第一时间报告处理,严防问题积少成多、积小成大,让学生按时入学,切实保障群众的合法权益,确保全县义务教育、幼儿园招生工作规范有序、令行禁止。
县教体科技局联系人:周xx
电话:7823969
附件:白河县义务教育阶段学校招生入学片区划分一览表
正在阅读:
2023年陕西安康市白河县义务教育和学前教育招生入学工作方案07-19
背影作文600字08-27
2023年河北承德市普通高中招生录取情况(本区域部分)07-22
幼儿园小班清明节主题活动方案:幼儿园清明节主题活动方案荟萃10-08
[年度个人工作总结怎么写]年度个人工作总结700字08-19
2022上半年四川自贡市自流井区卫生系统部分事业单位考核聘用人员公告(二)07-14
心中有个梦叫成长作文700字01-18
2022年河北邯郸市临漳县幼升小招生范围和报名要求公布【8月26日-28日报名】08-26
2021年上海松江中级会计职称报名时间及入口(3月10日至3月31日)10-03
文艺晚会颁奖环节主持人串词01-28