
一、点击查看组织机构
二、招生对象
义务教育学校招生入学仅限于一年级和七年级。
一年级招收2017年8月31日前(含8月31日)满六周岁,且在招生范围内的常住人口、外来务工人员随迁子女和特殊群体适龄子女。
七年级招收上学年度在本辖区六年级就读的学生、外来务工人员随迁子女和特殊群体子女中的小学应届毕业生。
三、招生原则
坚持免试就近入学。
四、入学方式
公办学校按学区免试登记入学。城区公办学校由教育局指导,城关学区统筹安排,凭《入学通知书》入学。
五、招生程序
1、核定招生计划。6月10日前,县局根据各公办学校的办学条件、师资力量等因素,核定各学校一年级及七年级招生计划。编制招生计划班额小学每班不得超过45人,初中每班不超过50人。
2、资格审核。
城区幼儿园及小学6月22日前,各有关校、园以班为单位指导适龄幼儿及小学生家长分别填写《2023年礼泉县城区学前大班学生信息采集卡》、《2023年礼泉县城区六年级学生信息采集卡》,并按时向家长索取完整的信息卡所需证明材料。6月24日前,城关学区在县教育局指导下完成资格审查登记。
3、划分学区。6月26日前,城区招生办公室根据摸底情况规划辖区各学校招生区域,报教育局审核,并向社会公布学区划分。其他学区、初中按原划分区域进行招生。
4、分类招生。
A、各学区域内户籍学生凭户籍入学。城区居民由城区招生办公室审查人户情况录取;人、户一致的适龄儿童按照学区划分情况;人、户分离已购房的根据提供房产证或购房合同等;人、户分离未购房的根据提供工作或居住证明等统筹安排就近入学。
B、城区外来务工人员随迁子女入学。外来务工人员需向城区招生办公室提供以下资料,由城区招生办公室审核,根据学校分布及学位承载,统筹安排录取。
*户籍证明:《户口簿》,随迁子女与父母同一户籍。
*务工证明:随迁父母为务工人员的由所在单位出具在本区务工证明,随迁父母为个体经营者的提供营业执照等相关证明材料。
*流出证明:非礼泉籍学生由户口所在地县市区教育行政部门和镇办出具的外地借读流出证明。
*居住证明:以《学生信息采集卡》附件为准。城区购房但未落户籍,购房只作为参考,但不作为就近入学的依据。
C、特殊群体子女入学。根据适龄残疾儿童具体情况,采取普通学校随班就读、特殊教育学校就读、送教上门等方式,确保每一名适龄残疾儿童接受义务教育;烈士子女、符合条件的现役军人子女、综合性消防救援队伍人员子女、公安英模和因公牺牲伤残警察子女及高层次人才子女,按照相关政策落实录取。
5、发放入学通知书。7月27日至7月29日,城区各小学、幼儿园向符合条件的适龄儿童发放《入学通知书》。
6、报到注册。8月30日至8月31日,适龄儿童持《入学通知书》到学校报到注册。
五、监督管理
1、加强指导与监督。义务教育学校招生入学实行“市级统筹、以县为主,属地管理”的工作机制。县局将采取有效措施,加大义务教育资源保障力度,完善招生工作决策机制,切实加强对义务教育阶段学校招生入学工作的指导、监督和管理。严格执行县局关于义务教育阶段招生入学工作的各项要求,发现问题及时纠正,确保招生入学工作平稳有序进行。
2、做好随迁子女入学工作。完善随迁子女入学政策,全面清理取消不合格的随迁子女入学证明材料及时限要求,确定符合条件的随迁子女应入尽入。
3、严格招生程序。县局在编制招生计划、划分学区等重要环节时,广泛征求公众意见,确保政策的科学、严谨、公平、公正。践行以人民为中心的理念,优化简化招生流程,及时向社会公布入学资格审查证明材料清单。加强招生计划管理,确保不新增大班额,并逐步取消“大校额”。
4、规范学籍管理。9月底前,各学校要完成小学新生注册和初中新生学籍接续工作。严格落实学生“人籍一致,籍随人走”政策要求,严禁出现人籍分离、空挂学籍、学籍造假等现象,严禁任何组织和个人为违规招收学生建立学籍。
5、加大处罚问责力度。建立健全违规招生查处和责任追究机制,畅通举报和申诉受理渠道,县局设置招生咨询电话:029-35621256,029—35614099,主动接受社会监督。对有违规招生行为的学校,视情节轻重给予约谈、通报批评、追究相关人员责任,维护良好的教育生态。
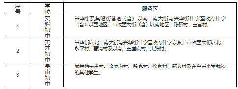
礼泉县城区七年级招生服务区划分:
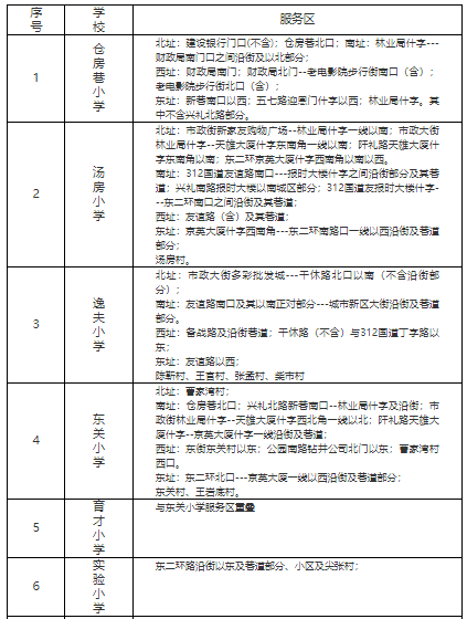
礼泉县城区一年级招生服务区划分:

正在阅读:
2023年陕西咸阳市礼泉县义务教育学校招生入学工作方案07-04
【办公室有老鼠】妈妈办公室里的老鼠“精”作文650字02-04
村治保主任述职报告格式【三篇】07-16
2022年广西一级造价工程师报名时间及报名入口【8月29日-9月5日】08-31
暗战作文800字12-17
2019江苏淮海工学院招聘专职辅导员公告【10人】10-05
2023上海复旦大学附属妇产科医院招聘重症医学科医生1人公告03-13
基金从业资格考试试题《私募股权投资》每日一练:母基金运作模式(3.17)10-23
一场精彩的运动会初中作文800字07-12