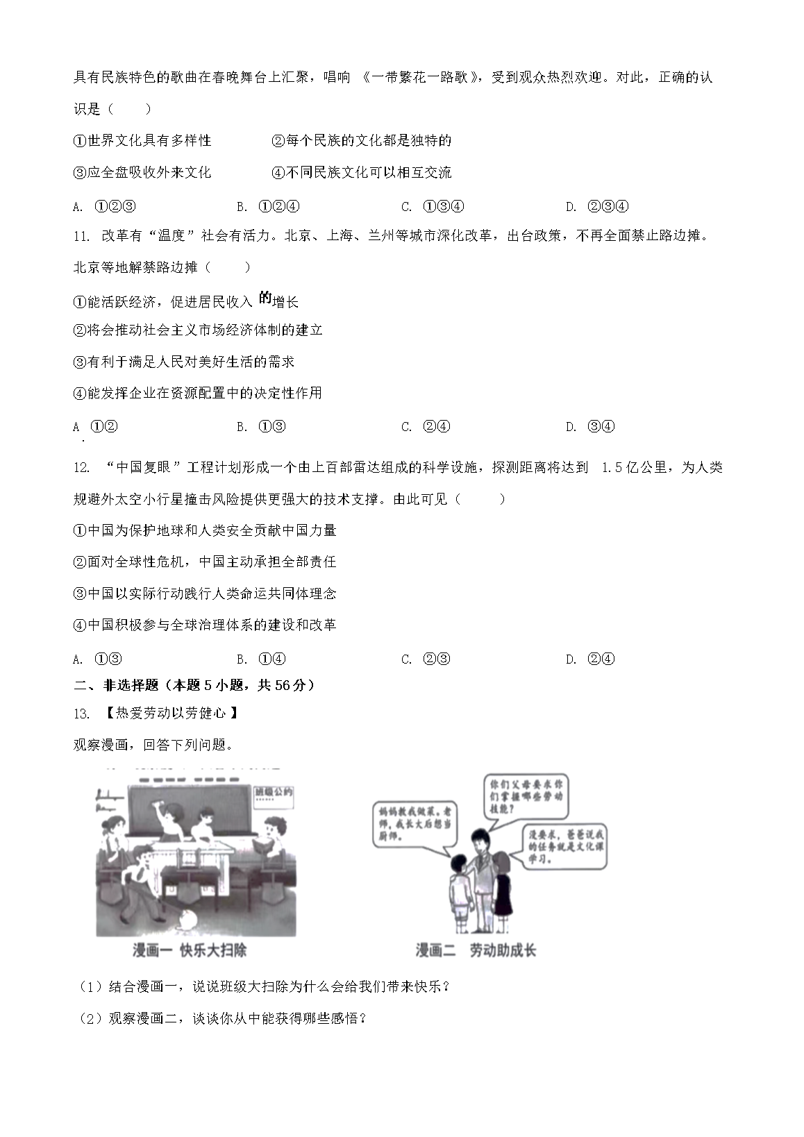
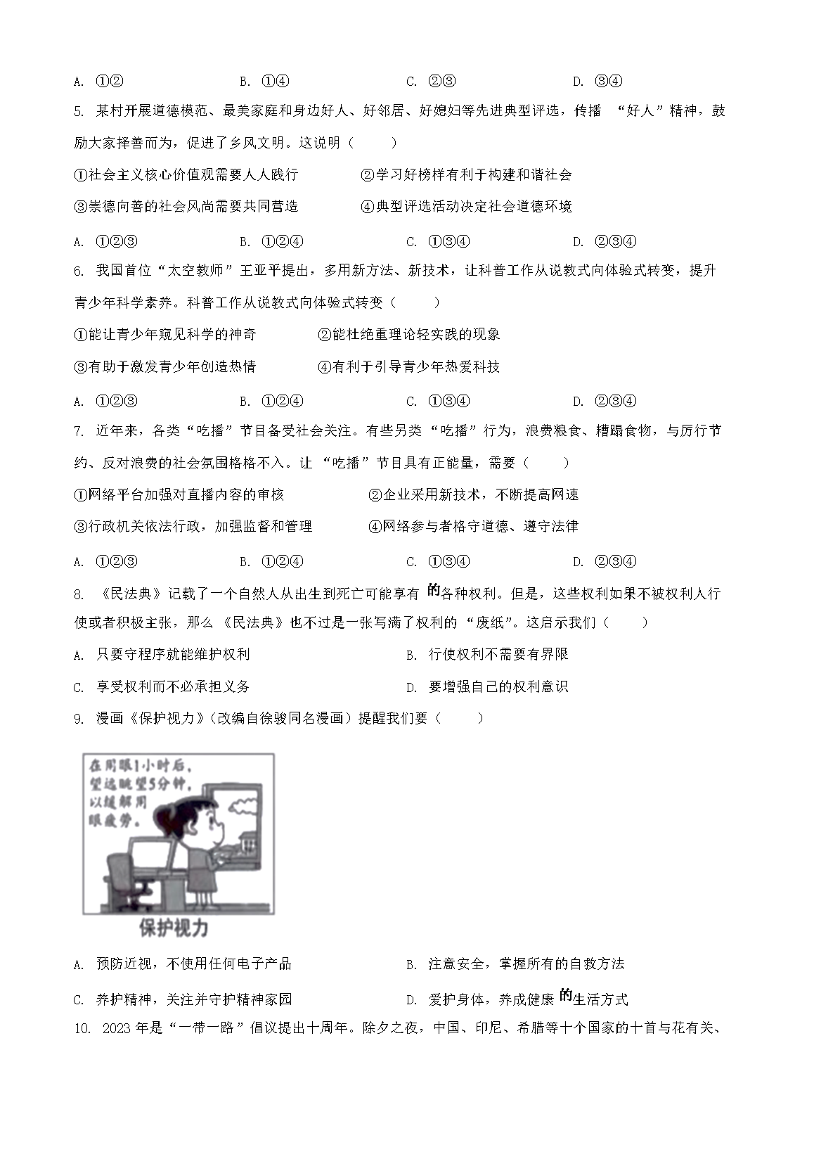
>
【文档预览】 文档大全网整理发布2023年安徽合肥中考道德与法治真题及答案(Word版),前五页预览如下:
本文来源:https://www.wddqw.com/wz5v.html
相关文章:
正在阅读:
2023年安徽合肥中考道德与法治真题及答案(Word版)06-19
2023年福建宁德中等职业学校学业水平考试成绩查询入口(已开通)07-25
忙碌的作文400字_心在忙碌作文400字02-05
2018年邢台银行河北省廊坊分行(筹备)招聘公告04-14
初中生关于秋天的作文500字:名山的秋天03-31
儿童书法学习:书写中的注意事项04-28
2020年山西初级会计师报名入口:全国会计资格评价网11-13
家乡的大饼作文500字01-14
山东枣庄2017年中考报名时间:4月17日-21日11-26
湖南2019年中级会计职称考试时间及科目安排【9月7日-8日】11-21
高中英语要考所有的“英语从句”都在这里了!必备!06-19