>
【文档预览】 文档大全网整理发布2023年安徽六安中考道德与法治真题及答案(Word版),前五页预览如下:
本文来源:https://www.wddqw.com/9z5v.html
相关文章:
正在阅读:
2023年安徽六安中考道德与法治真题及答案(Word版)06-19
2017年高中会考时间-2017年辽宁营口高中会考报名网址:http://www.ykcen.gov.cn/01-23
高一物理上学期月考试卷:高一物理上学期月考试题03-05
加拿大留学生可以申请学生贷款吗?03-21
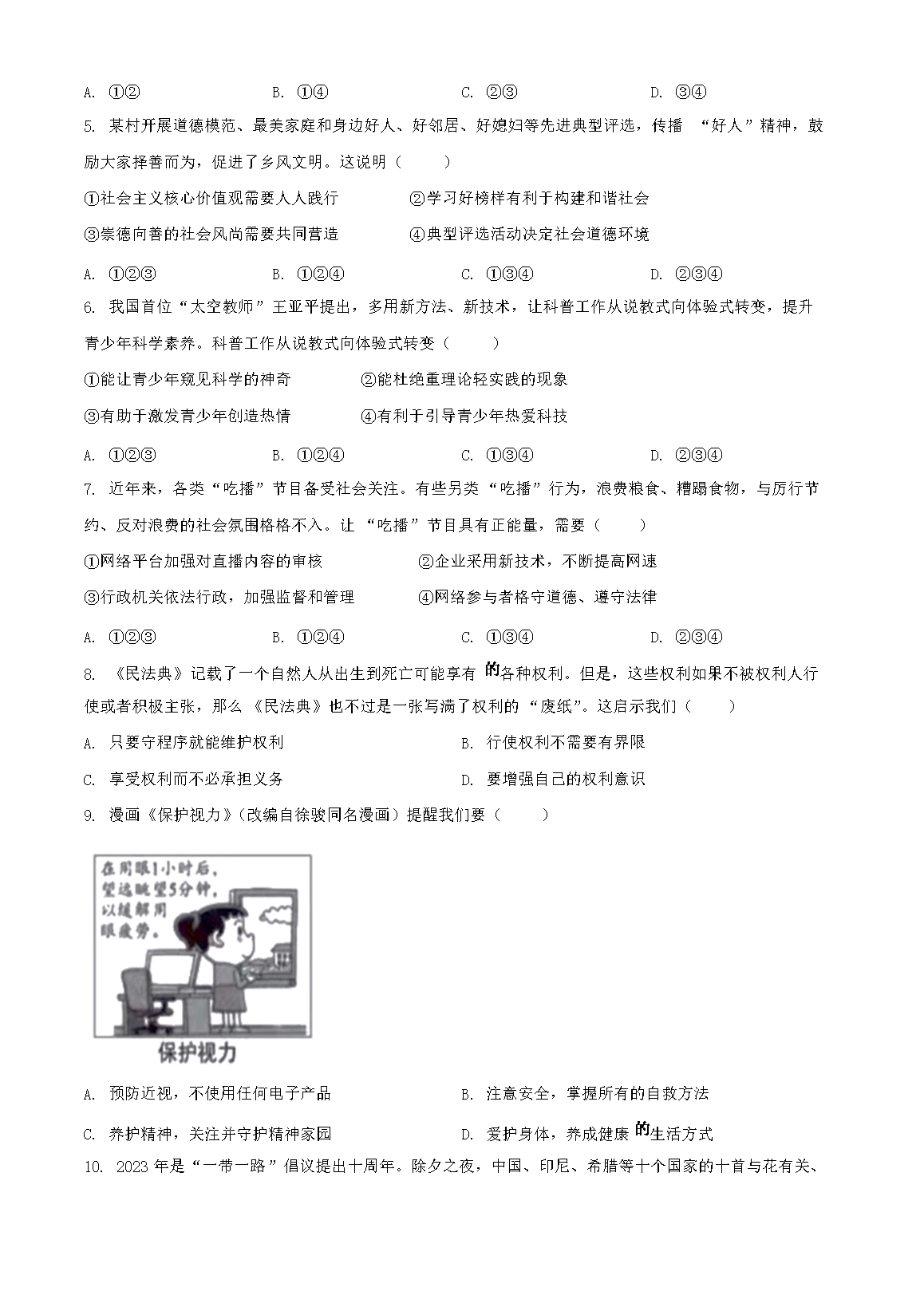
2016年江苏中级会计师成绩查询时间:10月25日前05-06
2022年河北石家庄普通高校专升本报名缴费入口(已开通)05-14
党员培训心得体会【28篇】07-03
2017近视的研究报告格式范文11-30
小学中秋节作文200字:中秋赏月04-05
2022年河南漯河技师学院引进高层次人才公告【10人】09-21
火灾的检讨书700字范文09-09