
一、学位情况
2023年秋季横沥镇提供积分制公办学位(含政府购买民办学位)400个,其中公办学校学位200个,政府购买民办学校学位200个。 
二、报名方式
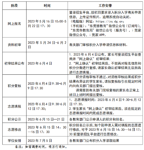
网上报名时间为2023年5月16日10:00-5月22日17:30。有需要申请积分入学的非户籍学生家长请在网上报名截止时间前登录“东莞市义务教育阶段学校统一招生平台”报名;网上报名时间截止后,不能再补报申请积分入学。
电脑版网址:https://zs.dg.cn;
手机版:“东莞慧教育”微信公众号(订阅号)
“东莞市教育局”微信公众号(服务号)
“i莞家”微信公众号和“i莞家”APP
三、录取办法
1.公办学校学位。根据申请人的积分、填报的志愿和学位供给数量,从高分到低分进行录取,统筹安排入读公办学校。初一年级横沥中学提供积分学位200个,其他年级以政府购买横沥镇民办学位为主。通过积分制入学方式被录取安排至公办学校就读的非户籍适龄儿童,逾期未注册的视为放弃学位,公办学校积分学位不作补录。
2.政府购买学位。横沥镇积分入读公办学位小学阶段和初中非起始年级通过政府购买民办学校学位解决,政府购买民办学校学位为定额补贴,10000元/学年/生,小学初中同价,包含免费义务教育公用经费补助和免费义务教育教科书补助。
3.因申请人积分相同而超出学位供给计划数的,依次按申请人在“在本市办理居住证年限”“在本市缴纳社保年限”“在本市纳税情况”“在本市居所情况”项目的得分,从高分到低分录取。如四个项目依次排序后仍然出现申请人积分相同而超出积分学位供给计划数的,由申请地教育主管部门通过抽签、电脑派位或其他形式进行录取。
四、民办学位补贴说明
1.补贴方式:东莞市从2022年秋季起对民办义务教育学校符合条件的非户籍学生实行全员学位补贴,不再需要通过积分方式获得学位补贴资格。在民办学校就读符合条件的非户籍学生,按照“先交后补”的原则,先全额缴交民办学校的学费及其它费用。在开学后,直接向就读的民办学校提出学位补贴申请。民办学校收集申请人的申请信息后,呈报教育部门审核。审核符合资格后,由市、镇财政按照学位补贴标准将学位补贴发放给学校,再由学校按补贴标准发给学生。
2.补贴标准:小学5000元/生/学年,初中6000元/生/学年,上述标准均含免费义务教育公用经费补助和免费义务教育教科书补助。该补贴标准适用于起始年级和非起始年级符合条件的非户籍在校生。如实际学费高于补贴标准,差额部分由家长自行承担;如实际学费低于补贴标准,将按实际收费标准给予补贴。
五、招生咨询
招生咨询电话:0769-83725009
招生违规举报电话:0769-83371270
招生违规举报邮箱:hlwjb@vip.126.com
招生办地点:横沥镇恒泉路53号103室体育馆一楼左侧(导航:“横沥妇女之家”)
附:东莞市2023年积分入学日程安排