
一、招生对象
1.小学一年级:年满6周岁(即2017年8月31日及以前出生),在全国中小学生学籍信息管理系统没有学籍信息的适龄儿童;
2.初中一年级:在全国中小学生学籍信息管理系统有正常学籍的小学应届毕业生;
3.义务教育学校不实行留级制度。因身体状况确需延缓入学的户籍适龄儿童少年,由其父母或者其他法定监护人按规定向镇教育管理中心提出申请,镇教育管理中心审核同意后延缓一年入学。
二、招生办法
(一)公办学校
1.招生对象:
黄江户籍适龄儿童少年,符合市、镇优待政策的适龄儿童少年,以及积分入学的非户籍适龄儿童少年;
2.入学办法
(1)黄江户籍适龄儿童少年
黄江户籍适龄儿童少年入读公办小学一年级按照以户籍为依据、学区对应、相对就近入学、周边调配和统筹安排相结合的原则进行招生;黄江户籍小学应届毕业生入读公办初中一年级统一安排到黄江中学就读。如公办学位不足,将通过政府购买服务方式解决。
(2)非黄江户籍适龄儿童少年
A.对象范围:符合市、镇优待政策的适龄儿童少年,以及积分入读公办义务教育学校的非户籍适龄儿童少年群体。
B.招生方法

(二)民办学校
1.招生对象:户籍适龄儿童少年和符合条件的非户籍适龄儿童少年。
2.招生条件
(1)户籍适龄儿童少年:可直接申请民办学校;
(2)非户籍适龄儿童少年:落实以居住证为主要依据的随迁子女入学政策,非户籍适龄儿童少年可选择父母一方或其他法定监护人(以下简称“监护人”)按规定申请民办学校。其中:
监护人是东莞市户籍的,可直接申请民办学校;
监护人是中国境内非东莞市户籍的,须持本市有效《广东省居住证》(含电子居住证);
监护人是港澳户籍的,须持本市有效《港澳居民居住证》;
监护人是台湾户籍的,须持本市有效《台湾居民居住证》或五年期的《台湾居民来往大陆通行证》;
监护人是外国国籍的,须持有效护照、签证或居留许可等证件。
父或母在本市实际居住或就业,因特殊情况暂无法提供上述有效证件的非户籍适龄儿童少年,其父或母办理了本市有效居住登记、提供在本市居住或就业证明材料(包括但不限于社保清单、纳税清单或房产证明等)以及签订补办居住证书后,可在招生补录阶段向仍有剩余学位的民办学校申请入读。该类适龄儿童少年也需要在招生平台网上报名,但不能网上填报志愿。
3.招生类别和录取顺序。依次为“直升入学”“长幼同校入学”及“电脑派位”。
(1)直升入学:在具有直升资格的学校或幼儿园就读的应届毕业生,可以自愿为原则,向符合条件的对口直升学校申请直升。如直升申请人数少于对口直升学校招生计划数的,全部予以录取;直升申请人数超过对口直升学校招生计划数的,由对口直升学校通过电脑随机摇号方式确定直升录取名单,未能被直升学校录取的学生可继续填报本市其他民办学校志愿,通过“电脑派位”方式录取。
(2)长幼同校入学。民办学校在满足完“直升学生”入学需求后如仍有剩余民办学位,按剩余民办学位50%的比例提供学位优先满足相同监护人下多孩家庭(简称“同一家庭”)兄弟姐妹同校入学需求。民办学校“长幼同校入学”仅限于同一家庭中哥哥姐姐目前在本市义务教育民办学校非毕业班就读或2023年秋季能直升录取到义务教育民办学校就读,其弟弟妹妹今年需要申请小学一年级或初中一年级。如“同校入学”提供的学位计划数超过申请人数,全部予以录取,剩余的学位计划数增加至“电脑派位”计划数。如提供学位计划数少于申请人数,由民办学校通过电脑派位方式确定录取名单。没被录取的学生可继续填报“电脑派位”志愿随机录取。
(3)电脑派位。民办学校在确定“直升入学”“长幼同校入学”学生名单后,剩余的学位对外招生,符合条件的学生可选报本市不超过3所的民办学校,实行电脑派位随机录取。电脑派位工作由市教育局统一组织实施,具体电脑派位办法另文通知。
4.注意事项
(1)符合“直升入学”资格,但监护人不是本市户籍或因特殊情况暂无法提供上述有效证件的非户籍适龄儿童少年,其父或母在办理本市有效居住登记、提供在本市居住或就业证明材料(包括但不限于社保清单、纳税清单或房产证明等)以及签订补办居住证书后,予以直升。不符合条件的学生只能在招生补录阶段向仍有剩余学位的民办学校申请入读。
(2)幼升小直升政策截止至2024年,2023年秋季起入学的幼儿园学生,毕业时不能通过直升方式入读民办学校。
(3)从2022年秋季起转学到有直升资格学校(或幼儿园)就读的学生,毕业时不能通过直升方式申请入读对口直升学校。该部分学生可以报名参加学校的“电脑派位”或“补录”。
(4)按顺序录取。符合条件的学生只能选民办学校招生类别中的一类填报志愿,如选择并被“直升入学”录取的学生,不能填报“长幼同校入学”和“电脑派位”志愿;如选择“长幼同校入学”并被录取的学生,不能填报“直升入学”和“电脑派位”志愿;如选择了“直升入学”或“长幼同校入学”但没被录取的学生,可继续填报不少3所“电脑派位”学校志愿。“直升入学”和“长幼同校入学”录取名单确定后应对外公示不少于3天,接受监督。
三、入学程序
(一)网上报名
1.报名方式:实行网上报名。所有本镇户籍和非本镇户籍适龄儿童少年申请本市小学一年级或初中一年级学位,非户籍适龄儿童少年申请积分入学学位,均须在规定时间内通过以下网站、微信公众号或APP登录“东莞市义务教育阶段学校统一招生平台”(简称“招生平台”)进行入学报名。
(电脑版)网址:https://zs.dg.cn;
(手机版):“东莞慧教育”微信公众号(订阅号),“东莞市教育局”微信公众号(服务号),i莞家微信公众号,i莞家APP。
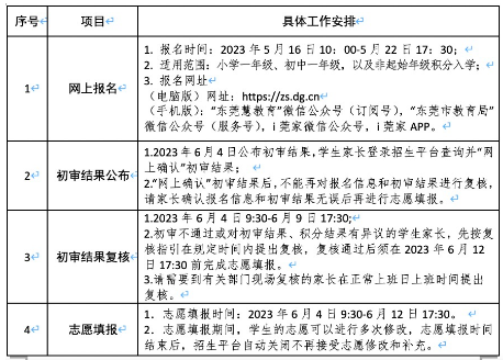
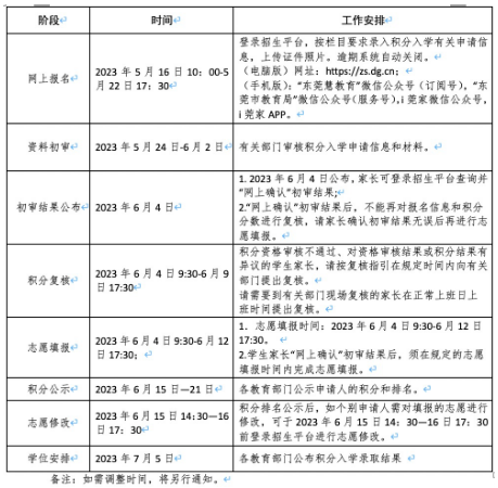
2.报名时间:2023年5月16日10:00-5月22日17:30
3.信息填写
符合条件的学生家长须在报名时间内登录“招生平台”,填写“学生基本信息”“监护人基本信息”及有关信息,上传规定的证件照片。申请积分入学的学生家长按积分方案要求填写相关信息,申请“长幼同校入学”的学生家长填写申请人哥哥姐姐的相关信息。网上报名期间内,填写的信息可多次修改;网上报名时间结束后,招生平台关闭不再接受网上报名和修改。
(二)初审结果公布
1.网上报名时间结束后,各有关职能部门、学校对报名资料进行初审;初审结果于2023年6月4日公布;学生家长登录招生平台查询并“网上确认”初审结果。民办学校须在初审结果公布前确定“长幼同校入学”录取名单。“网上确认”初审结果后,家长不能再对报名信息和初审结果进行修改或复核,请家长确认初审结果无误后再进行志愿填报。
2.初审结果复核时间:2023年6月4日9:30-6月9日17:30。初审不通过或对初审结果、积分结果有异议的学生家长,请按复核指引在规定时间内提出复核,复核通过后须在志愿填报时间结束前完成志愿填报。
(三)志愿填报
1.志愿填报时间:2023年6月4日9:30-6月12日17:30。符合条件的学生可在规定时间内,按照志愿类别自行填报相应的志愿学校,逾期关闭招生平台。
2.志愿类别
户籍学生:可自选填报“户籍地公办学校”“优待政策学位”或“民办学校”志愿类别中一项或多项学位;
非户籍学生:可自选填报“积分入学”“优待政策学位”或“民办学校”志愿类别中一项或多项学位。
3.志愿填报注意事项
(1)志愿填报期间,志愿填写可多次修改,志愿填报时间结束后,招生平台自动关闭不再接受志愿修改和补充。
(2)黄江户籍学生和优待政策学生的入学条件及学位安排,以本招生方案为准,学生家长须在志愿填报前了解本镇招生入学有关规定。
(3)申报民办学校的:每个学生均可填报不超过3所民办学校。按每所民办学校的对外招生人数,结合学生填报的志愿顺序,通过电脑派位方式录取。学生家长在填报民办学校志愿前,须认真阅读各民办学校招生简章,充分了解民办学校办学条件、办学特色、招生计划、收费标准、走读住宿安排、校车接送等情况,再合理填报志愿。
(四)公布录取结果
1.公办学校。镇教育管理中心于2023年7月5日在招生平台上公布户籍学生、优待政策学生以及积分入学学生的学位安排结果。
2.民办学校。市教育局于2023年7月5日进行全市民办义务教育学校电脑派位录取。电脑派位后,现场公布派位结果,学生家长可登录招生平台查询录取结果。
(五)注册缴费
1.学生注册缴费。学生家长根据招生平台上的录取结果,于2023年7月8日-10日选择其中1所有录取结果的学校注册缴费(含“直升入学”“长幼同校入学”录取学生)。具体每所学校的注册缴费时间和要求以学校注册须知为准。逾期未注册缴费的申请人视为自动放弃录取资格。
2.学校注册确认。注册缴费时,家长在招生平台点击需要注册的学校的“注册码”,注册学校在招生平台接收到学生的“注册码”后,须在2023年7月11日17:30前登录招生平台为已注册的学生进行“注册确认”。
3.招生平台实行查重管理,已被学校“注册确认”的申请人,不能再到其他学校注册或补录。各学校须在全市规定的注册时间内确定学校的注册缴费时间,不得提前要求学生注册缴费,不得拒绝接收被录取且在规定时间内注册缴费的学生。
4.民办学校要严格按照核定的项目和标准进行收费,收费内容应在招生简章注明。民办学校的学费和住宿费要按市发展和改革局核定的标准收取,服务性收费和代收费应按提前公示的标准收取。不得在公示的收费项目、收费标准之外收取其他任何费用。
(六)民办学校补录。注册缴费后,如民办学校仍有剩余学位,可开展补录工作。学位已满的民办学校不再进行补录。
1.第一轮补录
(1)补录学校。适用于2023年7月5日电脑派位已按招生计划录满,注册后因有部分学生放弃录取结果需要补录的民办学校。
(2)补录对象。适用于“申请学位调剂的双/多胞胎学生”“申请了长幼同校入学但未被录取的学生”“填报了民办学校志愿,但未被任何民办学校录取的学生”。
“已在公办或民办学校注册确认”“已有民办学校录取结果但逾期不注册(双/多胞胎学生、申请长幼同校未被录取的学生除外)”以及“未在招生平台报名”的学生均不能进行第一轮补录。
(3)补录计划。2023年7月14日前公布本轮补录民办学校名单以及补录计划数。
(4)公布补录结果。2023年7月14日前公布补录结果,家长可以登录招生平台查看补录结果。
(5)补录办法。补录计划优先解决双/多胞胎学生入学调剂,额满为止;调剂完毕后如有剩余学位,按民办学校“长幼同校入学”未录取的学生的名单顺序补录,额满为止;如“长幼同校入学”安排完毕后还有剩余学位,按2023年7月5日电脑派位现场产生的“派位号”“开始码”和录取办法,根据民办学校剩余补录计划数,以及补录学生原填报的民办学校志愿和顺序,由市教育局统一顺延补录。
(6)双/多胞胎学生学位调剂办法。双/多胞胎兄弟姐妹在民办志愿和民办志愿顺序一致的情况下,如民办学校电脑派位后未能被同一学校录取,可于2023年7月5日15:00-7月6日17:30前登录招生平台“双/多胞胎学位调剂”栏目提出申请和上传佐证材料(监护人户口本,双/多胞胎学生的户口本和出生证等),经镇教育管理中心审核通过后,由招生平台自动调剂。其中,如双/多胞胎均有录取学校,由招生平台将被靠后志愿录取的一双/多胞胎一方自动调剂到被靠前志愿录取的一方的学校;如双/多胞胎只有一方有录取学校,将未有录取结果的一方自动调剂到有录取学校的一方;如双/多胞胎均没有录取结果,由其家长自行联系民办学校进行第二轮补录。双/多胞胎兄弟姐妹民办志愿和民办志愿顺序不一致的,不接受调剂。
(7)注册缴费。2023年7月15-17日,具体以补录学校通知为准。民办学校不得拒绝接收被录取且在规定时间内注册缴费的学生。注册缴费后,民办学校根据学生“注册码”在招生平台上“注册确认”。
2.第二轮补录
(1)补录学校。仍有剩余学位的民办学校。
(2)补录对象。适用于“未被任何学校录取”“逾期不注册”“未按时在招生平台报名”或“父母因特殊情况暂无法提供有效居住证”等学生。
(3)补录办法。由民办学校结合小学一年级或初中一年级新生注册后的学位剩余情况制定补录方案,有剩余学位的应优先解决“直升入学”“双胞胎调剂”“长幼同校入学”或“在本镇街居住”等未被录取的学生补录申请。符合补录对象的学生家长,可自行联系民办学校;民办学校在接收补录学生时,须先检查学生和监护人的补录资格,登录招生平台进行“注册查重”,不符合条件不予以补录。非本市毕业的小学毕业生提供学籍卡。民办学校接收后于2023年8月31日前将有关录取数据上传招生平台。
(七)数据整理。招生工作结束后,镇教育管理中心以及民办学校做好数据整理上传;市教育局对学生报名数据以及录取数据随机抽查。
(八)学籍建立。开学后,各中小学在学籍系统上为新生建立学籍信息。凡未经招生平台招录的学生不能在学籍系统上建立学籍,因私下招生、超计划招生、违规招生等行为造成学生学籍无法正常办理的,其责任和后果由民办学校、申请人家长自负。市、镇两级教育部门开学后将对招生平台和学籍系统数据进行匹对核查,核查结果将与学校评优评奖、民办学校年检以及明年招生计划挂钩。
四、其他相关事项
(一)逾期未报名、未注册或7月1日前新入户的黄江户籍生入学问题。如需申请我镇公办学位,须在7月20-22日持报名所需的相关资料到镇教育管理中心统一办理补报名。镇教育管理中心将根据全镇公办中小学剩余的学位和入户时间先后顺序统筹安排,当公办学位不足时,将通过政府购买方式解决。2023年7月1日后新迁入户的起始年级学生纳入下一年的招生计划。
(二)多孩家庭小孩公办学校同校入读问题。
结合我镇公办教育资源实际,在公办学位满足且同等资格条件的情况下,可优先考虑调剂相同监护人下多孩家庭(简称“同一家庭”)兄弟姐妹公办学校同校入读,积极协调解决多孩家庭小孩入学接送困难。在招生平台“补充材料”栏上传同一家庭中哥哥姐姐现就读公办小学加盖学校公章的《学籍基本信息表》照片。
(三)黄江户籍生放弃民办学位选择回户籍地公办学校问题。已到民办学校注册的我镇户籍学生,如因特殊情况需要回我镇公办学校就读,须在7月20-22日内向我镇教育管理中心提出书面申请,镇教育管理中心结合学位实际统筹安排。统筹学位不一定是原户籍地对应安排的公办学位,当公办学位不足时,将通过政府购买方式解决。
(四)网上报名设备的处理。镇教育管理中心将组织各幼儿园、中小学进行网上报名指导培训。如出现适龄儿童、少年的家庭不具备网上报名及志愿填报条件的,其父母或其他法定监护人可在报名及志愿填报时段内前往所就读的幼儿园、中小学进行网上报名、志愿填报并获得相关帮助与指引。
五、非起始年级入学问题(即其他年级插班生)
(一)入学年龄和条件
1.小学非起始年级转学必须要在满6周岁入学(统计至当年8月31日,含8月31日)的基础上,符合相应的入学年龄,且要在全国中小学生学籍信息管理系统有正常学籍;
2.初中非起始年级转学,必须要与原就读年级相衔接,且要在全国中小学生学籍信息管理系统有正常学籍;
3.义务教育学校不实行留级制度;
4.市内外转学插班的非本市户籍学生,其家长方须持本市有效《广东省居住证》,如无法提供有效《广东省居住证》的,须提供在本市办理的有效居住登记以及提供在本市居住或就业证明(包括但不限于社保清单、纳税清单或房产证明等),并签订补办居住证书。
(二)入学办法
1.公办学校
(1)黄江户籍学生需转学回我镇公办学校就读的,应在规定时间内登录本镇插班生招生平台进行入学报名,逾期不受理。每年只受理申请入学一次,即当年的新学年秋季招生。
(电脑版)网址:http://8.130.69.35/hj/hjzx/;
(手机版):“黄江教育”微信公众号。
镇教育管理中心受理结束后,结合学位实际统筹安排。2023年7月1日之后新迁入户的非起始年级学生纳入下一年的招生计划。该类转学不需要登录市招生平台申请。
(2)本镇公办学校不提供非起始年级积分入学学位。
2.民办学校
需转学到民办学校就读的,须自行联系民办学校,由民办学校自行确定能否接收。市内外转学插班的非本市户籍学生,其家长方须持本市有效《广东省居住证》,如无法提供有效《广东省居住证》的,须提供在本市办理的有效居住登记以及提供在本市居住或就业证明(包括但不限于社保清单、纳税清单或房产证明等),并签订补办居住证书。民办学校应在核批的办学规模规定范围内,按照学籍管理相关规定招收转学生。此类转学不需要登录招生平台申请。
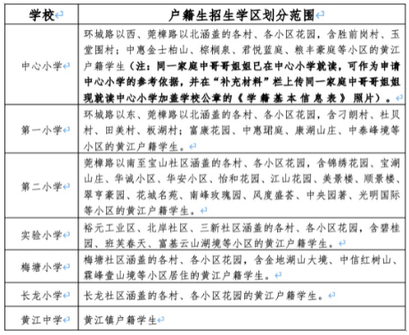
六、公办学校户籍生招生学区划分范围
七、点击查看公民办学校招生咨询电话
八、相关咨询信息
招生办公室地址:黄江镇莞樟路黄江段26号政务服务中心三楼教育管理中心316室。
招生咨询电话:83369989
东莞市2023年义务教育阶段学校招生入学日程安排:




东莞市2023年积分入学日程安排:
>>>点击查看附件
1.2023年秋季黄江镇优待政策群体适龄子女入读公办学校起始年级申请表
2.关于做好台湾学生申请就读我市义务教育阶段学校工作的通知
3.黄江镇公办小学户籍生招生区域图
正在阅读:
2023年广东东莞黄江镇义务教育阶段学校招生入学实施方案05-18
梅花颂作文800字12-23
美丽中国作文400字06-26
生如烟火作文800字12-23
2008年贵州国家公务员申论考试真题及答案(Word版)05-24
产后情绪:您了解女性产后抑郁症吗?10-09
2019年上海公务员考试报名时间及报名入口【已开通】09-20
2020年上半年湖北中小学教师资格证考试缴费时间及费用【2020年1月12日截止】01-29
清洁工年终的述职报告范文【三篇】09-17
2019年6月英语四级成绩查询时间、方式及入口【8月21日正式查分】03-19
2018个人实习总结范文05-08