>
【文档预览】 文档大全网整理发布2023年安徽铜陵中考历史试题及答案(Word版),前五页预览如下:
本文来源:https://www.wddqw.com/w05v.html
相关文章:
正在阅读:
2023年安徽铜陵中考历史试题及答案(Word版)06-20
2022年福建省普通高等学校招生考生网上填报志愿时间安排表07-01
2017年5月吉林电子商务师四级考试成绩查询时间:7月4日01-26
2019年北京大兴中考生物试题及答案(已公布)03-30
广西会计中级审核需要从业资格吗|广西2018年会计从业资格考试报名入口:广西财政会计网02-10
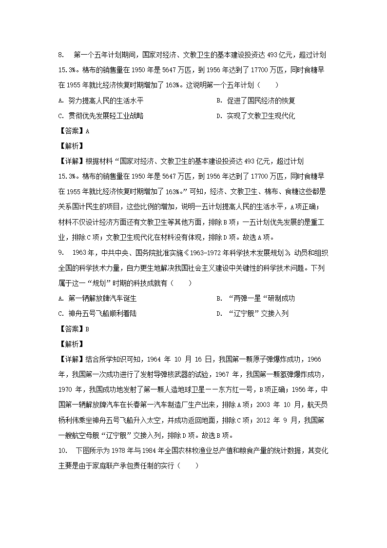
经典宋词《菩萨蛮》精选六首10-25
民法典继承法关于遗产继承的司法解释-遗产继承法司法解释02-28
2020天津武清同等学力考试时间:5月24日12-18
2017年5月重庆电子商务师三级考试成绩查询时间:7月14日01-29
关于感恩节300字作文:中国的感恩节05-20
[2019年山东日照中考数学答案]2019年山东日照中考数学试题11-16