【#医生招聘# 导语】2022黑龙江牡丹江市第一人民医院招聘工作人员24人,报名时间:2022年9月22日-2022年10月8日(截止到2022年10月8日11:00),©文档大全网现将招聘公告原文发布如下:

一、基本条件
1、具有中华人民共和国国籍,遵守国家宪法和法律,拥护中国共产党领导和社会主义制度;
2、具有正常履行职责的身体条件和心理素质。具有符合职位要求的工作能力;
3、曾受过刑事处罚和曾被开除公职的人员以及法律法规规定不得招聘到事业单位的其他情形的人员,不得报名;道德败坏、有打架、斗殴、偷窃、吸毒等不良行为人员,不得报名;
4、在职人员应聘,须自行解决与原工作单位人事关系问题,定向、委培毕业生应聘,须自行解决与定向、委培单位人事关系问题。考试通过后如因个人原因不能按医院要求到岗,办理入职者,需自行承担后果;
5、医院落实“两个同等对待”政策,相关人员可按照岗位条件要求报名。
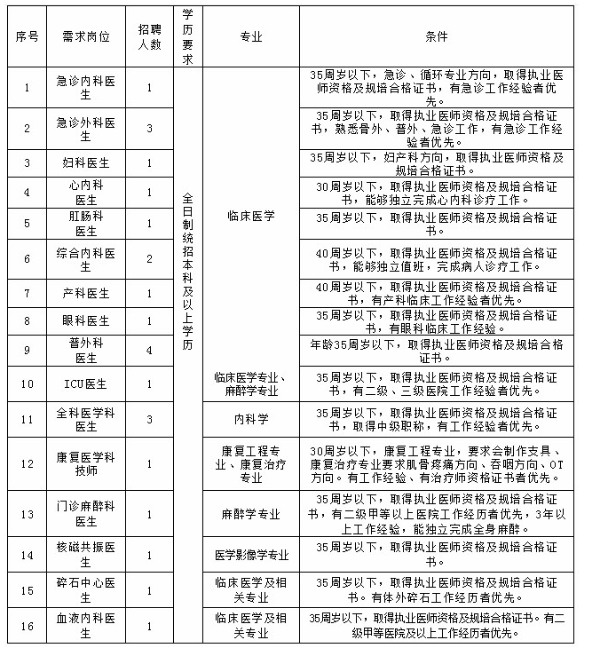
二、岗位、数量及条件:

三、招聘程序
发布招聘信息→报名→资格审查→笔试→面试→体检→公示→试用→正式聘用。
四、招聘待遇
试用期3个月,试用期满,经考核合格后签订劳动合同,工资及其它待遇按医院规定发放。
五、报名时间
2022年9月22日-2022年10月8日(截止到2022年10月8日11:00)
六、报名方式
1、网上报名。符合上述条件并有意求职者,请将报名所需材料发送到815222137@qq.com邮箱。
2、现场报名。所需材料与网上报名一致,报名表打印纸质版和相关报名材料送至牡丹江市第一人民医院门诊七楼人事科。
七、报名所需材料
1、网上报名所需材料:
(1)报名表:《牡丹江市第一人民医院2022年招聘工作人员报名登记表》(请到下面邮箱的草稿箱中下载报名表,邮箱dyrmyyrsk2021@163.com,密码2021dyrmyyrsk),报名表需上传电子版,公共邮箱请不要随意更改密码,公共邮箱内的信息请不要随意转发;
(2)身份证原件正反面照片(请将正反面照片放到Word
文档中进行上传);
(3)毕业证书、学位证书原件照片,教育部学历证书电子注册备案表(验证码需在有效期内)照片,应聘者需提供所有已取得学历的原件及电子注册备案表照片;
(4)执业证书、资格证书原件照片;
(5)住院医师规范化培训合格证书(住院医师规范化培训考试合格证明)原件照片;
(6)相关资格证书原件照片(职称证书从低到高均需上传);
(7)网上报名人员需将报名材料以“岗位名称+姓名”命名的压缩包发送到指定邮箱;
2、现场报名所需材料:
(1)报名表:《牡丹江市第一人民医院2022年招聘工作人员报名登记表》(请到dyrmyyrsk2021@163.com,密码2021dyrmyyrsk邮箱的草稿箱中下载报名表),公共邮箱请不要随意更改密码,公共邮箱内的信息请不要随意转发;
(2)身份证原件及复印件(请将正反面复印到一张A4纸上);
(3)毕业证书、学位证书原件及复印件,教育部学历证书电子注册备案表(验证码需在有效期内);
(4)执业证书、资格证书原件及复印件;
(5)住院医师规培化培训合格证书(住院医师规培化培训考试合格证明)原件及复印件;
(6)相关资格证书原件及复印件(职称证书从低到高);
3、应聘者对所提交信息和材料的真实性负责,弄虚作假或与招聘岗位要求的资格条件不符的,一经查实,将取消应聘资格。
八、联系电话:0453-6588025
正在阅读:
2022黑龙江牡丹江市第一人民医院招聘工作人员公告【24人】09-27
2016年河南郑州中考英语试题10-23
2020山东省千佛山医院博士、中级招聘公告【125人】01-12
2021年浙江省嘉兴港引航管理站公开招聘引航员聘用前公示(一)09-21
学校招生工作心得体会【两篇】02-21
篮球开幕式球队入场词:篮球开幕式入场词03-22
六年级关于春节的英语作文200字01-19
江西萍乡2022年10月自学考试成绩查询入口(已开通)11-22
万圣节狂欢夜祝福寄语10-01