【#事业单位# 导语】2022年中国健康教育中心工作人员公开招聘公告(北京)已发布。©文档大全网现将招聘公告原文发布如下:
中国健康教育中心(以下简称“中心”)是国家卫生健康委员会直属事业单位。结合实际工作需要,本次公开招聘编内工作人员6名。现将有关事项公告如下:
一、单位简介
中心是中华人民共和国国家卫生健康委员会直属事业单位,负责健康教育与健康促进、卫生健康宣传领域的技术指导,开展相关理论与实践的研究,承担全国健康教育与健康促进、卫生健康宣传以及人口宣传教育活动的组织实施及信息管理、媒体联系、业务培训等有关技术和服务性工作。
二、招聘条件
1.具有中华人民共和国国籍。
2.遵守中华人民共和国宪法和法律,具有良好的道德品行和奉献精神。
3.热爱健康教育和卫生健康宣传事业。
4.具有岗位所需的专业知识和技能。
5.具有正常履行职责的身体条件。
6.具有北京市常住户口。
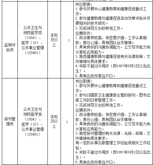
三、招聘岗位、数量及专业要求



四、招聘程序
(一)报名
1.报名截止日期:2022年10月10日。
2.报名方法:请填写《中国健康教育中心社会公开招聘应聘登记表》(见附件),并发送至邮箱:renshichucche@163.com。注意:请将登记表文件名修改为“姓名+岗位+专业”。
(二)资格审查
中国健康教育中心对报名材料进行资格审查,资格审查合格后,将会电话通知参加笔试人员,未入围笔试人员不再电话通知。通过资格审查人数与岗位招聘人数比例达到2:1方可进行笔试,达不到该比例的,视情况研究决定是否正常开展招聘,或者减少该岗位招聘人数或取消招聘。
(三)笔试
笔试具体时间、地点、要求等信息由中国健康教育中心另行通知。
(四)面试
根据笔试成绩按1:5的比例确定参加面试人选,不足1:5的,按照实际人数参加面试。笔试成绩不足60分的不列为面试人选。
面试具体事宜由中国健康教育中心另行通知。
(五)考察和体检
1.根据笔试、面试的综合成绩(笔试成绩*50%+面试成绩*50%)按岗位招聘人数1:1比例确定考察人选进行考察。
2.体检。统一组织考察合格人选进行体检和心理健康状况测试。
3.因应聘人员放弃或考察、体检不合格等原因造成人选空缺,经研究,可视情况根据笔试、面试的综合成绩排名由高到低的顺序依次递补,或不再递补,减少该岗位招聘人数或取消该岗位招聘。
4.因疫情防控要求,体检、考察等程序可视实际情况调整先后顺序。
(六)公示
根据考察和体检结果,由中国健康教育中心确定拟聘用人员,分别在中国健康教育中心网站、中央和国家机关所属事业单位公开招聘服务平台上公示7个工作日。
(七)聘用
经公示无异议的,办理入职聘用手续。
五、注意事项
1.应聘人员应对提交的报名表有关信息的真实性负责。若提供虚假信息,一经查实,取消聘用资格。
2.请报名人员注意报名截止时间,逾期报名的,不再受理。
3.联系电话:010-64263038、张老师。
中国健康教育中心社会公开招聘应聘登记表.docx
原文标题:中国健康教育中心2022年公开招聘工作人员的公告
文章来源:http://www.mohrss.gov.cn/SYrlzyhshbzb/fwyd/SYkaoshizhaopin/zyhgjjgsydwgkzp/zpgg/202209/t20220923_487675.html
正在阅读:
2022年中国健康教育中心工作人员公开招聘公告(北京)09-27
2020国家公务员考试面试热点预测:怎么看待全面禁烟03-27
小学生的儿童童话寓言故事07-21
2019年河南考研现场确认要求(已公布)07-06
墨香伴我成长作文600字01-18
2022年9月四川期货从业资格证成绩查询入口已开通10-11
初二抒情哲理散文:随笔散文两篇_150字04-24
苏小小魂断西泠桥的历史典故03-14
2018广西南宁经济技术开发区公办幼儿园招聘公告【50人】07-01
家乡的米糕作文500字10-07