






























文章来源:https://www.cyks.org.cn/shtml/1/news/202304/659.shtml
正在阅读:
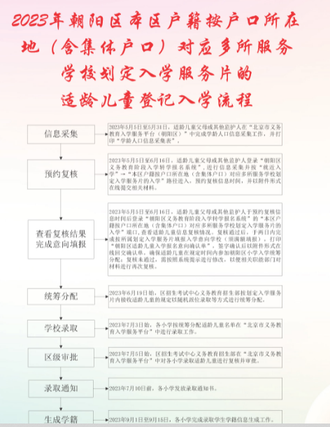
家长详阅!2023年北京朝阳区义务教育阶段小学入学流程手册发布05-07
一件什么的事作文400字05-25
准妈妈语言胎教说什么好?03-07
这件事真让我后悔作文600字11-19
小组的团结与友爱作文01-29
2017年内蒙古护士资格证考试准考证打印时间:4月12日-5月6日07-11
2017年河南中考语文试卷及答案:2017年河南漯河中考语文答案11-29
酒店社会实践报告模板03-09
寒风中的生机作文500字10-22