









文章来源:https://kszx.ftedu.cn/exam/ywjy/710308/index.shtml
正在阅读:
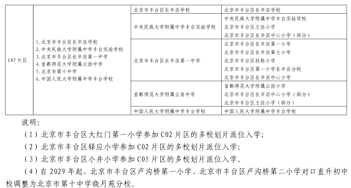
重磅!北京市丰台区2023年义务教育阶段入学片区公布05-08
游瑶琳仙境作文700字10-02
2023年安徽高级会计师报名费用、缴费时间及入口(2月7日-28日18时)12-15
2023年北京宣武中考第二次英语听说计算机考试成绩查询入口(4月27日12:00开通)04-27
波莉安娜读后感01-30
团支书个人学期工作总结范文三篇11-13
2019湖南师大附中招聘公告【12人】11-06
关于AHappyDay小学生英语作文范文01-27