【#中考# 导语】©文档大全网中考频道从海南省考试局了解到,2023年海南中等学校招生第一批A段投档分数线已公布,具体如下:


说明:
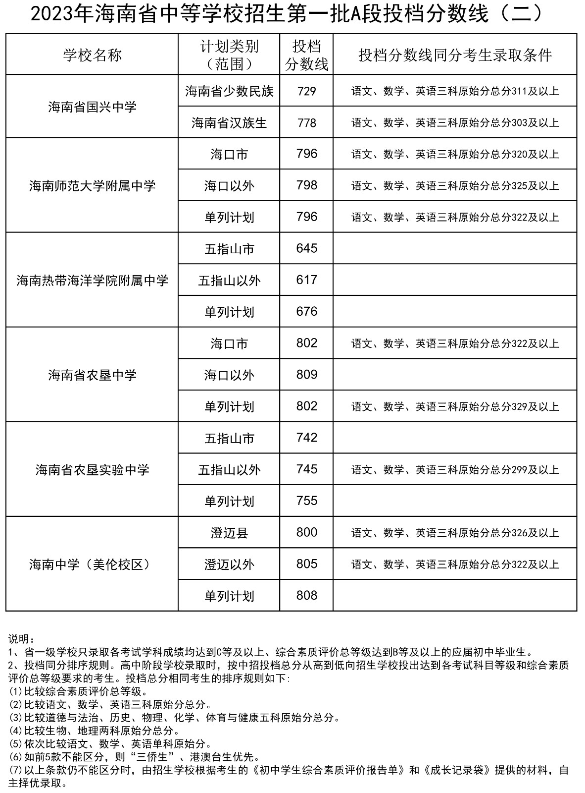
1、省一级学校只录取各考试学科成绩均达到C等及以上、综合素质评价总等级达到B等及以上的应届初中毕业生。
2、投档同分排序规则。高中阶段学校录取时,按中招投档总分从高到低向招生学校投出达到各考试科目等级和综合素质评价总等级要求的考生。投档总分相同考生的排序规则如下:
(1)比较综合素质评价总等级。
(3)比较道德与法治、历史、物理、化学、体育与健康五科原始分总分。
(4)比较生物、地理两科原始分总分。
(6)如前5款不能区分,则“三侨生”、港澳台生优先。
(7)以上条款仍不能区分时,由招生学校根据考生的《初中学生综合素质评价报告单》和《成长记录袋》提供的材料,自主择优录取。


正在阅读:
2023年海南中等学校招生第一批A段投档分数线公布07-27
你不知道将来有多好读后感400字五篇11-13
2023年天津会计继续教育对象及内容01-19
北师大版三年级寒假数学上册答案,北师大版九年级上册寒假乐园答案04-26
2017职称英语综合类概括大意与完成句子模拟练习(9)04-27
原来是这样作文700字07-06
一次令人难忘的旅行作文800字08-22
2022年内蒙古执业药师考试补考的通知[考试时间3月25日起]02-13
酒店个人简历模板-酒店个人简历范文10-06