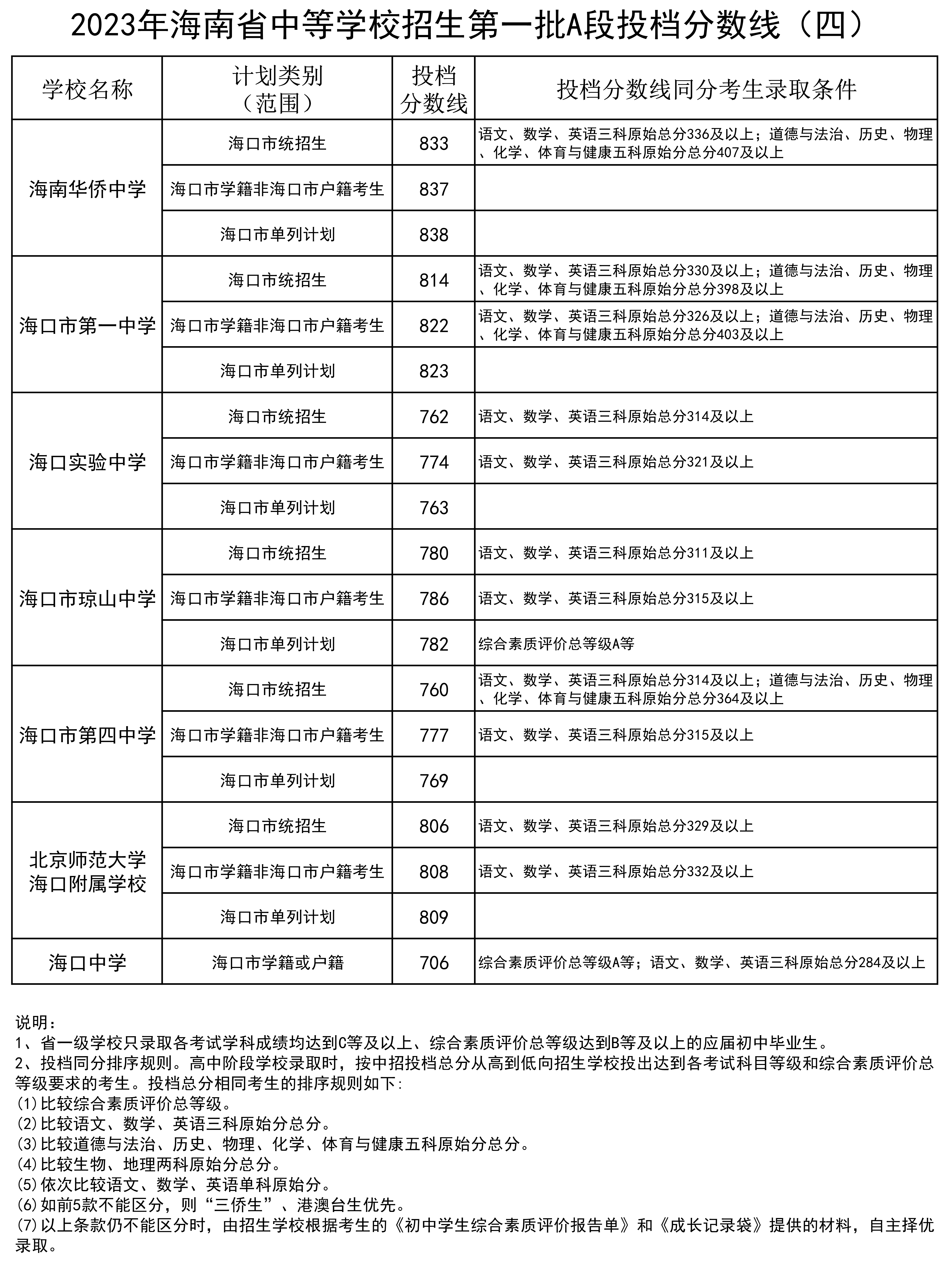
【#中考# 导语】©文档大全网高考频道从海南省考试局了解到,2023年海南中等学校招生第一批A段投档分数线(四)已公布,具体如下:

说明:
1、省一级学校只录取各考试学科成绩均达到C等及以上、综合素质评价总等级达到B等及以上的应届初中毕业生。
2、投档同分排序规则。高中阶段学校录取时,按中招投档总分从高到低向招生学校投出达到各考试科目等级和综合素质评价总等级要求的考生。投档总分相同考生的排序规则如下:
(1)比较综合素质评价总等级。
(3)比较道德与法治、历史、物理、化学、体育与健康五科原始分总分。
(4)比较生物、地理两科原始分总分。
(6)如前5款不能区分,则“三侨生”、港澳台生优先。
(7)以上条款仍不能区分时,由招生学校根据考生的《初中学生综合素质评价报告单》和《成长记录袋》提供的材料,自主择优录取。

正在阅读:
2023年海南中等学校招生第一批A段投档分数线(四)07-27
2018乡镇食品安全工作计划【三篇】04-11
2019年执业药师考试时间安排-2016年执业药师考试时间安排03-02
运动会方阵解说词【三篇】04-18
十二月情人节温馨的语录10-11
《彷徨》读后感800字高中,《彷徨》读后感800字03-29
我心目中的暑假作文350字08-22
2021年10月北京一级甲等普通话考试时间及地点【10月29日】09-01
2017江苏无锡市中国水产科学研究院淡水渔业研究中心招聘公告12-03
2017寒假办公室文员实习报告08-25