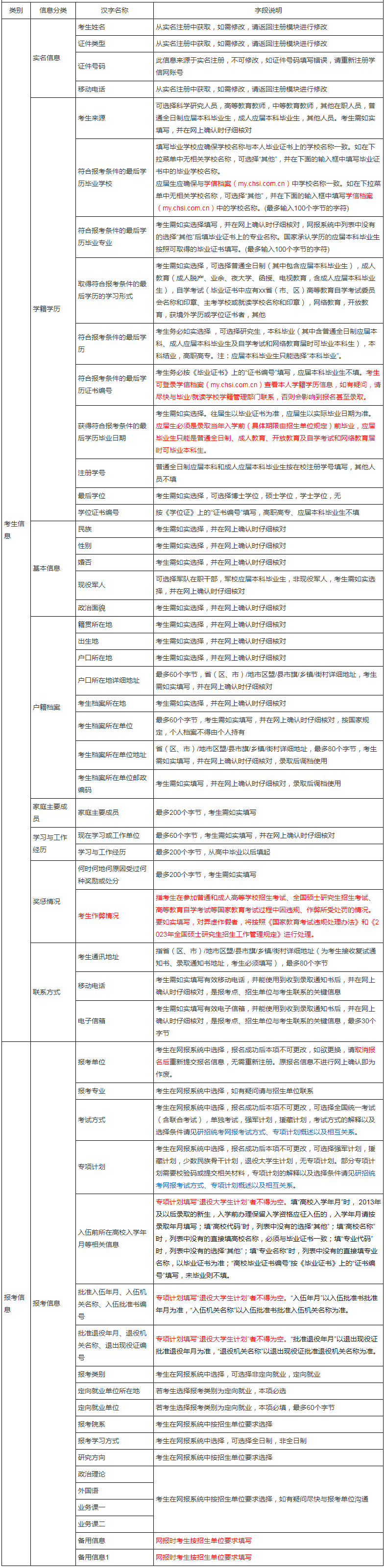
【#考研# 导语】®文档大全网考研频道从中国研究生招生信息网了解到,2023年统考考生需准备的网报信息已公布,具体如下:
提示:网上报名后,考生本人需对所填报信息仔细核对;网上确认时,考生本人对网上报名信息要进行认真核对并确认。经考生确认的报名信息在考试、复试及录取阶段一律不作修改,因考生填写错误引起的一切后果由其自行承担。

原文标题:2023年统考考生需准备的网报信息
文章来源:https://yz.chsi.com.cn/kyzx/other/202209/20220915/2216548266.html
正在阅读:
2023年统考考生需准备的网报信息10-09
初三抒情哲理散文:离_100字12-04
早上好问候语温馨短句正能量,每日温馨正能量早上好问候语02-02
2023河北廊坊市固安县公开招聘中小学教师440名公告(报名时间为6月16日-20日)06-16
2016英语六级阅读理解核心备考词汇归类(U-W)02-22
市场经理工作计划书范文09-01
幸福与亲情相伴而行作文800字11-16
江西:南昌大学2023年推荐优秀应届本科毕业生免试攻读研究生名单公示09-26
天津航空2016年秋季校园招聘简章04-28
教师辞职报告申请范文|教师辞职报告申请05-08