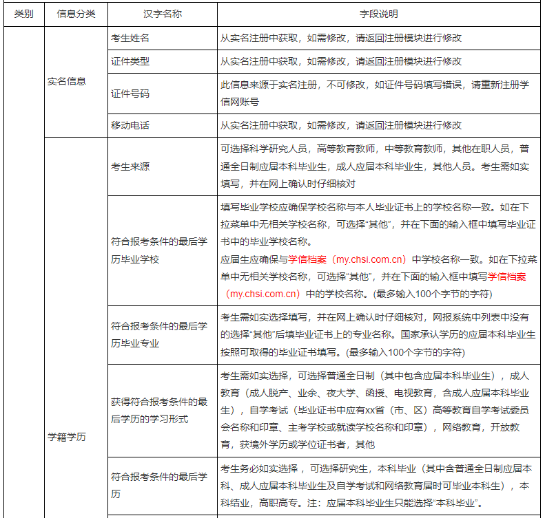
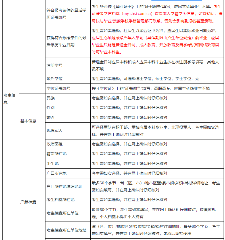
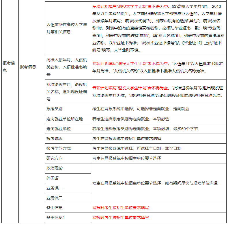
【#考研# #2024年统考考生需准备的网报信息公布#】©文档大全网考研频道从中国研究生招生信息网了解到,2024年统考考生需准备的网报信息已公布,具体如下:

提示:网上报名后,考生本人需对所填报信息仔细核对;网上确认时,考生本人对网上报名信息要进行认真核对并确认。经考生确认的报名信息在考试、复试及录取阶段一律不作修改,因考生填写错误引起的一切后果由其自行承担。




正在阅读:
2024年统考考生需准备的网报信息公布09-20
企业财务个人工作总结范文(精选11篇)10-21
2021年内蒙古面向应届优秀大学毕业生招录选调生第一批拟录用人员公示公告08-01
加油助威运动会投稿【10篇】08-10
最美的风景作文800字08-31
初二年级上册记承天寺夜游翻译原文06-05
难忘的中秋晚会作文500字03-30