






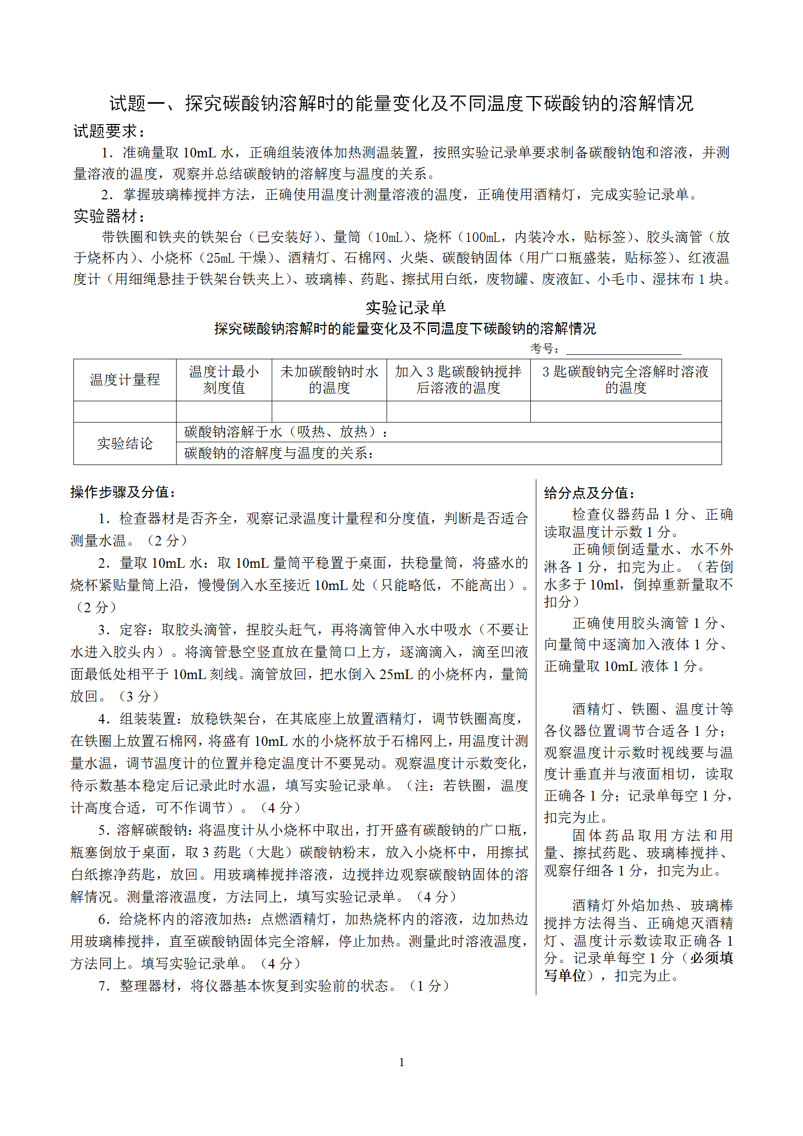
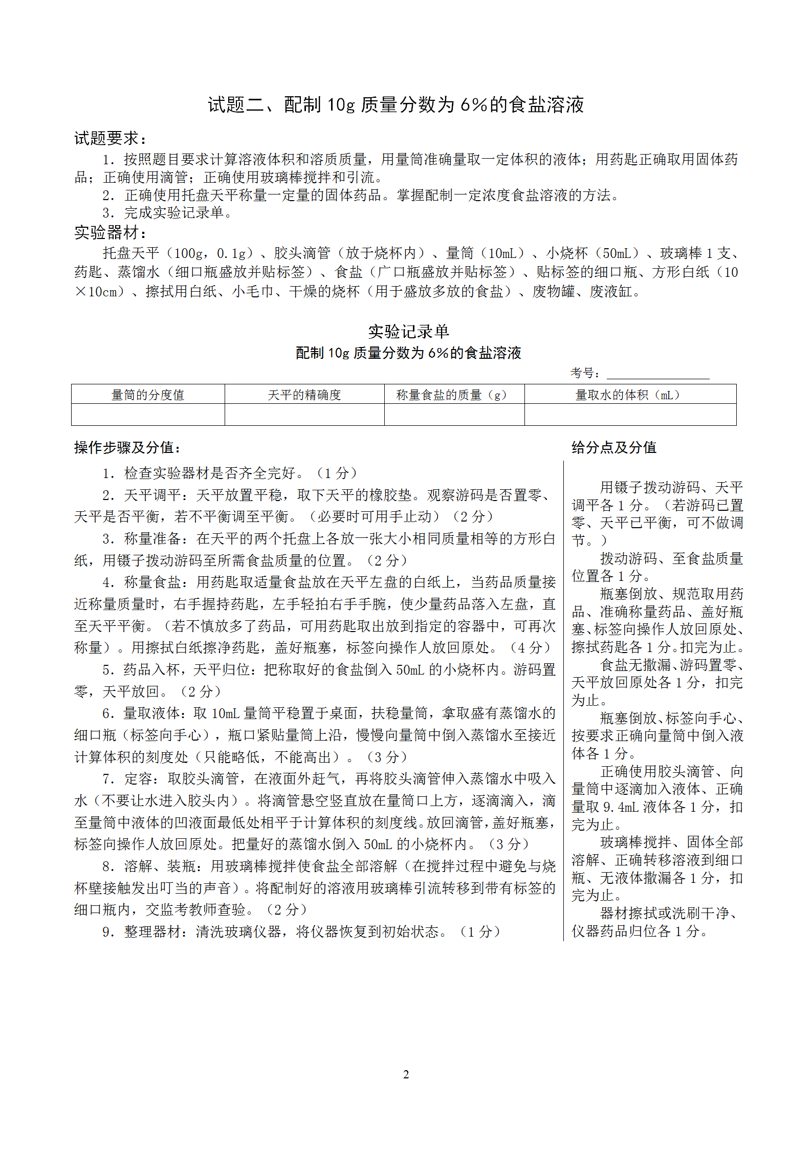
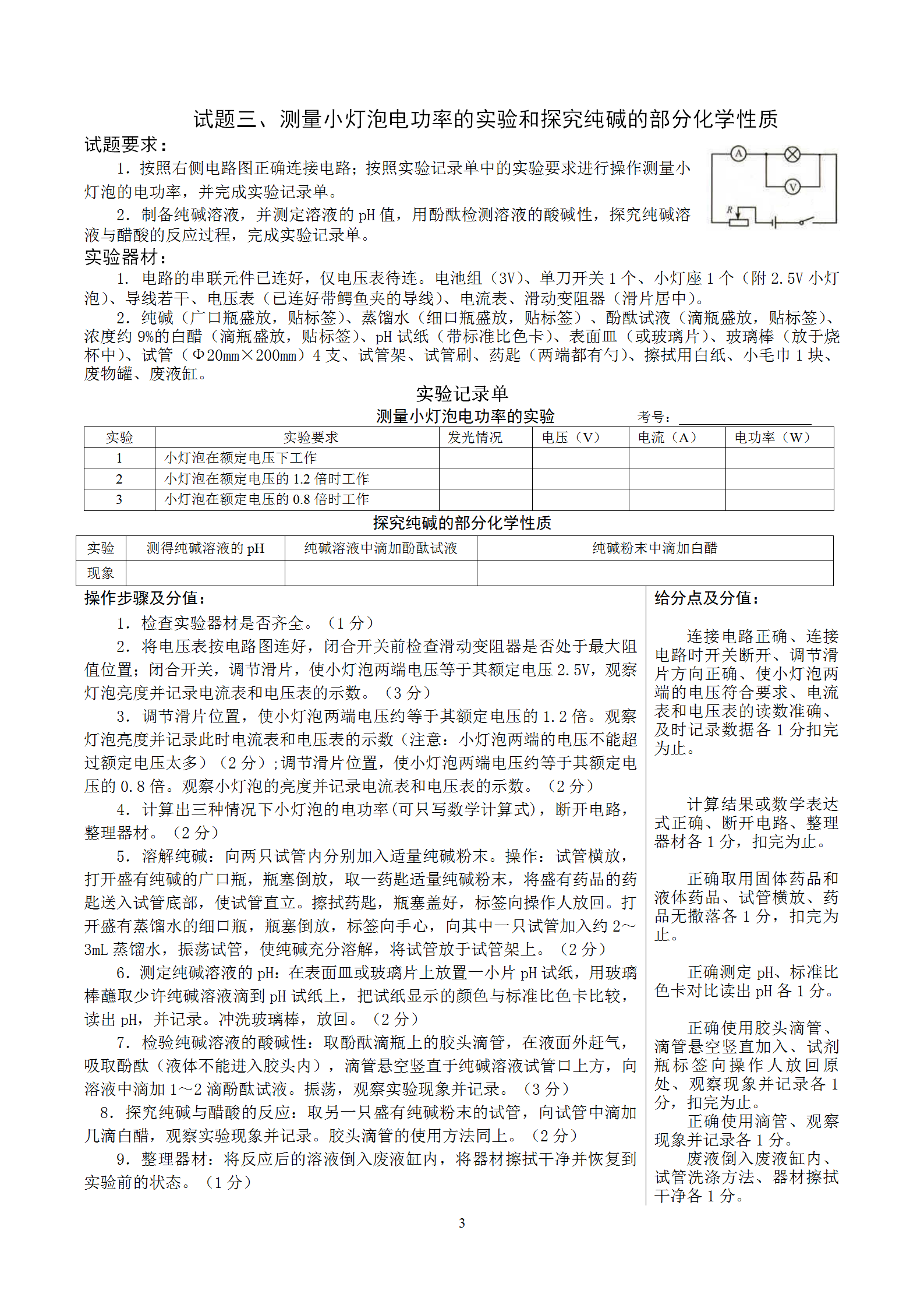
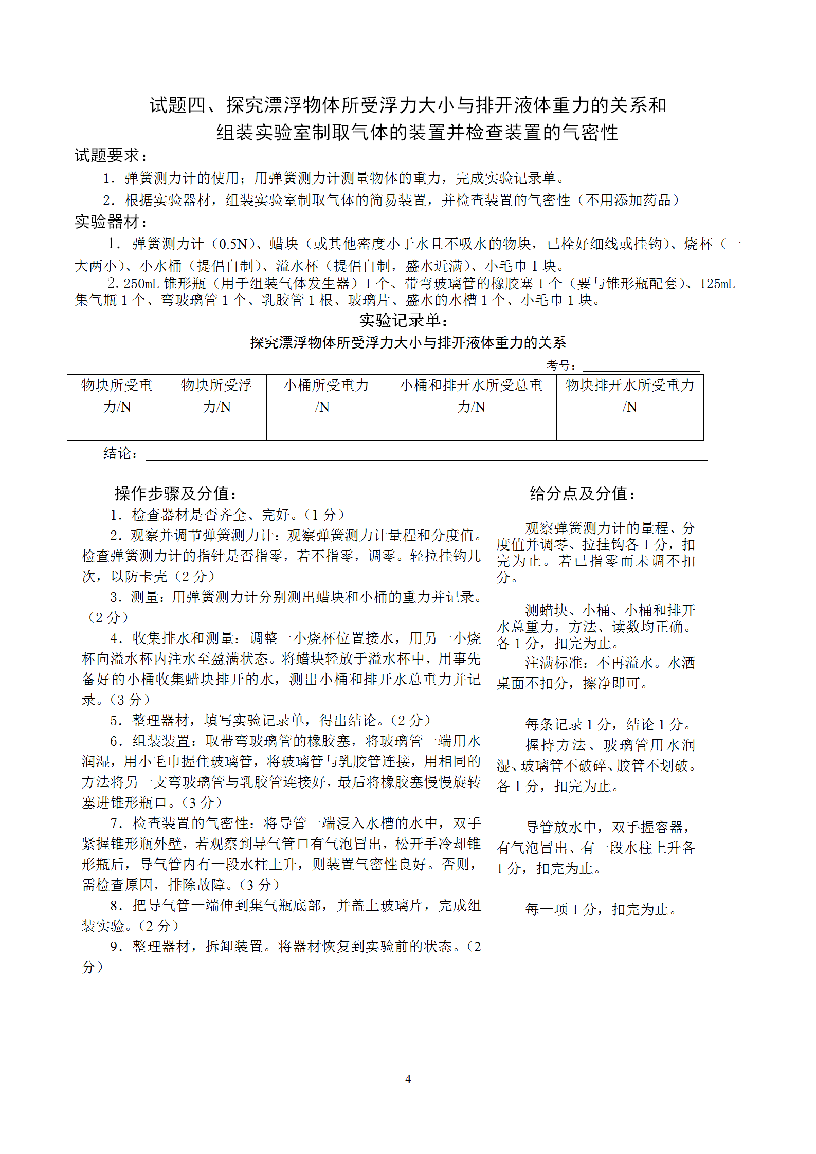
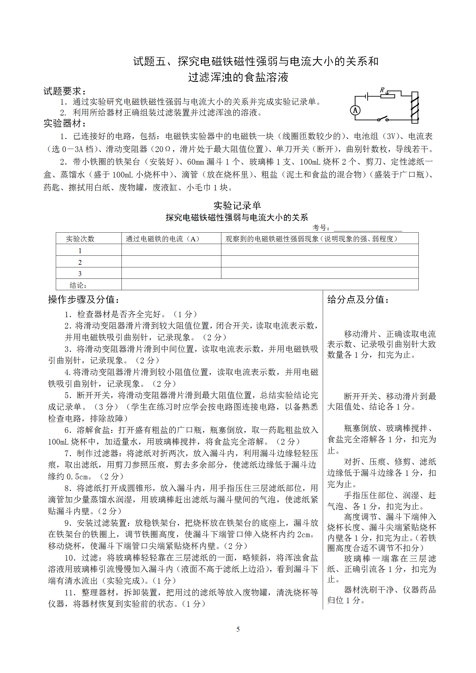
原文标题:2023年中考物理、化学实验操作考试试题及评分细则
文章链接:http://jyj.lf.gov.cn/?p=10495
正在阅读:
2023年河北廊坊中考物理、化学实验操作考试试题及评分细则04-18
2023年天津药学职称考试成绩查询时间、方式及入口[6月2日起]06-03
《小木偶的故事》续写800字09-19
2019陕西全省中考实施网上统一阅卷10-26
哥弟集团2016招聘启事02-22
学生党支部工作计划【四篇】06-01
移民加拿大的条件和途径有哪些,移民加拿大的条件和要求有哪些06-21
语文暑假作业布置:习题集合06-08
2019新年搞笑主持词范文三篇08-04
读竹节人有感500字05-15