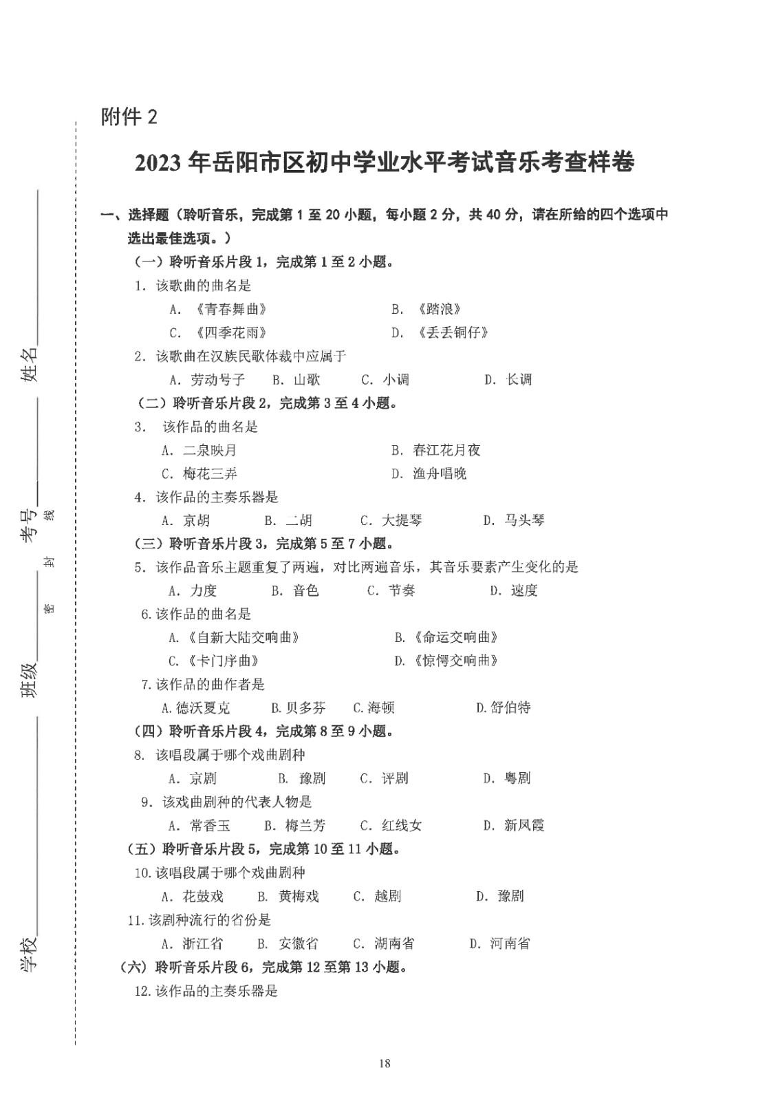
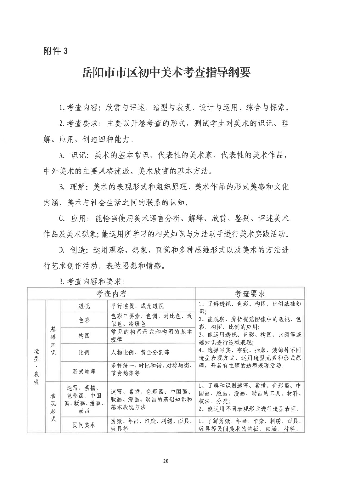
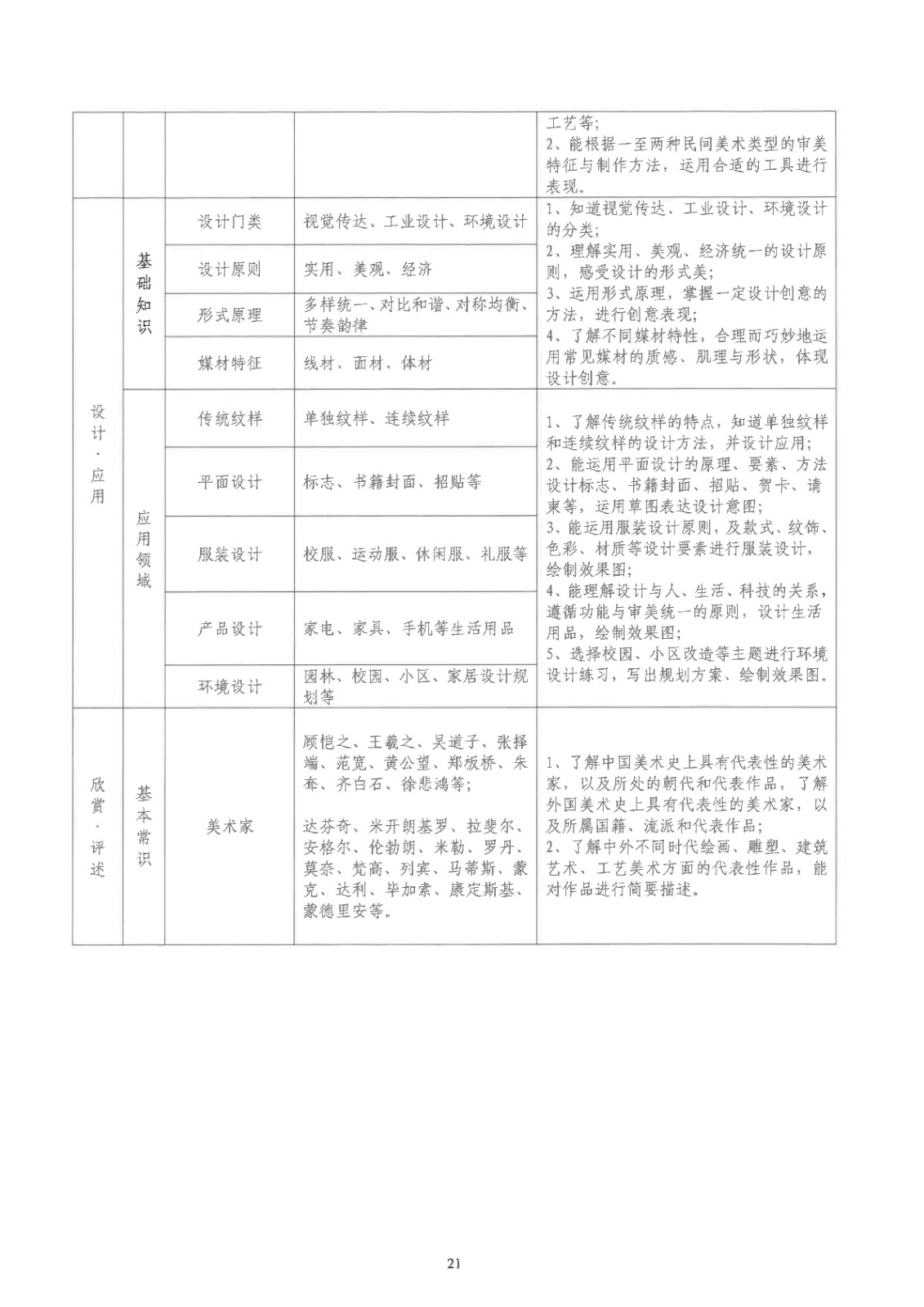
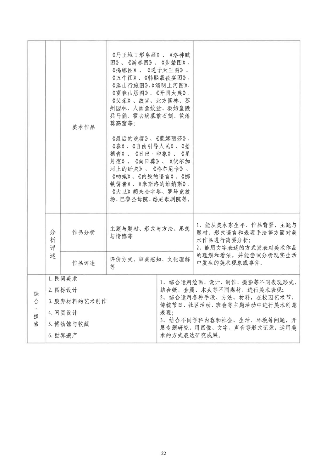
【#中考# 导语】®文档大全网中考频道从岳阳市教育体育局了解到,2023年湖南岳阳市区中考信息技术、物理化学生物学实验操作及艺术考查实施细则已公布,具体如下:

文件下载:关于印发2023年岳阳市市区初中学业水平考试信息技术考试、物理化学生物学实验操作及艺术(音乐、美术)考查实施细则的通知(岳教体办通〔2023〕4号).pdf

























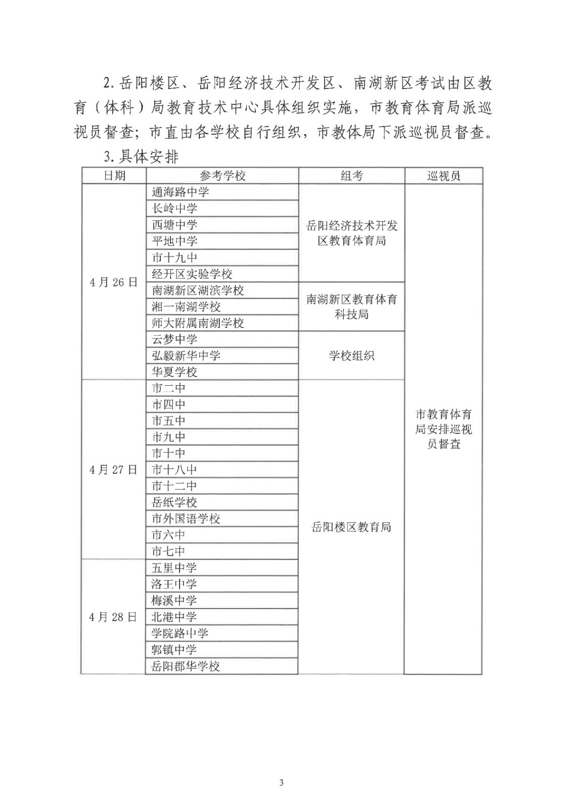
原文标题:关于印发2023年岳阳市市区初中学业水平考试信息技术考试、物理化学生物学实验操作及艺术(音乐、美术)考查实施细则的通知(岳教体办通〔2023
文章来源:http://edu.yueyang.gov.cn/22483/29807/content_2057404.html
正在阅读:
2023年湖南岳阳市区中考信息技术、物理化学生物学实验操作及艺术考查实施细则公布04-19
水浒传观后感1000字05-22
新年的作文范文:中国新年除夕习俗05-01
我的读书故事作文600字10-22
技能比赛投票口号三篇12-15
人教版八上数学作业本答案2020_人教版八上数学作业本答案03-15
瞧瞧我们这个班作文400字10-21
[初中关于守护诚信的演讲稿]初中关于守信用的名言素材08-20
2018江西新余成人高考考试科目04-07