
为保障广大考生和考试工作人员的生命安全和健康,提高考生自我防护意识,共担防疫责任,请考生落实好如下防疫要求。
一、考前
1.考生须做好个人健康监测,减少聚集和流动,不去人员密集场所,做好自己健康安全的第一责任人。
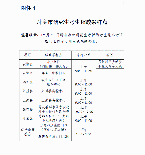
2.根据教育部、省教育考试院防疫要求,考生须提供首场考试前72小时内在赣期间核酸检测阴性证明。所有参加考试的考生必须在12月21日做1次“单人单管”核酸采样,请在指定时间和地点内完成(见附件1)。无法前往指定核酸采样点的考生,请于12月21日自行在其他采样点完成“单人单管”核酸采样。在采样过程中要做好个人防护,保持与他人的间距。
3.考生务必于12月22日中午12时前登录“2023年江西省硕士研究生招生考试考生健康状况登记系统”(http://jdyw.jxeea.cn:82/),按要求填报健康信息,并将12月21日核酸检测结果上报。
4.考点将按照12月21日考生核酸检测结果安排不同考场。核酸结果显示阳性的考生,通过专用通道,在特殊考场参加考试。
考生因未执行有关规定要求影响参加考试的,责任由本人承担。
二、入场
1.考生须至少提前60分钟到达考点,凭本人纸质版准考证、有效居民身份证件、赣通码、72小时内核酸检测阴性报告(纸质版、电子版均可)、《江西省2023年全国硕士研究生招生考试健康应试书》(在参加首场考试时上交监考员),所有考生均需自备口罩,建议佩戴N95口罩进入考点。不佩戴口罩的考生不得进入考点。考生不得因为佩戴口罩影响身份识别。
核酸异常的考生按考点要求前往特殊考场参加考试。
如考生考前无健康状况异常,进入考点时出现健康码异常、体温异常等异常状况,须由考点防疫人员综合研判确定是否可以正常参加考试,考生应服从工作人员安排。
2.根据疫情防控要求,除考生本人外,其他送考、陪考人员一律不得进入考点。
三、考试
1.考试过程中,考生须全程佩戴规定级别的口罩。
2.考试过程中,如突感不适,应主动联系考点工作人员,听从工作人员安排。前场考试后、下场开考前,如突感不适,也应在下场考试开始前,主动联系考点工作人员,听从工作人员安排。
四、考后
考试结束时,须按监考员的指令,有序错峰离场,不得拥挤,保持人员间距,不得在考点内滞留。
五、其他
1.请考生务必保持报名时填报的手机号码通讯畅通,注意接收重要提醒。如有突发特殊情况及时报告相关考点。
2.考试疫情防控措施将根据疫情形势变化适时调整,请考生密切关注萍乡市教育局网站(http://jyj.pingxiang.gov.cn/)、微信公众号(萍乡教育)以及研招网发布的公告。
3.根据疫情防控形势及有关政策要求,如本考试疫情防控措施有调整将另行发布。

附件2:江西省2023年全国硕士研究生招生考试健康应试书

原文标题:萍乡市2023年全国硕士研究生招生考试疫情防控考生须知
文章来源:http://jyj.pingxiang.gov.cn/art/2022/12/20/art_3547_1196709.html
正在阅读:
江西萍乡2023年硕士研究生考试疫情防控须知(核酸检测时间2022年12月21日)12-20
给恋人的十一月情人节暖心表白02-08
高中读后感500字:《狼和牧人》09-02
小学校长述职述廉报告2020|小学校长述职述廉报告开头结尾08-07
2019年5月18日雅思考试成绩查询时间及入口【已公布】10-28
2017年6月青海英语六级成绩查询网站:99宿舍cet.99sushe.com01-16
11月集团转正自我鉴定范文09-02
教师节感谢老师的作文范文(400字)01-23
2022甘肃陇南市事业单位招聘教师岗253人(报名时间为5月9日至5月13日)04-26
小学生一件有趣的事作文300字五篇12-13
意大利新移民生活指南攻略06-06