【#考研# 导语】©文档大全网从舟山市教育局了解到,浙江舟山2022年硕士研究生招生考试(初试)疫情防控考生须知已发布,详细内容如下:

根据浙江省教育厅办公室和浙江省卫生健康委员会办公室《关于进一步加强 2022 年硕士研究生招生考试(初试)疫情防控工作的通知》,以及省市防控办疫情防控最新要求,对在我市参加全国硕士研究生招生考试(初试)的考生提出如下疫情防控要求:
1.考生须严格遵守本须知,配合考试工作人员的管理。当前仍在市外的考生强烈建议尽快返回我市,以便有充足时间配合完成我市相关防疫要求核查,以免影响您正常参加考试。
2.考生务必提前14天通过“支付宝”或“浙里办”完成本人浙江省“健康码”的申领;并在打印准考证时如实填报考前14天内本人健康信息。
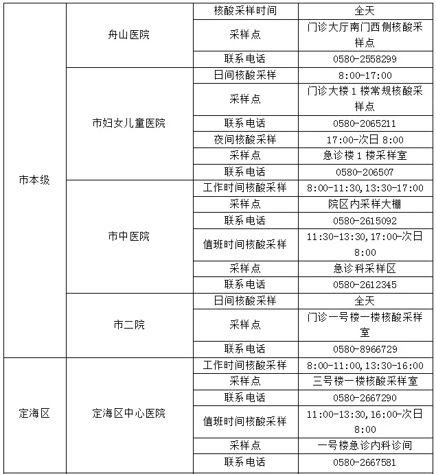
3.考试当天进入考点时须核验健康码和行程卡,首日考试进入考点还须提供至少一次考前48小时内浙江省内医疗机构出具的核酸阴性证明(纸质或电子版均可,下同)。由于做核酸检测需要时间,建议在12月23日9时至24日12时期间到我市新冠病毒核酸检测医疗机构进行核酸检测,以免影响您在考前获取检测报告。
4.属于以下三种情况的考生执行如下防疫要求:
①考前 14 天内浙江“健康码”为非绿码(现已转为绿码)者,或期间出现发热(≥37.3℃)、乏力、干咳、腹泻等相关症状者,已在定点医院进行诊治完毕的考生,需提供浙江省医疗机构出具的 7 天内 2 次核酸检测阴性证明材料(间隔 24 小时以上,第 2 次须在首日考试前48 小时内)。
②健康码红码或黄码的考生、处于 7 天居家健康观察期的考生、隔离治疗中的新冠肺炎确诊病例、疑似病例、无症状感染者,集中隔离期未满的密切接触者,请主动与舟山市教育考试中心联系(已申请在市外借考或已报告并联系的考生忽略),联系电话2037312,此类考生按各自不同情况由市教育考试中心分类判别、对策施考。
③考试期间考生若出现健康码异常、体温异常等状况,须服从考务人员安排,到隔离考场考试。考试时突发身体不适,应及时报告并配合应急处置。
5.考生须积极配合考点进行健康码、行程码、核酸检测报告的检查和体温检测等。进入考点考场及候考时,应佩戴口罩,加大人员间距,不扎堆不聚集。入考场时自觉做好手消毒,考试结束时有序离场。考试时,备用考场和隔离考场的考生须全程佩戴口罩。
鉴于当前疫情防控的复杂严峻性,为确保考试平安顺利,请各位考生务必严格遵守以上防疫须知,避免因不符合防疫要求影响考试;要事先了解考点交通拥堵情况,务必提前出发,为行车停车、考点入场检查、可能出现的突发情况等预留充足时间,同时按照考点检查流程做好查验准备,避免因防疫工作流程而延误考试。

