
1、全区各中小学校未委托任何单位、机构和社会人员设置招生报名点,进行有偿或代理招生。全区中小学校招生工作将坚持公平、公正、公开,严格执行免试、就近、划片入学政策。
2、我区认真贯彻落实国家“双减”及规范民办义务教育发展政策,在此提示各位家长,孩子入学没有突破规则的“捷径”,请不要让孩子参加任何学校、培训机构或个人举行的招生考试,不要相信任何学校和个人的虚假宣传和,谨防上当受骗。
3、近期天气炎热,请各位家长不要到校门口排队、聚集,以免中暑。如需详细了解招生政策,家长可咨询毕业小学或报考初中学校,招生工作咨询时间(上午8:00——11:30;下午2:30——17:30)。
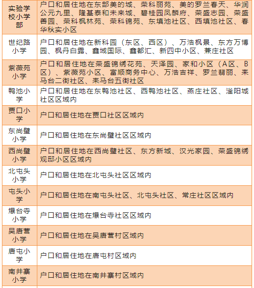
招生范围:

各学校招生咨询电话:
正在阅读:
初三化学复习知识点的归纳总结09-09
2022教师年度考核个人总结范文(5篇)05-19
新加坡留学需了解的七个小常识09-10
关于风景的五言古诗欣赏10-02
2019年江苏泰州专升本考试准考证打印入口已开通点击进入10-18
简单成语小故事五篇03-16
甘肃2017考研成绩查询网址:yz.chsi.com.cn08-08
工商局自查自纠整改报告怎么写11-16