一、学校概况新疆科技学院是教育部批准设立的全日制普通本科高等院校,由新疆维吾尔自治区人民政府直属管理,坐落在素有“塞外明珠·山水梨城”之称的新疆库尔勒市。学校紧贴区域经济社会发展的人才需求,着力打造财经类、计算机类、医学类“三大主干学科集群”,形成“工管结合、医管结合、医工结合”多学科交叉融合的特色学科专业布局。
学校始建于2002年,建校20多年来,连续培养了17届本科毕业生,为新疆经济社会发展输送大批高素质人才。全校全日制本专科在校生1.3万余人,教职工768名,专任教师中92.46%具有硕士研究生及以上学历。
学校分为东、西两个校区,总占地面积3070亩,建筑面积56.85万平方米,其中:东校区位于库尔勒经济技术开发区金河路360号,占地面积2000亩,建筑面积20.85万平方米;西校区位于库尔勒市鸿雁新区北京路89号,占地面积1070亩,建筑面积36万平方米。
学校现已开设金融学、会计学、财务管理、工程审计、医疗保险、国际经济与贸易、旅游管理、市场营销、人力资源管理、税收学、电子商务、法学、新闻学、化学工程与工艺、纺织工程、轻化工程、计算机科学与技术、信息安全、药学、护理学、康复治疗学、软件工程、医学信息工程、数字媒体技术等24个本科专业,药学、护理、康复治疗技术等3个专科专业,涵盖经济学、管理学、工学、医学、文学、法学等6个学科门类,拥有会计学、财务管理2个一流专业建设点,金融学、人力资源管理2个省级一流本科专业建设点,《金融学》《电子商务运营实践》《旅游线路设计与实践》等3个省级一流课程。
学校设有会计学院、经济学院、工商管理学院、文化与传媒学院、化工与纺织工程学院、信息科学与工程学院、医学院、基础教学研究部、马克思主义学院、体育教学研究部等10个教学机构,设有17个党政管理及教辅机构。作为产教融合试点城市建设联盟骨干单位,与政府、企业、行业单位广泛建立长期合作关系,健全协同育人机制,不断提高师生实践能力。
奋进新时代,阔步新征程。新疆科技学院将坚持以习近平新时代中国特色社会主义思想为指导,全面贯彻党的教育方针,坚持社会主义办学方向,以立德树人为根本,贯彻新发展理念,融入新发展格局,立足建设高水平应用技术型大学定位,强化办学优势,彰显办学特色,推动内涵式高质量发展,办好人民满意大学,努力培养经济社会发展所需要的高素质应用型人才。
二、基本条件
(一)具有中华人民共和国国籍,遵守宪法和法律。
(二)政治可靠、师德高尚、爱岗敬业、业务精良。
(三)具有副高级及以上职称的高校退休教师,一线教学科研经验丰富。
(四)身体健康,甘于奉献、不怕吃苦、作风扎实。
(五)申请教师年龄一般在70岁(含)以下。
三、招聘岗位见附件
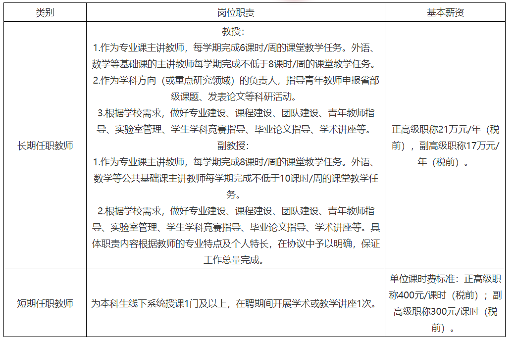
四、岗位职责与待遇
(一)岗位的分类、职责及基本薪资
根据工作要求,招聘岗位分为长期任职教师和短期任职教师两类:
1.长期任职教师应到学校全职开展工作,聘期原则上为三年;
2.短期任职教师以学期为聘期到学校承担系统授课任务。
各类聘用教师的岗位职责及基本待遇
(二)基本薪资的发放
长期任职教师的基本薪资在聘期内实行月度考勤、按月预发、年度考核结算的方式发放。将年度基本薪资额的90%均摊到10个月,依据月度考勤情况按月预发,年底根据年度考核结果发放剩余10%的基本薪资部分。
短期任职教师的聘期报酬按照本人实际完成的课堂教学课时与单位课时费标准计算,在聘期内依据考勤情况在次月进行发放。
(三)其他待遇
1.长期任职教师除基本薪资外还享受特殊贡献津贴。
(1)特殊贡献津贴
特殊贡献津贴是指返聘教师以新疆科技学院为第一署名单位、在本科教学和科学研究中取得岗位职责之外高质量成果而发放的津贴,具体包含特殊教学贡献津贴和特殊科研贡献津贴两部分,根据学校教学及科研相关规定进行确认并发放。
(2)每学期报销一次往返交通费。
(3)学校免费提供拎包入住公寓。
2.短期任职教师其他待遇。
(1)聘期内报销一次往返交通费。
(2)学校免费提供拎包入住公寓。
五、报名时间
2023年6月28日起至8月10日。
六、报名方式
2023年6月28日10:00起至8月10日18:00,符合专业需求的教师均可通过电子邮件、电话等形式咨询并报名。此次招聘退休教师工作按照个人报名、资格审核、面谈、体检、办理入职手续等步骤实施。
(一)登录新疆科技学院(http://www.xjust.edu.cn/)。
(二)在“人才招聘”栏目中选择“新疆科技学院2023年招聘退休教师公告”。
(三)下载并填写《新疆科技学院招聘退休教师资格审查表》(见附件)。
(四)将《新疆科技学院招聘退休教师资格审查表》及相关支撑材料(含身份证、学历与学位证明、职称证书等相关材料)电子版一并发送至指定电子邮箱(xjkjxyrsc@qq.com)。邮件主题须注明“返聘教师报名-专业-姓名”。
七、联系方式
(一)通讯地址
邮政编码:841000
新疆维吾尔自治区库尔勒经济技开发区金河路360号(东校区)
新疆巴音郭楞蒙古自治州库尔勒市北京路89号(西校区)
(二)联系方式
党委组织部(人事处)办公室:0996-8663114
党委组织部(人事处)联系人及电话:刘老师15999191491
报名邮箱:xjkjxyrsc@qq.com
学校网址:http://www.xjust.edu.cn/
八、招聘纪律与监督
校纪委(监察专员办公室)全程监督此次招聘。
监督电话:0996-8612388
九、其他事项
(一)应聘人员须提交准确、畅通的联系电话,并及时关注新疆科技学院发布的相关公告。
(二)本公告未尽事宜,由中共新疆科技学院党委组织部(人事处)负责解释。
附件>>>点击查看
新疆科技学院招聘退休教师资格审查表
招聘岗位
新疆科技学院
2023年6月27日
正在阅读:
2023年新疆科技学院招聘退休教师公告(8月10日截止报名)07-04
高二关于理想的议论文,高二议论文:理想——心灵的召唤_1000字11-12
小学生课间活动作文300字【七篇】11-27
2021年河北高级卫生专业技术资格考试成绩查询时间及入口【7月29日9时起】08-08
我心中的那盏灯作文600字10-19
2016年云南初级护师考试报名网站:中国卫生人才网08-14
去新加坡留学一年需要的费用07-28
0—3岁唐诗启蒙(十首)08-24
元宵节给朋友的个性祝福语短信09-29
拔河比赛作文600字06-30
太姥姥用智能手机作文500字09-11