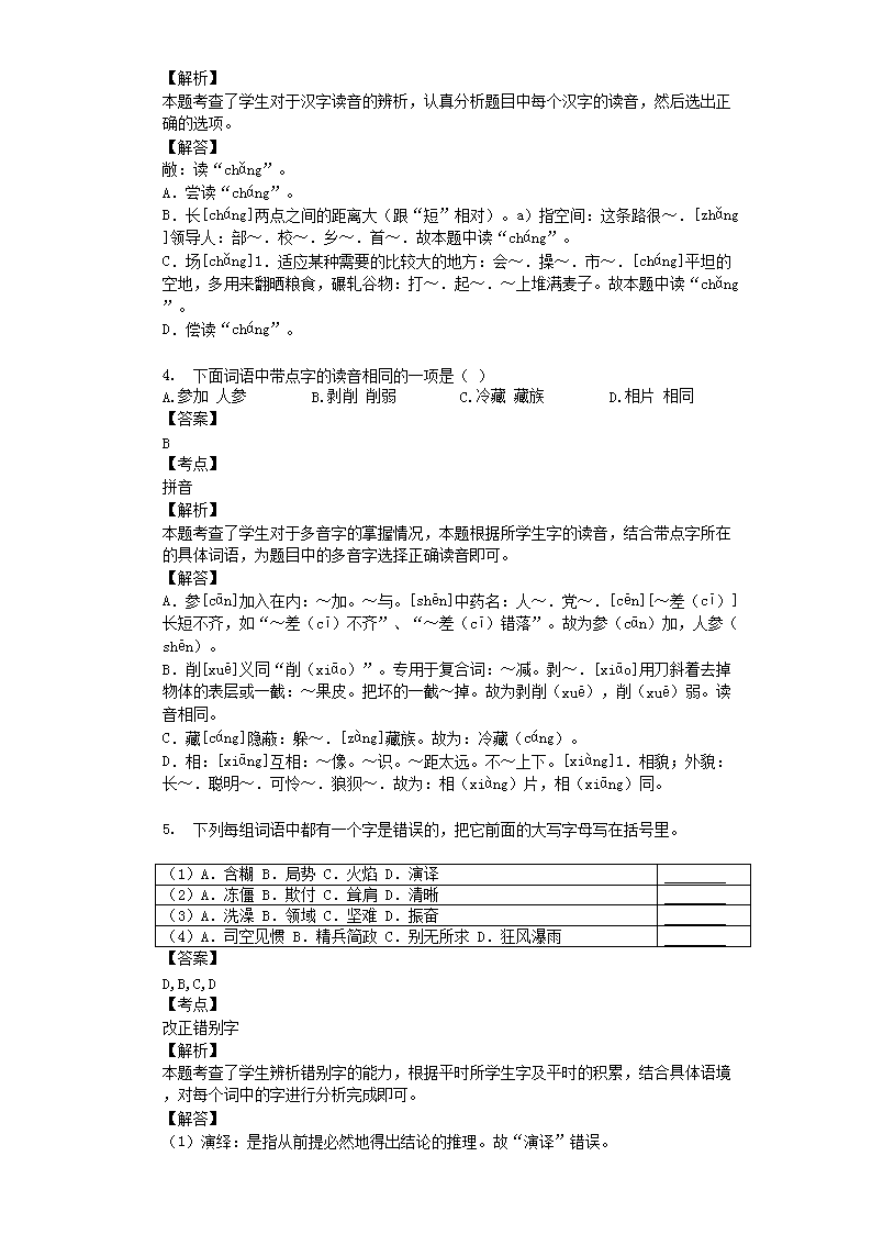
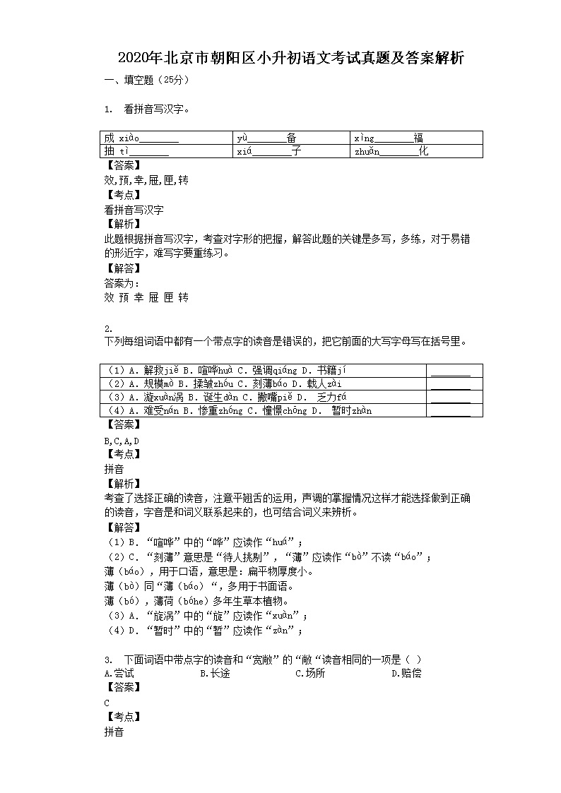
2020年北京市朝阳区小升初语文考试真题及答案解析(Word版)

时间:2023-06-01 01:13:01 阅读: 最新文章 文档下载
说明:文章内容仅供预览,部分内容可能不全。下载后的文档,内容与下面显示的完全一致。下载之前请确认下面内容是否您想要的,是否完整无缺。

【文档预览】 文档大全网整理发布2020年北京市朝阳区小升初语文考试真题及答案解析(Word版),前五页预览如下:

Removed_2020年北京市朝阳区<a href='https://www.wddqw.com/c_3202.html' target='_blank'>小升初</a><a href='https://www.wddqw.com/c_18.html' target='_blank'><a href='https://www.wddqw.com/c_23.html' target='_blank'><a href='https://www.wddqw.com/c_32.html' target='_blank'>语文</a></a></a>考试真题及答案解�?.png


本文来源:https://www.wddqw.com/rITv.html