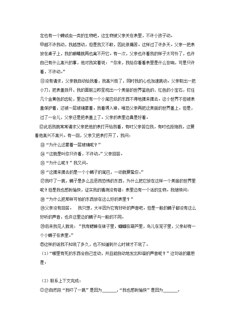
>
【文档预览】 文档大全网整理发布2020年北京市顺义区小升初语文真题及答案解析(Word版),前五页预览如下:
本文来源:https://www.wddqw.com/Q6hv.html
相关文章:
正在阅读:
2020年北京市顺义区小升初语文真题及答案解析(Word版)08-01
湖南省2018年成人高考录取动态查询,2018甘肃白银成人高考录取流程03-28
2017年6月英语四级作文万能模板套路:引出不同观点12-10
2015山东省枣庄市中考道德与法治真题及答案(Word版)04-24
假期作文400字07-06
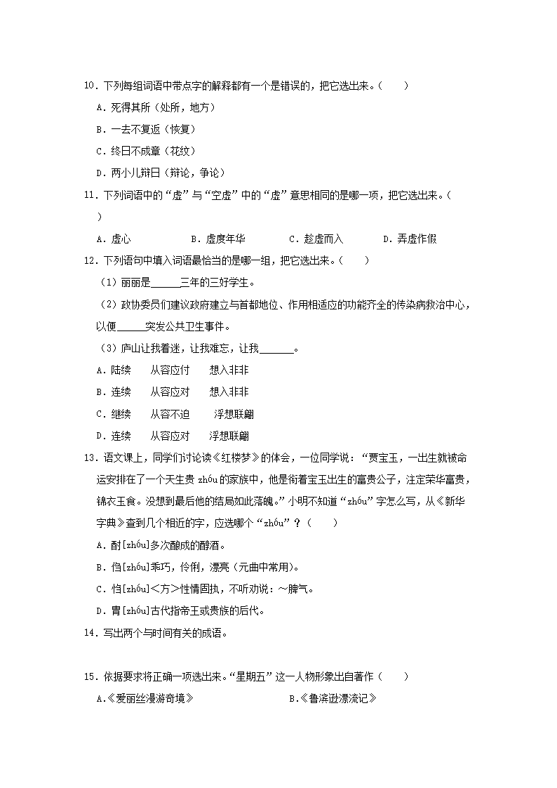
幼儿园大班安全教育课件:《怎么办》01-23
2019福建省宁德电视台招聘公告02-16
2022年上海闸北中考成绩查询及分数线公布时间调整至8月20日05-31
冬季运动会演讲稿200字大全_最新冬季运动会演讲稿大全08-29
2017年小升初试题及答案解析(四十六)01-01
[2018年成人高考高起点数学真题及答案解析]2018年成人高考高起点《数学》考试大纲07-11