
一、招生对象
2023年8月31日(含8月31日)前年满6周岁未入学的适龄儿童。
二、招生途径
1.向公办小学申请学位:电脑登录“沙坪坝区义务教育和学前教育招生系统”(网址:http://zs.cqedu.net/),查询招生信息,提交申报材料,完成信息采集。
2.向民办小学申请学位:电脑登录“重庆市义务教育阶段学校招生报名信息采集系统”(网址:www.cqywjybm.com或关注重庆教育微信公众号),参加网上信息采集。
三、入读公办小学需准备的相关资料
1.沙坪坝区户籍(不含重庆高新区直管园区户籍,下同)适龄儿童需准备下列资料:
(1)适龄儿童与其法定监护人的同一户口簿原件及复印件。
(2)对应的房屋产权证明(纸质版不动产权属证书或在重庆市政府“渝快办”平台获取的电子版不动产权属证书或其他合法有效的房屋产权证明)原件及复印件。
(3)适龄儿童《预防接种证》原件、《国家免疫规划疫苗预防接种完成证明书》原件及复印件。
2.已于2022年12月申请小学入学学位并审核通过且持有效《居住证》或《暂住登记凭证》的非沙坪坝区户籍适龄儿童需准备下列资料:
(1)适龄儿童与其法定监护人的同一户口簿原件及复印件。
(2)沙坪坝区公安部门签发的适龄儿童或其法定监护人的有效《居住证》或《暂住登记凭证》原件及复印件。
(3)在沙坪坝区购房的,应准备房屋产权证明(纸质版不动产权属证书或在重庆市政府“渝快办”平台获取的电子版不动产权属证书或其他合法有效的房屋产权证明)原件及复印件。(有即提供)
(4)沙坪坝区市场监督管理局签发的适龄儿童法定监护人(父或母)持有的工商营业执照副本原件及复印件,或在沙坪坝区人力资源和社会保障局缴纳城镇职工养老保险证明原件。(有即提供)
(5)适龄儿童法定监护人2020-2022年在沙坪坝区纳税证明原件及复印件。(有即提供)
(6)适龄儿童《预防接种证》原件、《国家免疫规划疫苗预防接种完成证明书》原件及复印件。
四、沙坪坝区户籍适龄儿童入读树人凤天小学相关事宜
1.沙坪坝区户籍适龄儿童可于6月5日-6月9日17:00在“沙坪坝区义务教育和学前教育招生系统”上申请树人凤天小学学位。学位申请只能选择一所学校,不能兼报。
2.截至网审结束,树人凤天小学的报名人数小于或等于随机派位数,实行直接录取;报名人数大于随机派位数,6月20日实行电脑摇号。
3.经摇号抽中的学生须在6月21日18:00前登录“沙坪坝区义务教育和学前教育招生系统”进行确认,并根据学校通知到校参加现场资料审核;未确认的,视为自动放弃。
4.未抽中树人凤天小学入学资格的本区户籍适龄儿童,保证公办学校“兜底”,防止学生辍学。如果其划片对口小学已无容量接收,则由区教委统筹安排到其户籍地周边尚有容量的公办小学入学。
五、入读联合外语小学(民办学校)相关事宜
1.有意愿就读联合外语小学的适龄儿童法定监护人须充分了解并认同学校办学理念、办学条件及收费标准等,并于6月15日-6月19日在“重庆市义务教育阶段学校招生报名信息采集系统”上申请学位。学位申请只能选定一所民办小学,且公办、民办小学不能兼报。父母一方或双方为失信被执行人的适龄儿童不得入读民办小学。相关信息可登录“中国执行信息公开网”(网址:http://zxgk.court.gov.cn)查询。
2.入读联合外语小学的适龄儿童需准备下列资料:
(1)适龄儿童与其法定监护人的同一户口簿原件及复印件。
(2)沙坪坝区公安部门签发的非沙坪坝区户籍适龄儿童或其法定监护人的有效《居住证》或《暂住登记凭证》原件及复印件。(是即提供)
(3)适龄儿童的《出生证明》原件及复印件。
(4)适龄儿童法定监护人(父母双方)的《个人征信证明》,可登录“中国执行信息公开网”打印。
(5)适龄儿童《预防接种证》原件、《国家免疫规划疫苗预防接种完成证明书》原件及复印件。
3.截至网审结束,联合外语小学的报名人数小于或等于随机派位数,实行直接录取;报名人数大于随机派位数,6月20日实行电脑摇号。
4.经摇号抽中联合外语小学的适龄儿童,其法定监护人须在6月21日18:00前登录“重庆市义务教育阶段学校招生报名信息采集系统”进行确认;未确认的,视为自动放弃。
5.未被联合外语小学抽中的本区户籍适龄儿童,保证公办学校“兜底”,防止学生辍学。如果其划片对口小学已无容量接收,则由区教委统筹安排到其户籍地周边尚有容量的公办小学入学。
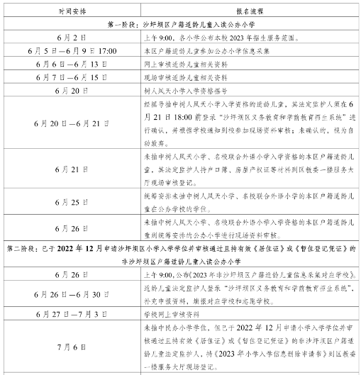
六、招生日程安排
1.公办小学招生日程安排


2.民办小学招生日程安排
七、温馨提醒(敬请认真阅读)
1.2022年9月1日-2023年8月31日期间年满6周岁,因身体状况确需延缓至7周岁入学的沙坪坝区户籍适龄儿童,其法定监护人应当提出书面申请,并于2023年7月30日前报沙坪坝区教委备案。家长可登录“沙坪坝区义务教育和学前教育招生系统”下载《重庆市沙坪坝区小学缓学申请表》,填写后将适龄儿童户口原件及复印件、《残疾人证》或近一年内县级以上医院出具的《医学诊断报告》原件及复印件等材料,一并报送至沙坪坝区教委一楼服务大厅(沙坪坝区沙杨路64号)。
2.各校张贴的《沙坪坝区2023年XXX学校招生服务区公示表》仅适用于2023年。同时公告2024年学位紧张学校为树人小学、沙坪坝小学、第一实验小学、育英小学、南开小学、森林实验小学。
3.从2013年开始,沙坪坝区能够提供的小学学位数已无法完全满足大量的非沙坪坝区户籍适龄儿童入学需求。根据2022年12月非沙坪坝区户籍适龄儿童学位申请审核的结果,2023年非沙坪坝区户籍适龄儿童的小学入学安排将在已通过审核的学位申请中,依据“购房优先、积分排序、额满为止”的原则和填报的对应学校、志愿学校顺序进行。
4.申报学位、信息采集、报名入学时提供的相关资料必须真实有效,若有弄虚作假行为,将按相关规定取消在沙坪坝区的入学资格并报告公安部门追究相应法律责任。
5.信息采集日期截止以后,申请入学的沙坪坝区户籍适龄儿童实行区域内统筹安排入学;已于2022年12月申请小学入学学位并审核通过且持有效《居住证》或《暂住登记凭证》的非沙坪坝区户籍适龄儿童逾期不再受理。
6.义务教育阶段学校不实行留级制度,不允许重复申请学籍。未到入学年龄者无法取得学籍。