
一、招生对象
2019年9月1日至2020年8月31日期间出生的身体健康的适龄幼儿可申请小班学位。
二、幼儿园类别划分及招生条件
(一)幼儿园类别划分
幼儿园按办学主体进行划分,可分为公办幼儿园(各级政府、企事业单位等举办的幼儿园)和民办幼儿园(私人或民办团体举办的幼儿园)。
政府(教委)举办的公办幼儿园又分为小区配套幼儿园、公租房小区配套幼儿园及其他非小区配套幼儿园。
(二)各类幼儿园招生条件
1.非小区配套公办幼儿园首先满足沙坪坝区户籍(不含重庆高新区直管园区户籍,下同)适龄幼儿入园需求,如仍有容量将接收非沙坪坝区户籍适龄幼儿入园。
2.小区配套公办幼儿园按以下条件招生:
(1)首先满足符合人户一致的小区业主子女入园,即:适龄幼儿具有本小区户籍且户主为父或母,产权人必须为父(母、幼儿)且具有完全产权,完全产权地址、户籍地址与实际居住地址一致。
(2)如符合第一条条件的小区业主子女人数超出招生计划,则以适龄幼儿户籍迁入现住址的时间先后顺序录取,额满为止。
(3)如符合第一条条件的小区业主子女入园后仍有容量,剩余容量纳入全区统一招生计划。
3.公租房小区配套幼儿园,招收公租房小区租赁户的子女。租赁户及其子女应均是该公租房的共同承租人,且幼儿及其至少一方法定监护人的实际居住地与所申请的公租房地址一致。
4.企事业单位(部队、高校等)举办的公办幼儿园招收本单位工作人员的子女后,应当积极创造条件向社会开放,可纳入全区统一招生计划。
5.民办幼儿园根据幼儿园审批规模和招生计划自行招收适龄幼儿。
三、报名办法
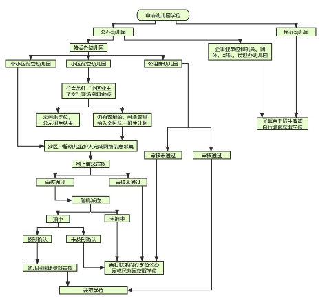
(一)沙坪坝区学位申请流程图
(二)公办幼儿园网络信息采集及学位申请
3月10日9:00—3月14日17:00,申请公办幼儿园学位的沙坪坝区户籍适龄幼儿监护人,登录“沙坪坝区义务教育和学前教育招生系统”(网址http://zs.cqedu.net/),选择其中一所幼儿园进行网上信息采集。
3月15日—3月17日,网上信息审核,申请学位未能通过的适龄幼儿,其法定监护人于2023年3月17日17:00前均可登录系统,修改完善信息,等待重新审核。若仍未通过审核,该幼儿将不具备本次参与公办幼儿园摇号资格。
3月21日,区教委统一组织电脑摇号。摇号过程全程接受监督。电脑摇号结果产生后,“沙坪坝区义务教育和学前教育招生系统”将发送手机短信通知幼儿监护人登录系统查询摇号结果。经摇中的幼儿监护人须在3月22日17:00前登录系统进行确认;未确认的,视为自动放弃。
(三)各校现场审核资料
1.系统摇中且确认的适龄幼儿,现场审核资料包括:《户口簿》原件、复印件(1份),《预防接种证》原件及幼儿园要求的其他材料。
2.符合“人户一致”的小区业主子女,现场审核资料包括:《户口簿》原件、复印件(1份),《房屋产权证明》原件及复印件(1份),《预防接种证》原件及幼儿园要求的其他材料。
3.符合条件的公租房租赁户子女,现场审核资料包括:《公租房租赁合同》原件、复印件(1份),《预防接种证》原件及幼儿园要求的其他材料。
4.符合企事业单位(部队、高校等)工作人员子女入园条件及民办幼儿园入园条件的适龄幼儿,按照幼儿园要求准备现场审核资料。
四、教委办公办幼儿园招生日程安排
五、注意事项(敬请认真阅读)
1.在学位申请前,适龄幼儿法定监护人须认真阅读意向幼儿园的招生简章,并认同该幼儿园的办学理念、办学条件及收费标准等。
2.双胞胎(多胞胎)子女可在以下两种方式中任选其一进行申请,一经选定不得更改。第一种方式:可以以其中一个孩子身份证号登记,进行绑定申请。一经摇中,视为均被同园摇中。第二种方式:可以以多个孩子身份证号分别登记,分别申请学位。独立参与摇号,以各自摇号结果确定。
3.学前教育属于非义务教育阶段,如未能成功申请到公办幼儿园学位的,可自行联系周边民办幼儿园就读。
4.各幼儿园公布的招生简章仅适用于2023年。
5.申请学位、信息采集、报名入学时提供的相关资料必须真实有效,若有弄虚作假行为,将按相关规定取消入园资格并追究相应法律责任。
6.沙坪坝区教育委员会幼儿园招生入学政策咨询电话:86055500、86055501。(咨询时间:工作日上午9:00-11:30,下午14:00-17:30。)
正在阅读:
3月10日起网络信息采集!2023年重庆沙坪坝区幼儿园招生入园政策和条件公布03-02
小学生看图写话范文:助人为乐的小鸟03-14
二年级欢度除夕夜的作文200字09-18
自我介绍作文200字12-06
日语五级查分网2019年7月贵州日语N5成绩查询入口【已开通】04-09
2019年119消防宣传日活动主题是_2019年消防宣传主题口号有哪些?01-29
2023山东德州天衢新区第二批招聘教师38人公告(6月12日9:00起报名)06-08
关于赞美军人的经典句子锦集【三篇】09-17
陪伴作文600字07-24
9.10教师节贺卡祝福语10字09-07
初三记叙文大全:母爱如一盏明灯05-04