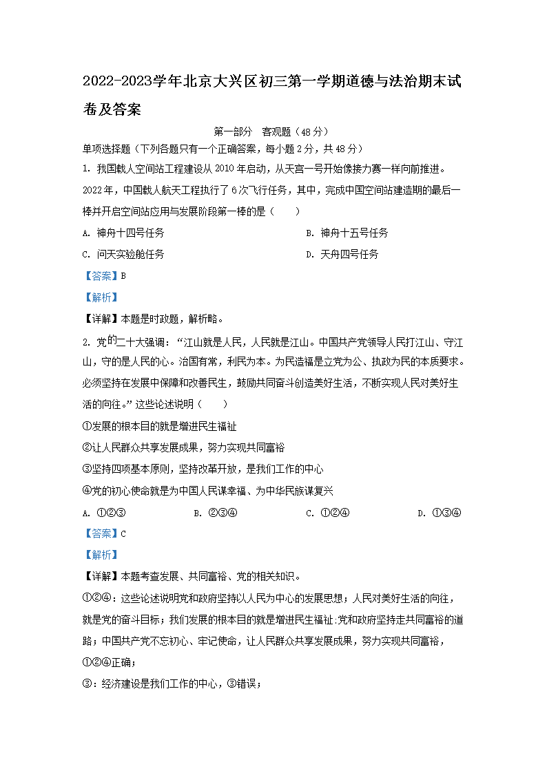
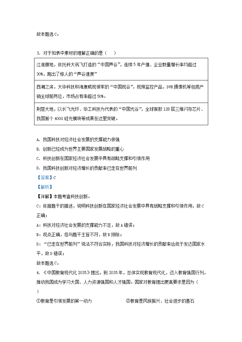
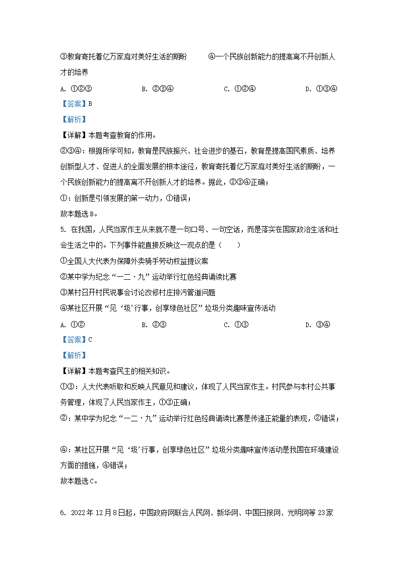
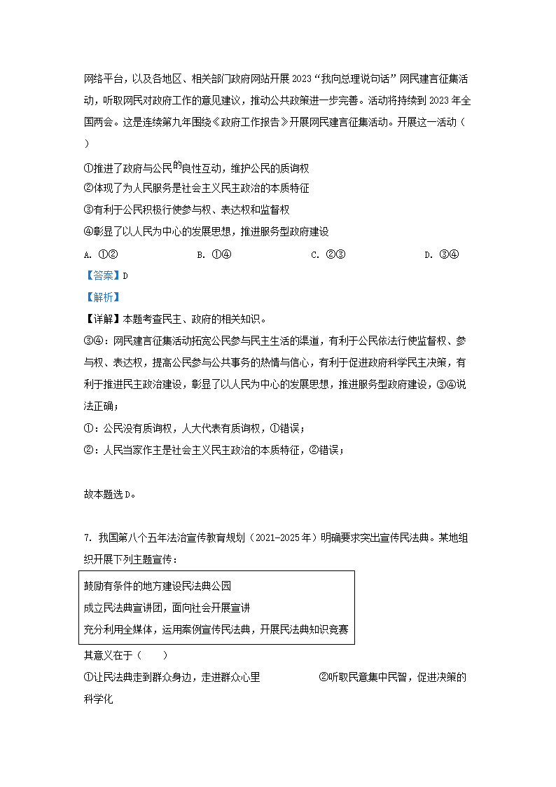
【文档预览】 文档大全网整理发布2022-2023学年北京大兴区初三第一学期道德与法治期末试卷及答案(Word版),前五页预览如下:





正在阅读:
2022-2023学年北京大兴区初三第一学期道德与法治期末试卷及答案(Word版)08-01
2018一级建造师项目管理考前模拟题及参考解析(8.30)07-16
关于美术课的三年级说课稿模板三篇08-30
全国普通高等学校毕业生就业协议书范本:2016年毕业生就业协议书范本07-16
2017年司法考试卷一国际经济法基础:国际融资的物权担保01-17
[2020年医院个人工作总结范文妇幼]2020年医院个人工作总结范文10-15
物业工程部工作总结和工作计划_物业工程部2019工作计划04-13
父亲小传作文400字06-20
2017年秋季福建漳州市芗城区西桥中心小学施教区范围,2017年秋季福建漳州市芗城区南星小学施教区范围12-20
北京版小学二年级上册语文《方字歌》教案09-21