【文档预览】 文档大全网整理发布2021-2022学年北京大兴区初三第一学期道德与法治期末试卷及答案(Word版),前五页预览如下:





正在阅读:
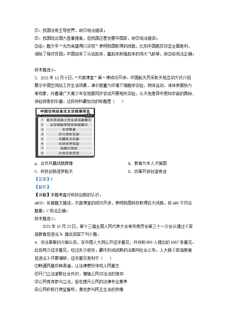
2021-2022学年北京大兴区初三第一学期道德与法治期末试卷及答案(Word版)07-25
小学班主任期末评语【10篇】10-29
高中以家风为题800字作文【五篇】12-19
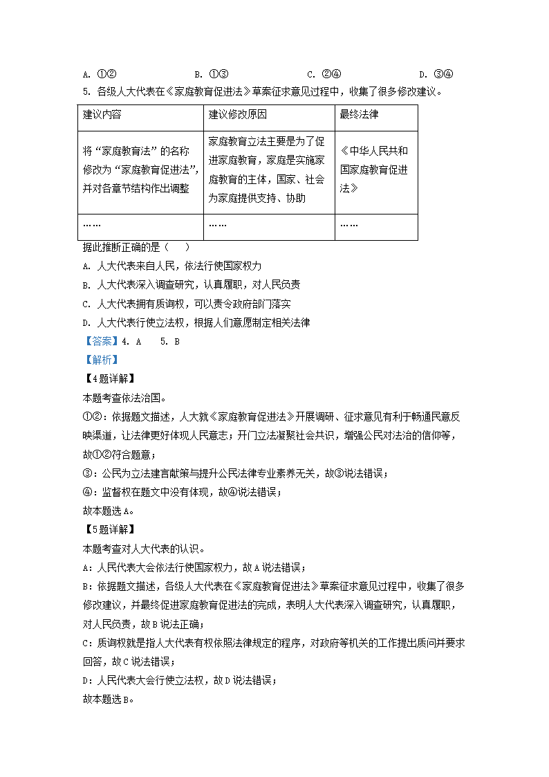
云南德宏州2022年中考分数段统计07-05
2021年3月云南昆明高考英语听力成绩查询入口(已开通)07-05
2022年吉林妇产科主治医师考试报名入口【已开通】10-30
小学一年级作文200字左右春天来了11-29
2017年上海松江中考历史真题12-08
早上好问候语简单短信09-05
家乡的春天400字三年级作文06-05