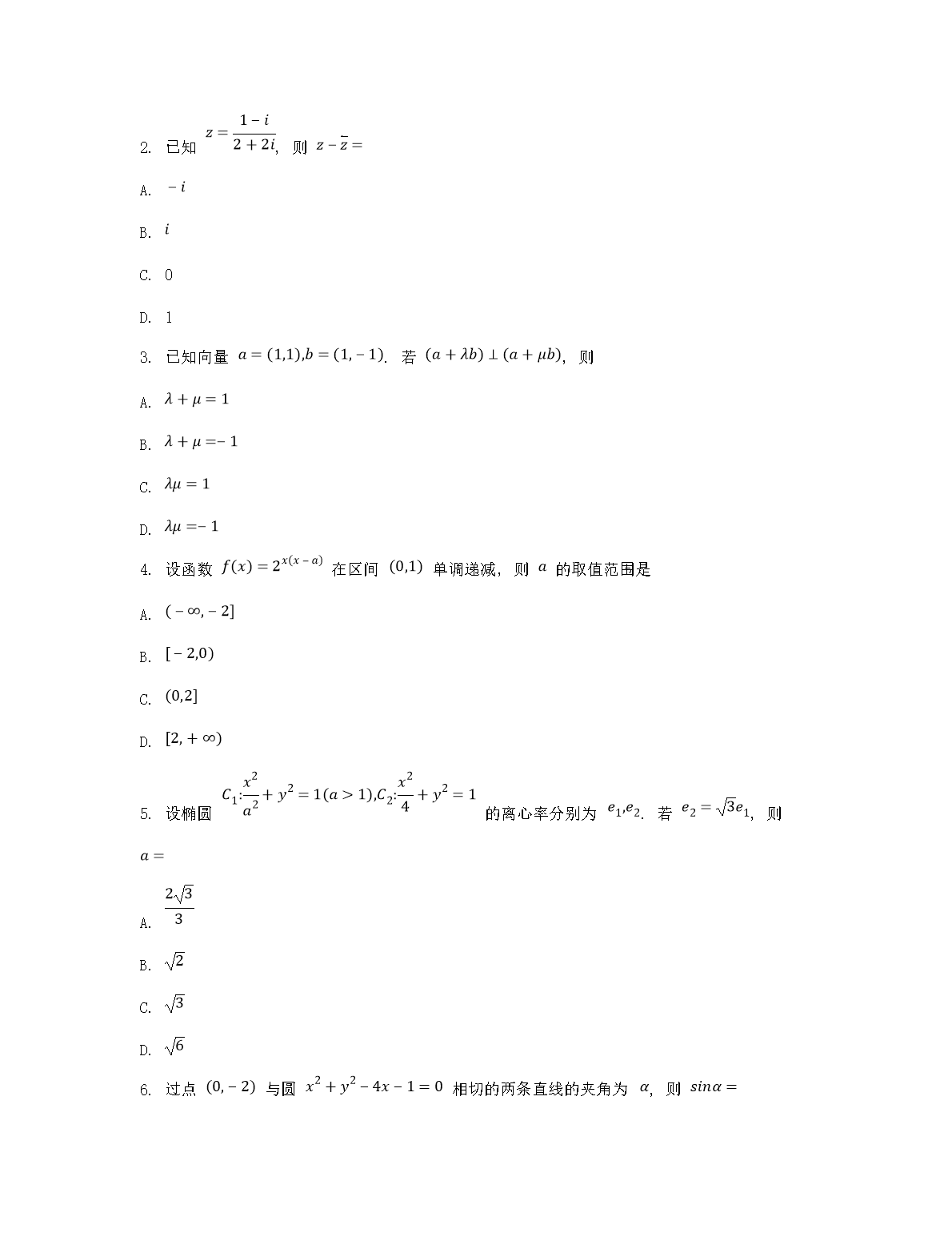
>
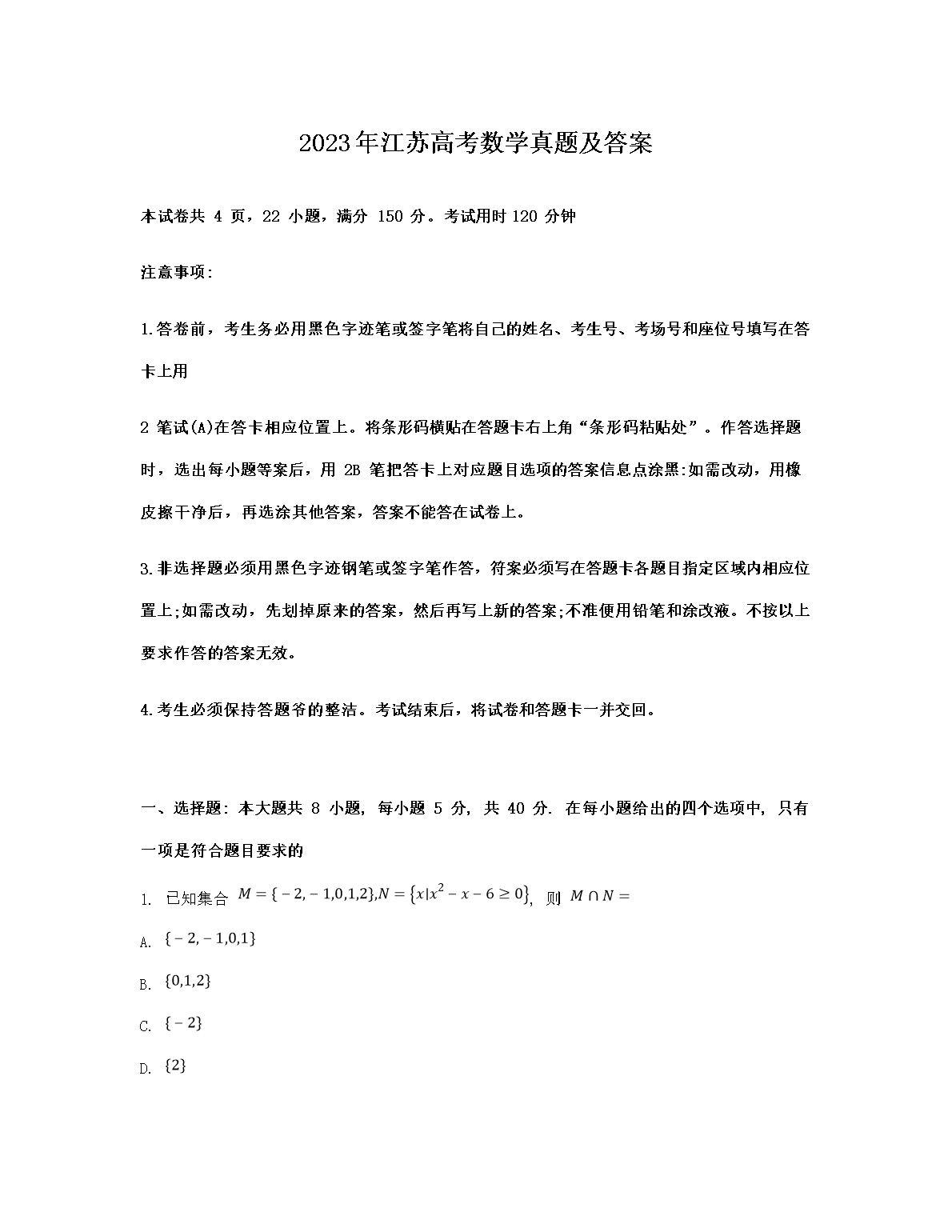
【文档预览】 文档大全网整理发布2023年江苏高考数学真题及答案(Word版),前五页预览如下:
本文来源:https://www.wddqw.com/qXpv.html
相关文章:
正在阅读:
2023年江苏高考数学真题及答案(Word版)06-09
2018下半年四川阿坝公务员准考证打印入口【已开通】09-10
2019年云南昆明理工大学电子技术考研真题A卷(Word版)12-01
我家住在黄河边作文600字08-23
别人生孩子什么时候给红包合适:别人生孩子简单红包祝福语02-20
幼儿园小班儿歌教案:和你在一起11-28
家长对老师教师节祝福语 简短-家长对教师节祝福语02-16
银行正风肃纪心得体会800字-银行正风肃纪心得体会05-09
2017浙江工商职业技术学院非事业编制招聘公告11-02
那一次,我真开心初一作文600字03-16
保险公司自荐信怎么写 很愿意来试一试:保险公司自荐信怎么写08-18