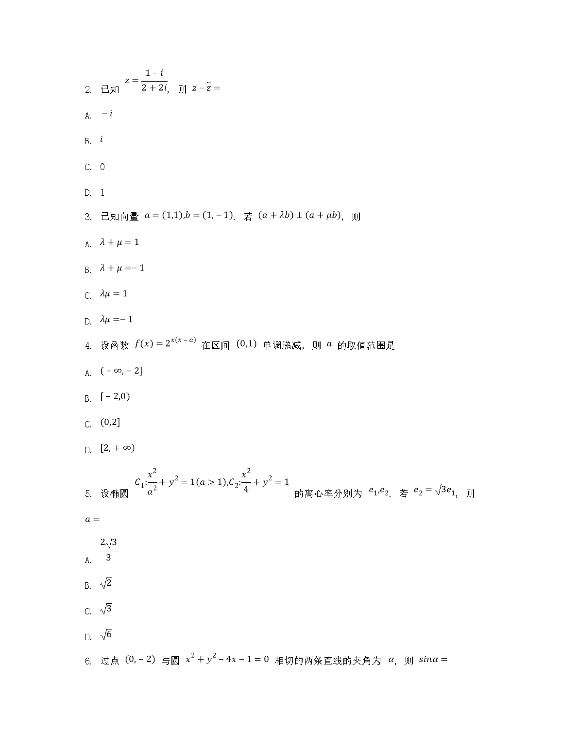
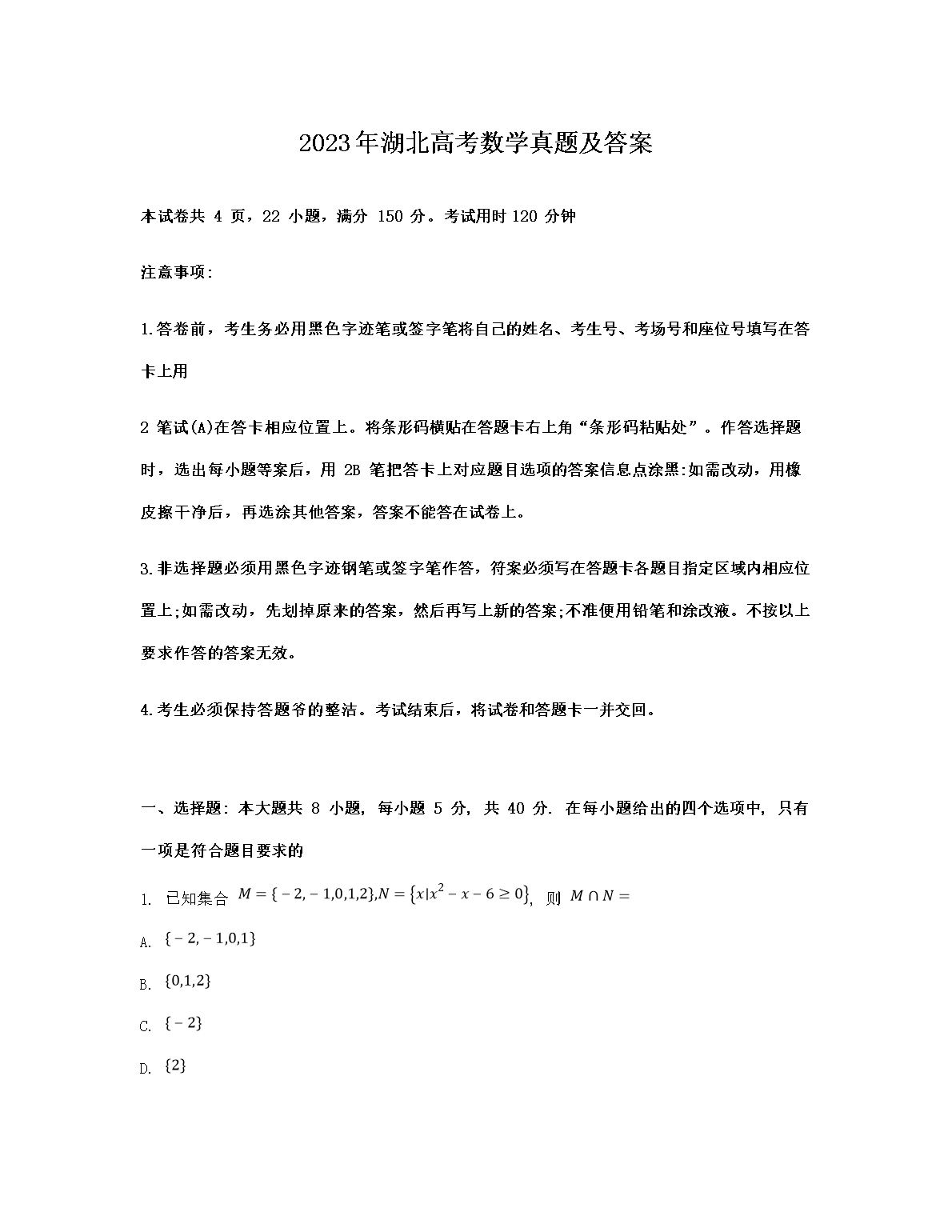
>
【文档预览】 文档大全网整理发布2023年湖北高考数学真题及答案(Word版),前五页预览如下:
本文来源:https://www.wddqw.com/7Xpv.html
相关文章:
正在阅读:
2023年湖北高考数学真题及答案(Word版)06-09
母亲节五年级作文500字04-24
关于时间的名言警句:今朝有事今朝做,明朝可能阻碍多07-25
1999年河南高考物理真题及答案(Word版)06-29
2017年中考数学压轴题解题方法04-17
2022年云南曲靖市农村信用合作社联合社部室管理人员及员工公开选聘公告08-29
2012年湖北省随州市中考数学真题及答案(Word版)10-06
2018年山西晋中中考语文试题及答案(已公布)06-21
2022下半年浙江公共英语考试时间及考试科目【9月24日-25日】06-30
我为自己点个赞作文01-31
小小的画笔,大大的梦想作文600字10-30