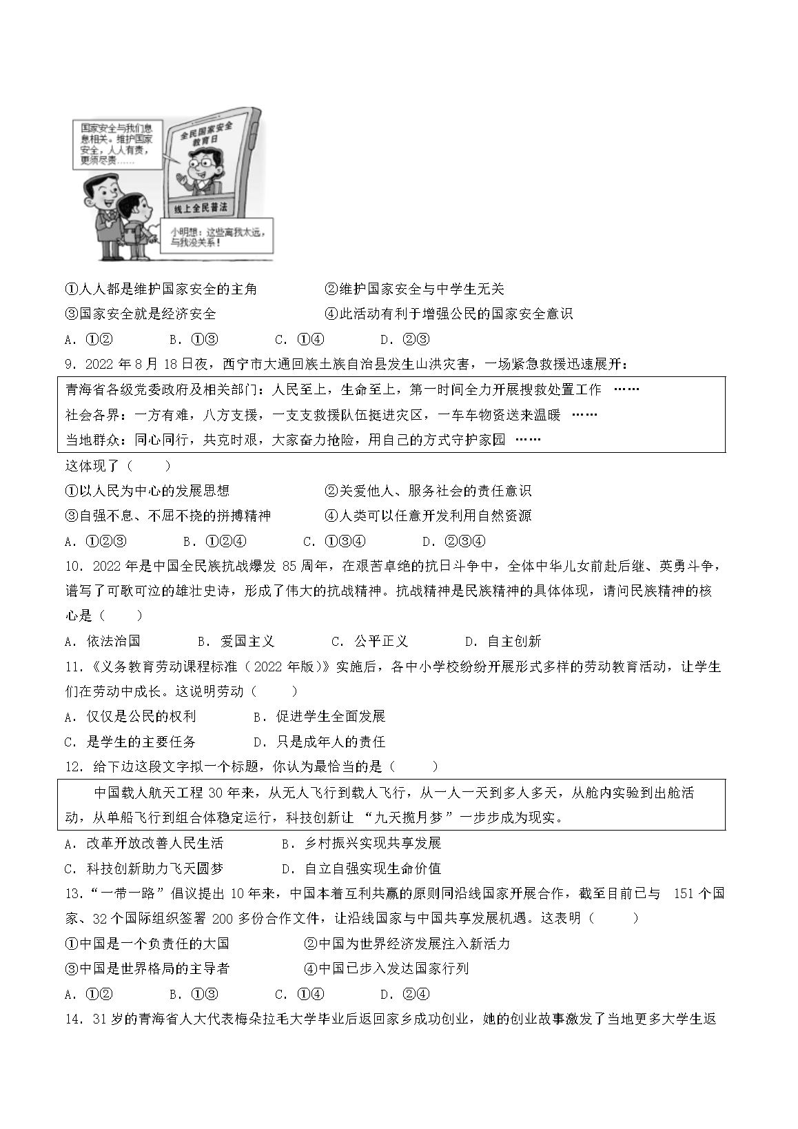
>
【文档预览】 文档大全网整理发布2023年青海黄南中考道德与法治真题及答案(Word版),前五页预览如下:
本文来源:https://www.wddqw.com/pjvv.html
相关文章:
正在阅读:
2023年青海黄南中考道德与法治真题及答案(Word版)08-10
2021江苏常州市溧阳市卫生健康系统市级医院招聘高层次人才公告【35人】07-23
党风廉政建设工作总结【三篇】09-14
春天花会开作文900字01-11
江苏2023年中职职教高考专科第二批次第一轮志愿填报开始05-31
2022年甘肃金昌专升本成绩查询时间:5月上旬04-29
山西运城2020年4月自考报名时间:2020年2月20日至28日02-12
2021年6月8日上海高考外语科目考试的考前提醒07-24
最难的儿童经典绕口令大全01-23
2016年山东中西医执业医师成绩查询网站:国家医学考试网07-06
广西师范大学2022上半年英语四六级报名时间、条件及入口【3大学英语四六级考试5日12:00起】05-20