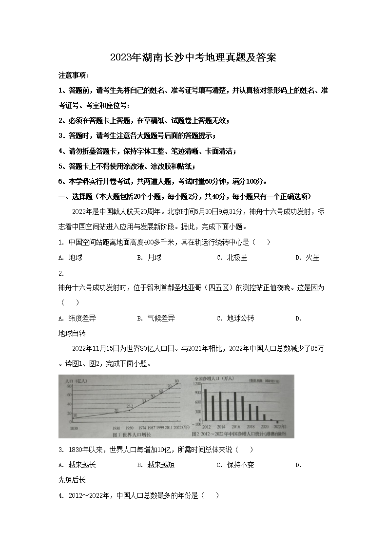
>
【文档预览】 文档大全网整理发布2023年湖南长沙中考地理真题及答案(Word版),前五页预览如下:
本文来源:https://www.wddqw.com/pJOv.html
相关文章:
正在阅读:
2023年湖南长沙中考地理真题及答案(Word版)07-06
中国海洋大学2021年强基计划报名系统入口07-07
2021年七一建党节问候好句大全【八篇】07-29
过小年作文01-30
我的精神家园读后感精选09-21
电厂燃料2016年个人年终工作总结通用07-10
2020年山西高级经济师考试考场规则11-08
这样的人让我敬佩作文600字07-25
2023年度海南省农村信用社联合社客服中心招聘公告报名时间8月5日中午12:00截止07-22
[2021年上半年陕西省中小学教师资格考试面试公告]2021年上半年陕西省中小学教师资格考试面试公告07-04
2016四川峨眉山事业单位考核招聘递补体检结论公告05-04