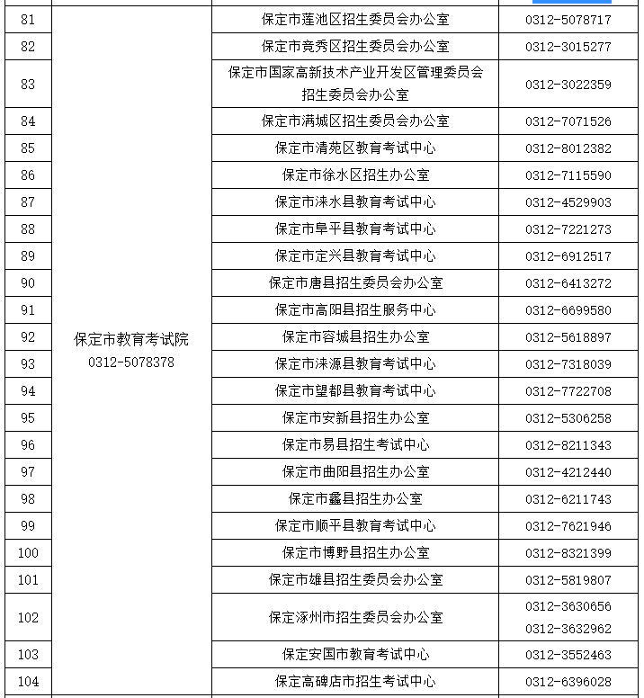
【#高考# 导语】©文档大全网高考频道从河北教育考试院了解到,2023年河北高考及对口升学文化考试咨询电话已公布,具体如下:

为进一步服务考生,现将各地招生考试机构咨询电话予以公布。如有高考及对口升学文化考试相关问题,可向中学或报名所在地招生考试机构咨询。








原文标题:2023年高考及对口升学文化考试咨询电话
文章来源:http://www.hebeea.edu.cn/html/ptgk/tzgg/2023/0505-141513-278.html
正在阅读:
2016年人力资源管理师二级精选冲刺习题及答案(3)04-18
让青春之花绽放作文600字06-20
2018美国移民排期政策全面解读05-21
2018河南会计继续教育什么时候开始?继续教育条件有哪些?07-17
高考励志宣言大全8篇03-23